[关闭]
@Standalone 2022-06-06T13:48:30.000000Z 字数 328411 阅读 16881

代币经济:Web3 如何重塑互联网

Web3 区块链 元宇宙 DAO 智能合约

注:由于微信公众号图片设置了访问限制,文中图片无法显示,可以移步公众号“学习癌”(xuexiier)查看相应内容,或在公众号后台回复“代币经济”获取全书PDF文档。


版权及许可

英文原版

书名: Token Economy: How the Web3 reinvents the Internet

第二版,第一次修订印刷,2020 年 11 月。

第一版由 BlokchainHub Berlin 于 2019 年 6 月出版,标题为“代币经济:区块链和智能合约如何彻底改变经济”,并有两个修订版。

作者: Shermin Voshmgir

出版商:Token Kitchen, 10119 Berlin

http://token.kitchen

设计: Justyna Zubrycka

出品: Caroline Helbing

编辑: Paisley Prophet

封面设计: Carmen Fuchs

电子书排版: Shermin Voshmgir

ISBN 电子书号:978-3-9821038-3-9

ISBN 纸质书号:978-3-9821038-1-5

开源电子书原文链接:https://github.com/Token-Economy-Book/EnglishOriginal/wiki

许可

Copyleft 2020,Shermin Voshmgir:知识共享 – CC BY-NC-SA

此许可允许复用者以任何媒介或格式分发、重新混合、改编和构建材料,但仅可用于非商业目的,并且只有在注明作者身份的情况下。

如果你对材料进行重新混合、改编或构建,则必须以相同的条款许可修改后的材料。如需商业许可,请联系:hello@token.kitchen[1]

中文译版

译者:爱学习的ai酱

邮箱:xuexiixuexi@foxmail.com

公众号:学习癌(xuexiier)

GitHub 链接:https://github.com/JoanJiao/TokenEconomyBook_Chinese/wiki

关于本书

本书试图总结作为 Web3 骨干的区块链网络和其他分布式账本的现有知识,并以 Web3 应用的社会经济影响为背景,探讨智能合约、代币、DAO 、货币、经济学、治理和去中心化金融(DeFi)等议题。本书内容建立在我们于 BlockchainHub(位于柏林的 Info:Hub 和 Thinking:Hub)开始的教育工作的基础上,旨在帮助大众更多地了解 Web3。

Blockchainhub.net 是第一个系统地编译并向普通观众传播区块链和 Web3 知识的网站,网站自 2015 年开始运营,首先发布了一系列博客文章,随后在区块链手册中进行编译,内容完全免费。

这本书在过去的积累上做了提升和超越:现在的重点是作为 Web3 原子单元的代币。本书第 2 版的基本结构与第 1 版相同,只是对现有章节内容进行了轻微更新、小幅更正、修订了术语,并增加了四个章节:“以用户为中心的身份”、“隐私代币”、“借贷代币”以及“如何设计代币系统”。

如何阅读本书

虽然一些读者可能对区块链网络和类似的分布式账本已经有所了解,但本书假设大多数读者仍然需要对这些主题的基本介绍。如果不了解区块链、智能合约和 Web3 的基本构建模块,读者将很难评估代币应用案例将如何、何时以及为何会改变游戏规则。在深入探讨代币主题之前,本书先对底层技术及其产生的社会经济影响进行了一些概述。

推荐读者按时间顺序阅读,特别是对于不熟悉该主题的读者。不过,本书也使用了模块化呈现,允许章节之间交叉阅读。对于某些读者来说,第一部分的某些子章节可能会包含太多细节,因此可以轻松跳过。关于区块链网络背后的加密经济机制的一些基本信息,尤其是比特币,可能会在几个章节中重复出现。考虑到许多读者可能会交叉阅读并跳过某些章节,所以我特意设置了这些重复,因为对公共分布式账本背后共识机制的基本理解对于理解许多其他章节至关重要。

在某些情况下,书中会简要提及互补技术或初创企业的名称,以使技术及其应用案例更加具体,但不会对其进行详细描述。某些主题只能在高层次上进行简要解释,因为更全面的解释超出了本书的范围。在这种情况下,每章末尾的参考资料有助于读者深入了解各自感兴趣的部分。鉴于所讨论主题的广泛性和跨学科性,本书可能很难满足所有读者的需求,因为并非所有专业术语都可以解释。所以读者在这种情况下需要进行独立的互联网搜索。

本书中的配图旨在将所讨论主题的核心信息形象化。图中有时会使用隐喻或一定的抽象以帮助读者更好地理解,尤其是对于那些不熟悉该主题的人。由于代币应用及其底层 Web3 网络属于新兴领域,本书中提到的一些项目细节在阅读本书时可能已经过时。不过,本书的整体内容结构会保持一般信息的相关性。

致谢

我要感谢那些从我的加密之旅一开始就启发或支持我的人,以及为本书提供意见和反馈的人:Peter Kaas、Valentin Kalinov、Alfred Taudes、Michael Zargham, Justyna Zubrycka、Caroline Helbing、Jakob Hackel、Kris Paruch、Susanne Guth、Guido Schäfer、Sofie Schock、Tom Fürstner、Robert Krimmer、Markus Sabadello 以及 BlockchainHub 的所有顾问和合作者,包括我在柏林的亲爱的朋友 Lunar Ventures。我还要感谢所有支持我在维也纳经济大学创建加密经济学研究实验室的人,他们坚信有必要对此主题进行专门的跨学科研究。

同时,我还特别感谢柏林以太坊办公室的热情好客和开放的环境,他们在我们建立 BlockchainHub 时为我们提供了共同工作的空间,以及所有参与“TheDAO hack”活动的伙伴的开放心态, 他们 7 × 24 小时全天候工作以找到恢复耗尽资金的解决方案,这个过程也教会了我很多关于开源软件开发和去中心化网络中的错误修复知识。


引言

代币之于 Web3 就像网站之于 Web1。随着 1991 年 WWW 的出现,蒂姆·伯纳·李 (Tim Berner Lee) 引入了一个新标准,使得我们只用几行代码就可以创建具有视觉吸引力的网页,并通过链接在互联网上冲浪,而不是使用命令行界面。早在 1990 年代初期,大多数人都不知道如何编写 HTML 代码,或者如何创建吸引人、有意义、且用户友好的网站。我们花了将近十年时间才弄清楚如何使用在线目录和在线广告牌之外的网页,在这个过程中,Web2 出现了。如今当我们试图理解加密代币可以做什么时,其情形与早期的 Web 时代十分相似。虽然使用几行代码创建代币同样很容易,但对于如何应用这些代币的理解仍然非常模糊。尽管在撰写本书时 “Coinmarketcap” 上已经有超过 5400 个公开交易的代币,但这些代币中的大多数仍然缺乏适当的设计,其中许多代币可能会因此而很快失败。

该技术仍处于早期阶段,正在迅速发展,具有颠覆许多行业的潜力,特别是涉及到政府和公共治理的货币和金融。然而,我们目前缺乏最佳实践,同时还要应对无数的技术和法律挑战。我们还缺乏对于其技术机制、潜力、威胁、技术状态以及其社会经济影响的相关教育。

诸如“智能合约”、“加密货币”和“代币”之类的流行语加剧了人们对它们到底是什么的困惑。片面和偏颇的知识似乎一直在增加,但关于 Web3 网络为何以及如何被证明是未来几年最大的改变游戏规则的创新之一,相关讨论仍然模糊不清。媒体不断提到加密货币,即使在谈论非货币代币时,也会将底层区块链网络简化为投机对象,而不是关注它们首先提供了一个可以解决当今互联网诸多问题的有前途的治理基础设施,这些问题包括:(a) 我们无法控制我们的私人数据会发生什么,(b) 商品、服务和金融支付的供应链缺乏透明度,以及 (c) 互联网缺乏固有的支付结算层,使得我们被迫依赖亚马逊、Airbnb 或 Uber 等可信的互联网平台。

该行业一直将“区块链”与“比特币”区别开来,从而制造了一种通常具有误导性的人为鸿沟。人们似乎对比特币是一个区块链网络这一事实知之甚少,它 (a) 由大多数互不相识的人在全球范围内管理,并且 (b) 基于共识协议 (c) 用本地代币激励所有网络参与者所做出的贡献。治理规则与本地区块链代币的铸造有关。因此,比特币代币可以被视为分布式互联网部落比特币网络的货币,网络参与者可以获得比特币奖励。就像以太坊是分布式互联网部落以太坊网络的货币,或者 Sia 是 Sia 网络的本地货币。比特币网络和其他分布式账本都代表了一个集体维护的公共基础设施,是下一代互联网的骨干,加密社区将其称为 Web3。

虽然早期的代币最初只是作为底层区块链协议激励计划的一部分而铸造的,但随着以太坊网络的出现,代币已经在技术堆栈中得到了提升。以太坊让发行代币变得既便宜又容易,只需几行代码就能创建一个简单的智能合约,而无需构建自己的区块链基础设施。然而,挑战在于大多数人仍然不知道如何处理这些代币,或者如何正确地设计它们。其他的挑战包括:技术挑战、目标驱动型代币的可持续机制设计、不明确和分歧的立法,以及缺乏对这种新兴“代币经济”的潜力和威胁的教育。

因此,本书的目标是首先概述 Web3 的基本构建块(第 1 部分),并介绍最重要的 Web 应用程序,例如智能合约、DAO 和代币,重点关注它们的社会经济影响(第 2 部分)。第 3 部分将深入探讨对货币、金融和经济的影响,并解释基于 Web3 的去中心化金融应用程序(俗称 DeFi)如何导致货币、金融和实体经济概念的融合。第 4 部分将分析选定的用例,并以“如何设计自己的代币系统”实践指南结束。


第 1 部分 Web3 基础

这部分将解释 Web3 的基本构建模块,包括介绍 Web3 的基本原理,涵盖比特币和其他区块链网络(包括替代的分布式账本系统)、密码学的作用和以用户为中心的数字身份,但不会详细介绍所有细节,因为超出了本书的范围。建议任何有兴趣了解更多信息的读者查看每节末尾引用的资料。


1.1 代币化网络: Web3, 有状态的网络

如果说 Web1 (WWW) 彻底改变了信息,Web2 彻底改变了交互,那么 Web3 就有可能彻底改变协议和价值交换。Web3 改变了互联网后端的数据结构,引入了一个通用的状态层,通过使用代币激励网络参与者。这个 Web3 的主干以一系列区块链网络或类似的分布式账本为代表。

我们今天所拥有的互联网是有问题的。我们无法控制我们的数据,也没有原生价值结算层。在互联网被大规模采用的 30 年后,我们的数据架构仍然基于独立计算机的概念——数据在服务器上集中存储和管理,并由客户端发送或检索。每次我们通过 Internet 进行交互时,我们的数据副本都会发送到服务提供商的服务器,每次发生这种情况时,我们都会失去对数据的控制。因此,即使我们生活在一个日益互联的世界,我们的数据大多都还是集中存储的:在本地或远程服务器上,在我们的个人计算机、移动设备、闪存驱动器上,以及越来越多地存储在我们的手表、汽车、电视、或冰箱上。这引发了信任问题——我是否可以信任那些存储和管理我数据的人员和机构不会在内部或者外部、有意或无意地进行任何形式的腐败?集中式数据结构不仅会引发个人数据的安全、隐私和控制问题,还会在商品和服务的供应链中产生许多低效问题。

这些问题有其历史根源,由于计算机出现在互联网之前,在个人计算机应用早期,人们无法将文件从一台计算机发送到另一台计算机。你需要将文件保存在软盘上,走到需要该文件的人那里,然后将文件复制到他们的计算机上,以便给他们使用。如果那个人在另一个国家,你需要去邮局把软盘寄给他们。互联网协议(IP)的出现结束了这种情况,它将所有的独立计算机与数据传输协议连接起来,使得数据的传输速度更快,并降低了信息交换的交易成本。然而,我们今天使用的互联网仍然主要建立在独立计算机的概念之上,其中大部分数据集中存储和管理在受信任机构的服务器上。这些服务器上的数据受到防火墙的保护,需要系统管理员来管理存储在服务器上的数据的安全性。

1990 年代初万维网(WWW)的出现提高了互联网的可用性,其网站具有视觉吸引力且易于浏览。十年后,互联网变得更加成熟和可编程。我们看到了所谓的 Web2 的兴起,它为我们带来了社交媒体、电子商务和知识平台。Web2 彻底改变了社交互动,使信息、商品和服务的生产者和消费者更加紧密地联系在一起。Web2 使我们能够在全球范围内享受点对点 (P2P) 交互,但始终需要一个中间人——一个平台,来充当两个互不认识或互不信任的人之间的可信中介。虽然这些互联网平台在创建 P2P 经济方面做得非常出色,但它们也制定了所有规则并控制着用户的数据。

在这种背景下,区块链网络似乎成为了下一代互联网的驱动力,有人称之为 Web3。它们重塑了通过 Internet 存储和管理数据的方式,提供了一组独特的数据——一个由网络中所有节点共同管理的通用状态层。这个独特的状态层,第一次在没有中介的情况下,为互联网提供了原生的价值结算层。它实现了真正的 P2P 交易,而这一切都始于比特币的出现。

Web2 是一场前端革命,而 Web3 则是一场后端革命。Web3 彻底改造了互联网在后端的连接方式,将互联网的系统功能与计算机的系统功能相结合。但是,对于普通用户而言,互联网前端不会有太大变化。Web3 代表一组以分布式账本为骨干的协议,其中的数据由 P2P 计算机网络协同管理。管理规则在协议中正式化,并由所有网络参与者的大多数共识所保护,网络参与者的活动受到网络代币的激励。该协议将网络的治理规则正式化,并确保彼此不认识或不信任的人通过网络达成或解决协议。如果试图操纵服务器上的数据,就类似于要闯入一幢房子,房子有围栏和报警系统保障安全。而 Web3 的设计方式使得要操纵数据,就好像要在全球很多地方同时闯入大量带有围栏和报警系统的房子,这当然也有可能,但是成本会高得离谱。

图 1.1 Web 的历史

https://mmbiz.qpic.cn/sz_mmbiz_png/WLtr7JAvniaxNrmC22u92xdJia4G9ViakHMRXo7Uyia2IgBwuic0I68iaE9kkLH9biaXQicQfoG21LjNwVHIwQJazfVEBw/640?wx_fmt=png&wxfrom=5&wx_lazy=1&wx_co=1


区块链:一个有状态的协议

我们今天使用的互联网是“无状态的”(stateless)。它没有本地机制来传输计算机科学所称的“状态”(state)。状态是指信息,或者说在一个网络中关于“谁是谁?”、“谁拥有什么?”、“谁有权做什么?”的状态。对于有效市场来说,轻松地、点对点地转移价值的能力至关重要,而“状态”是管理和转移价值的关键属性。在 Web3 中,加密安全代币就代表着价值。

如果你不能在互联网上拥有状态,你就不能在没有中心化机构作为清算实体的情况下转移价值。虽然今天的互联网已将信息传输速度提高了以前的 N 个数量级,但我们仍然需要互联网平台提供商等值得信赖的机构来促成我们的行为,以解决这种缺乏状态的问题。像当前 Web 这样的无状态协议只管理信息的传输,而信息的发送者或接收者都不知道对方的状态。这种状态的缺乏是由于构建 Web 的协议太过简单造成的,例如 TCP/IP、SMTP 或 HTTP 协议。这一系列协议规范了数据的传输,却没有规范数据的存储方式。数据可以集中存储,也可以分散存储。由于多种原因,集中式数据存储成为了数据存储和管理的主流形式。

会话 cookie 和集中式服务提供商的引入为这种无状态的 Web 提供了解决方法。会话 cookie 的发明是为了让基于 Web 的应用程序可以在本地设备上保存状态。在会话 cookie 出现之前——在 WWW 的早期——我们没有浏览历史记录,无法保存最喜欢的网站,也无法自动完成功能,这意味着我们每次使用网站时都必须重新提交用户信息。虽然会话 cookie 提供了更好的可用性,但这些 cookie 是由服务提供商创建和控制的,例如谷歌、亚马逊、Facebook、你的银行、大学等,他们的作用是提供和管理其用户的状态。

多年来,Web2 平台引入了许多有益的服务,并创造了可观的社会和经济价值。然而,财富主要流入了提供服务的公司,而非为这些服务提供内容和价值的公众。Web2 平台并没有打造一个去中心化的世界,而是促成了经济决策、研发决策的重新集中,并进而导致这些平台提供商的权力高度集中。此外,由于早期的互联网是围绕免费信息的理念创建的,客户通常不愿意为在线内容支付定期订阅费,而且在大多数情况下小额支付仍然不可行。因此,许多 Web2 平台需要寻找替代方式来从他们提供的免费服务中获利,这种替代方式就是广告。随之而来的就是基于用户行为的定向广告和私人数据的商品化。私人数据集为这些平台提供了“状态”,互联网行业的商业模式也开始围绕着基于这些数据集的定向广告来发展。因此,用户使用他们的私人数据来为他们所享受的服务付费。

比特币网络为网络中的每个节点引入了一种机制,以数字原生格式发送和接收代币,并记录代币的状态。比特币网络的共识协议被设计成能够集体记住之前发生的事件或用户交互,通过提供单一参考来源来解决“双花”问题,即谁收到了什么以及何时收到。因此,比特币协议可以被视为游戏规则的改变者,为更加去中心化的网络铺平了道路。2008 年的比特币白皮书启动了一种全新形式的公共基础设施,其中所有比特币代币的状态都得到集体维护。

区块链网络,例如比特币网络,只是骨干网和起点,但不是这个新的去中心化网络的唯一组成部分。Web3 架构利用集体维护的通用状态进行去中心化计算。去中心化应用可以通过区块链网络或其他分布式账本管理其部分或全部内容和逻辑,但也需要其他协议。许多开发人员已经开始构建替代区块链网络以及 Web3 的补充协议。

图 1.2 客户端-服务器互联网

https://mmbiz.qpic.cn/sz_mmbiz_jpg/WLtr7JAvniaxNrmC22u92xdJia4G9ViakHMJLmsphiabFpxraDz3UQpG75BN0p1IU4osdMPTQyvzdJX0QHpf37RicAA/640?wx_fmt=jpeg&wxfrom=5&wx_lazy=1&wx_co=1


其他 Web3 协议

区块链并不是分布式网络所需的唯一技术。创建去中心化应用需要许多其他协议。然而,“区块链”一词似乎被用作许多 Web3[^1] 协议或 Web3 本身的同义词,至少一些记者和公众如此。除了计算之外,我们还需要文件存储、消息传递、身份、外部数据(预言机)和许多其他去中心化服务。区块链网络只是在 Web3 之上运行的去中心化应用的处理器。它充当分布式记账机,记录所有代币交易并执行计算。

区块链网络根本不适合存储数据,主要原因有两个:(i)公共区块链网络太慢且过于昂贵,无法存储大型数据集;(ii) 存储纯文本数据的区块链网络不允许“设计隐私”。[^2] 例如,要创建去中心化的 YouTube,需要去中心化的文件存储来管理视频文件。一系列不同的去中心化存储网络解决方案已经出现,例如“IPFS”、“Filecoin”、“Swarm”、“Storj”或“Sia”。去中心化存储网络激励网络节点与原生代币共享存储空间,并将云存储转变为算法市场。它们在权力下放、隐私和激励机制的选择方面存在差异。有些甚至可能没有激励层,例如 IPFS。另一方面,像“Golem”这样的协议通过使用其本地协议代币奖励网络中的贡献来提供分布式渲染能力。

Web3 开发者社区在过去几年中一直在发展。不同的团队正在研究这个新兴网络的各种组件;但是,其中许多协议仍在开发中。Web3 应用通常与一开始未知的对等点进行通信,并且在速度和可靠性方面具有不同的质量。这些复杂性问题需要新的库和 API 来解决。目前尚不清楚它们何时会达到临界质量,或者最终将采用哪种标准,从而在更大范围内取代当前的 Web 应用。因此,从“客户端-服务器网络”到“去中心化网络”的过渡将是渐进的,而不是激进的。它会从中心化到部分去中心化再到完全去中心化。

在为 Web3 开发补充技术时,最紧迫的应用研究问题之一是如何用代币奖励网络参与者,以使网络保持抗攻击性。例如,去中心化文件存储解决方案、去中心化计算、数据分析或声誉的激励机制。目前业内正在试验许多不同的共识机制,例如:“可检索性证明”(Proof-of-Retrievability)、“存储证明”(Proof-of-Storage)和“时空证明”(Proof-of-Spacetime)。而完全去中心化的解决方案,例如 IPFS 和 Swarm,尚未在功能上得以实现。

虽然分布式架构比其前身 Web2 集中式架构更具弹性,但它们也更慢。速度、性能和可用性是 Web3 的瓶颈,一旦 Web3 的核心组件启动并运行,这些瓶颈很可能会随着时间的推移而得到解决(了解更多:附录 - 可扩展性)。互联网的未来很可能会更加去中心化,但这并不意味着我们将完全摆脱中心化系统。集中式系统具有其优势并且可能会占上风,至少对于特定用例而言。

图 1.3 Web2 应用 vs. Web3 应用

https://mmbiz.qpic.cn/sz_mmbiz_png/WLtr7JAvniaxNrmC22u92xdJia4G9ViakHMwwS7d7sWicloMvpibTTJedPuicu6b1G9NYjoJSLeX6OiaZbH4ge4HPIgTQ/640?wx_fmt=png&wxfrom=5&wx_lazy=1&wx_co=1


Web3 上的去中心化应用

与在单台计算机上运行的集中式应用不同,分布式应用在计算机的 P2P 网络上运行。它们自 P2P 网络出现以来就已经存在,并不一定需要在区块链网络上运行。虽然区块链网络是一种特定类型的 P2P 网络,但诸如“Tor”、“BitTorrent”、“Popcorn Time”和“BitMessage”这些都是在 P2P 网络上运行的去中心化应用案例,而非在区块链网络上运行的案例(了解更多:附录 - 比特币和 Web3 的起源)。

传统应用程序使用 HTML、CSS 或 javascript 来呈现网页或移动应用。网页或移动应用的前端与一个或多个集中式数据库进行交互。例如,当你使用 Twitter、Facebook、Amazon 或 Airbnb 等服务时,该网页将调用 API 来处理存储在其服务器上的你的个人数据和其他必要信息,并在前端显示出来。这些应用使用用户 ID 和密码来识别和验证,安全性较低,因为个性化数据存储在服务提供商的服务器上。

去中心化应用看起来与当前的网站或移动应用没有区别。前端代表你所看到的,后端代表整个业务逻辑。去中心化应用是被称为“钱包”的区块链客户端,它使用相同的技术来呈现网页或移动应用(比如 HTML、CSS、Javascript),但与区块链网络而不是服务器进行通信,在智能合约网络的情况下,还与智能合约进行通信(了解更多:第 2 部分 - 智能合约)。钱包还管理公私钥对和区块链地址,为网络节点提供唯一身份,以便它们可以安全地与网络交互(了解更多:第 1 部分 - 代币安全和以用户为中心的身份)。智能合约代表去中心化应用的核心业务逻辑,并处理来自网络内部和外部的数据馈送以管理所有网络参与者的状态(了解更多:第 1 部分 - 智能合约)。如果区块链客户端是全节点,它还将管理账本的完整状态(了解更多:第 1 部分 - 比特币、区块链和其他分布式账本)。在这种情况下,区块链客户端执行 HTTP 客户端和服务器的功能,因为所有数据都存储在客户端。前端数据,包括音频或视频文件和其他文档,可以集中存储在“Swarm”或“IPFS”等去中心化存储网络上并由其管理。在撰写本书时,这些数据大部分仍由服务器存储和管理。

对于普通用户而言,去中心化应用的外观和感觉必须与现有应用相同,这意味着如果要在更大范围内采用它们,它们需要直观和易于使用。目前,钱包软件和密钥管理很困难,这可能是 Web3 应用大规模采用的瓶颈。此外,只有当对集中式解决方案的不信任程度高到足以和当前的可用性达成平衡时,才会发生大规模采用。


本节概要

我们今天拥有的互联网已经出了问题。我们无法控制我们的数据,也没有原生价值结算层。每次我们通过 Internet 进行交互时,我们的数据副本都会发送到服务提供商的服务器,每次发生这种情况时,我们都会失去对数据的控制。这引发了信任问题。

我们今天使用的互联网在受信任机构的服务器上存储和管理数据。而在 Web3 中,数据存储在 P2P 网络的多个副本中,管理规则被固化在协议中,并由所有网络参与者的多数共识保护,通常(但不总是)通过网络代币激励他们的活动。

在 Web3 中,网络状态(由账本表示)是由集体维护的。

Web2 是一场前端革命,Web3 则是一场后端革命,它引入了一个通用的状态层。它是由区块链网络或类似的分布式账本主导的一组协议,旨在重塑互联网在后端的连接方式。Web3结合了互联网的系统功能和计算机的系统功能。

与在单台计算机上运行的集中式应用不同,分布式应用在计算机的 P2P 网络上运行。自 P2P 网络出现以来,它们就已经存在。去中心化应用不一定需要在区块链网络上运行。

去中心化应用是称为“钱包”的区块链客户端。它使用相同的技术来呈现网页或移动应用(如 HTML、CSS、Javascript),但与区块链网络而不是服务器进行通信,在智能合约网络的情况下,还与智能合约进行通信。钱包还管理公私钥对和区块链地址,为网络节点提供唯一身份并允许它们与网络交互。


章节参考 & 延伸阅读


脚注

[^1] : 请注意,其他领域也使用类似的术语,例如 Web 3.0,它们通常指的是更智能的 Web 或语义网,包括机器学习和 AI,专注于几种关键新兴技术的融合。在区块链的语境中,这个词被业内很多人用来指代更加去中心化的互联网,一般被称为Web3(不是Web 3.0)。

[^2] : “设计隐私”(Privacy by Design)是指“通过技术设计保护数据”。(https://gdpr-info.eu/issues/privacy-by-design


1.2 代币追溯:比特币、区块链和其他分布式账本

区块链网络建立在 P2P 网络的理念之上,它提供了一个每个参与者都可以信任的通用数据集,即使他们可能不认识或不信任对方。这些数据的不可变副本由网络中的每个节点存储和管理。区块链网络采用原生网络代币形式的经济激励措施,使得该网络具有容错性、抗攻击性和抗串通性。

2008 年 10 月的比特币白皮书中引入了“区块链”的概念,旨在创造“没有银行的 P2P 货币”。这篇论文以笔名 Satoshi Nakamoto 发表,它提出了一个系统,在该系统中,网络中的所有计算机都拥有一份相同的交易账本副本,作为网络中每个人的单一参考点。所有网络节点共同更新和管理这个账本,它代表了每个参与者都可以信任的通用数据集,即使他们可能不知道或不信任彼此。相互不认识或不信任、居住在不同国家、受不同司法管辖以及彼此之间没有具有法律约束协议的个人和机构现在可以通过互联网进行交互,而无需银行、互联网公司等受信任的第三方平台或其他类型的清算机构。

双花问题(Double-Spending Problem): 这种新形式的分布式数据管理解决了互联网上的双花问题。按照当今互联网的设计方式,一个人可以多次花费相同的价值(作为数字文件发布),因为数字信息可以复制,并且可以将同一数字文件的副本从一台计算机同时发送到其他多台计算机。在比特币出现之前,自 1980 年代以来,围绕加密保护的 P2P 网络的想法已经在不同的发展阶段进行了讨论,但主要是在理论论文中(了解更多:附录 - 比特币的起源)。然而,从来没有一个 P2P 网络的实际实施能够设法避免双花问题,而不需要受信任的中介来保证价值交换。比特币协议引入了一种能够使得复制数字价值变得昂贵的机制。

区块链: 在区块链网络中,代币交易记录在被哈希(hashed)过的称为“区块”的批量数据中。这种加密哈希创建了区块的数字指纹(了解更多:第 1 部分 - 代币安全:密码技术。)每个区块都包含前一个区块的哈希,从而将一个区块与另一个区块链接成一个区块链。这个过程保证了从第一个区块开始(也被称为创世区块)所有区块的历史完整性。如果一个区块中的数据被篡改,该区块和所有后续区块的哈希值都会发生变化,网络中的每个节点都会知道数据被篡改。这个不断增长的链式区块列表也称为账本。

账本 是一个用于维护不断增长的交易记录列表的文件,这些交易记录链接在以加密方式防止篡改和修改的区块中。如果有谁企图操纵账本,被操纵账本的哈希值将与所有其他节点上账本副本上记录的哈希值不一致。因此,区块的哈希值可用作防伪保护,可用于检查账本上交易的真实性。

分布式账本: 账本的副本存储在加密保护的 P2P 网络的多个节点上。为了改变整个网络中所有账本副本上的账本数据,网络节点需要就这种变更达成相互协议。分布式账本是一种共享的、受信任的、公共的交易账本,每个人都可以检查,但没有单个用户可以控制。每个独立节点都有最新版本的账本,其中包含所有曾经进行过的交易,并且可以验证交易。这个过程被称为“共识”。该系统对于一些无法信任其他机构来管理其数据的组织机构特别有用。

代币: “代币(token,含令牌之义)”一词只是一个比喻。与比喻所暗示的不同,token 并不代表从一个设备发送到另一个设备的数字文件(译者注:这是计算机技术领域 token 的使用方式),而是表现为账本中属于区块链地址的条目。只有拥有该地址私钥的人才能使用充当区块链客户端的钱包软件访问相应的代币(了解更多:第 1 部分 - 代币安全:密码技术、钱包。)

图 1.4 为什么叫区块链?

https://mmbiz.qpic.cn/sz_mmbiz_png/WLtr7JAvniay1VtzxGcHzQx49IPX3tLf5g8PsCUYicqDlYhYOdn2A0Kp7Qxduw4blibQAcDBtcjd1gFOEhzlNjAeg/640?wx_fmt=png&wxfrom=5&wx_lazy=1&wx_co=1

区块链网络与分布式数据库不同,后者的数据是分布式的,但却是由一个实体管理和控制的。而区块链网络则允许分布式控制,互不信任的不同人员和机构无需中央管理员即可共享信息。

云电子表格(Like a spreadsheet in the cloud): 账本也可以描述为云中的电子表格,就像“Google Sheets”这样的云应用程序,每个人都可以同时访问和编辑文件。但是,与将文件集中存储在 Google 服务器上的 Google Sheets 不同,区块链网络的账本是一个非集中存储的文档,网络的每个节点始终保留同一文件的相同副本(每次创建新块时都会有临时例外)。

通用状态: 网络中的每台计算机都管理着自己相同的账本副本,作为整个网络的通用数据集,保证每个代币只传输一次。因此,账本代表了网络中所有节点都认同的网络的普遍状态,它充当了数字公证人和可公开验证的时间戳。

比特币交易: 使用比特币网络时,网络中的所有计算机都会检查其账本副本以确认交易的有效性,并以多数共识的方式共同确认交易,而不是通过银行来验证金融交易。在比特币网络中,没有任何用户比其他用户更受信任。运行区块链协议的 P2P 计算机网络不是由单个受信任的第三方通过具有权限的服务器验证交易(单个票),而是通过共识(多数票)来验证交易。

图 1.5 云电子表格和区块链协议的背后

https://mmbiz.qpic.cn/sz_mmbiz_png/WLtr7JAvniay1VtzxGcHzQx49IPX3tLf5OfYIibxB6Cx3jvwbyUGkO3c5ZF8xQUIJvtUMy4MODMibNnYda1wGN78g/640?wx_fmt=png&wxfrom=5&wx_lazy=1&wx_co=1

区块链协议是一组用于定义网络中的所有(匿名)节点如何就网络的真实状态达成一致的规则和过程,它定义了网络中的参与者如何相互交互:(i)在什么条件下从 A 向 B 发送代币是有效的;(ii) 使用加密代币验证交易的经济回报;(iii) 如何引用身份和签署交易;(iv) 谁来决定网络升级。

加密经济学(Cryptoeconomics): 密码技术保障了网络安全,并为所有参与者提供完全的透明度,同时维护每个参与者的隐私。它还确保过去的交易是真实的。区块链网络假设所有网络参与者都有可能腐败,所以应用博弈论以确保未来的交易将通过所有网络参与者的多数共识以真实的方式进行。共识机制旨在使账本难以操纵。

共识: 工作量证明(Proof-of-Work,PoW)是比特币网络使用的“共识机制”,它引导一组未知的匿名网络参与者的集体行动。它建立在加密经济学原理之上,运用反向博弈论来将本地网络代币奖励给网络参与者。在比特币网络中,就是比特币代币。这种奖励机制使得欺骗网络在经济上完全不可行,考虑到极端的攻击场景,这样做需要大量的算力。尽管缺乏中心化的各方来管理网络活动的真实性,共识规则的设计方式仍然使得网络能够很好地抵抗攻击。

身份: 从私钥派生的区块链地址代表代币所有者的匿名数字身份。代币被注明属于公共账本中的某个地址。只有该地址的所有者才能请求将这些代币发送到其他地方。为了向网络的其他参与者证明他们的所有权,代币持有者需要用他们的私钥签署交易。这种形式的身份管理纯粹基于数学函数,允许网络中的其他计算机确认交易的有效性,而无需知道真实的人或他的秘密私钥(了解更多:第 1 部分 - 密码技术和以用户为中心的身份 )。
会计与治理机器: 区块链网络也可以被描述为分布式记账机器,或公开透明的超国家治理机器。它们为互联网提供了一个治理层,所有网络参与者都可以(几乎)实时地平等访问相同的数据。交易是集体管理的,它们对所有参与者都是透明的,并且可以追溯到它们的起源。

去中心化自治组织(Decentralized & Autonomous Organization,DAO): 账本由自治网络节点共同管理,这就是为什么它也预示着一种新形式的组织基础设施,通常被称为去中心化自治组织(了解更多:第 2 部分 - DAO 的制度经济学和治理;第 4 部分:目的驱动的代币。)

区块浏览器: 由于区块链网络的公开性,每个人都可以在账本上运行大数据,比如跟踪所有代币交易、网络总哈希率、代币供应量和交易增长等。但是,虽然账本上的所有数据都是公开的,很少有人具备在区块链上运行高级数据分析的技能。区块浏览器是一个第三方应用程序,允许任何人公开探索特定网络的所有交易,例如比特币和其他公共区块链网络。区块浏览器就像一个专门的区块链相关数据搜索引擎。然而,这种透明度也引发了与隐私相关的问题。这些与隐私相关的问题正在通过更新区块链协议得到解决,新协议使用了更多隐私保护加密方法(了解更多:第 3 部分 - 隐私币。)


加密经济学、共识和工作量证明

具有一组匿名网络节点的 P2P 网络的潜在挑战是,如何在没有集中方保护系统的情况下处理恶意网络节点。人们必须始终假设会有不良行为者试图破坏任何开放和公共网络。在这种不受信任的设置中,这样一个分布式网络如何就哪些数据正确或不正确,或者哪个过程是对还是错达成共识,这被称为“拜占庭将军问题”。恶意节点,也称为拜占庭节点,可以故意向参与共识过程的所有其他节点发送错误信息。拜占庭故障被认为是分布式网络中最困难的故障类别。可靠的共识机制必须能够抵御 DDoS(分布式拒绝服务)攻击、女巫攻击^1[1]、和其他网络攻击。在比特币出现之前,人们认为 P2P 网络中不受信任的节点之间不可能达成容错和抗攻击的共识。

图 1.6 为什么操纵区块链网络交易成本高昂?

https://mmbiz.qpic.cn/sz_mmbiz_png/WLtr7JAvniay1VtzxGcHzQx49IPX3tLf5licw8m9jYzGR0pJOhibshen20tN3Bgibb5SzXicJwOic880LLicTSyvqGsqQ/640?wx_fmt=png&wxfrom=5&wx_lazy=1&wx_co=1

在分布式计算的历史上,比特币协议首次引入了“工作量证明”的数学解决方案来解决这个问题,这使得攻击系统的经济成本与这样做的收益不成比例。它引发了一个围绕使用加密工具的经济协调游戏的新科学领域,也被称为“加密经济学”。加密经济学可以定义为研究不受信任环境中的经济互动,其中每个参与者都可能腐败。它是跨学科的,需要深入了解密码学、经济学和 P2P 网络,以及网络参与者的动机。公私密钥基础设施保证了对一个代币的抗攻击访问控制。哈希函数允许节点验证通过网络完成的交易。被称为工作量证明的经济协调游戏也需要哈希函数和公私钥密码技术,以奖励矿工将真实交易块添加到账本中。加密经济机制可以提供一种安全平衡,使得网络具有容错性、攻击性和合谋性。这允许匿名网络节点就所有网络交互的状态达成共识。比特币网络是加密经济学的第一个实际用例,它造就了“数学信任”而不是“法律合同信任”。

然而,网络的安全性取决于对“网络参与者将如何对经济激励做出反应”这一假设的弹性。人们如何对激励做出反应长期以来一直是经济学的研究领域。因此,加密经济学与机制设计(与博弈论相关的经济学领域)有很多共同之处。博弈论旨在分析被称为博弈的战略互动,它试图理解如果每个玩家都为了实现自己的最优结果而将采取何种最佳策略。机制设计定义了理想的结果,并反向创建一个游戏来激励玩家实现理想结果。虽然密码经济学是跨学科的,但它是一门主要在计算机科学界发展起来的学科,不过它似乎仍有很大空间来整合来自各种经济学科和其他学科的方法(更多内容在下一章和第 4 部分 - 目的驱动的代币中)。

图 1.7 为什么账本防篡改?

https://mmbiz.qpic.cn/sz_mmbiz_png/WLtr7JAvniay1VtzxGcHzQx49IPX3tLf5w6sNkfsbhegtOmQy6LLS2u76LMXxz9YnlSlwibEpddqQ0UxicKT1Ir9A/640?wx_fmt=png&wxfrom=5&wx_lazy=1&wx_co=1

“工作量证明”(PoW)是比特币网络和类似区块链网络中使用的共识机制,用于保证通过网络发送的代币交易是有效的。该机制建立在所有网络节点都可能被破坏的假设之上,并且最小的共同点是钱。工作量证明的设计方式是(i)如果你花了钱并且遵守规则,你可以获得网络代币;(ii) 作弊是不值得的,因为挖矿需要专用的计算机硬件并且消耗大量电力。

当通过网络发送代币时,网络中的每个节点都可以提出要添加到账本的新条目。这些节点验证交易并相互竞争以解决复杂的计算难题。在这个过程中,他们必须收集所有最近的网络交易,包括一些额外的元数据,验证交易,猜测一个伪随机数(“nonce”),并通过加密算法(SHA-256)运行所有数据以找到新区块的哈希。这意味着他们必须执行计算工作,这就是为什么这个过程被称为“工作量证明”。

如果一个节点是网络中第一个找到该哈希值的节点,它可以将区块添加到其账本中,并将新区块的哈希值(包括所有区块数据)广播到网络的其余部分。其他节点现在可以验证哈希的有效性。如果他们接受这个新添加的交易区块是有效的,他们会将新区块添加到他们的账本副本中。工作量证明的设计方式使得哈希很难找到,而解决方案可以很容易地验证真伪。通过参与这场寻找哈希值的竞赛,挖矿节点共同确保一个区块中包含的所有交易都是有效的。获胜节点以新铸造的网络代币(加上潜在的交易费用)的形式获得“区块奖励”。这就是为什么该过程被称为“挖矿(mining)”。因此,已验证的区块的哈希代表了矿工所做的工作。在本书出版时,在比特币网络中成功创建区块的奖励是每个区块 6.25 BTC。大约每四年,每 210,000 个区块的区块奖励会减少 50%。区块奖励的下一个“减半”是在 2024 年。

找到正确的哈希值需要做一些工作,以计算机的处理时间来算,也称为“CPU成本函数”。如果作弊矿工是找到哈希的最快计算机,那么网络的其余部分将不会接受他们的交易块。因此,作弊矿工不会获得区块奖励,即使他们投入了计算能力和精力。这是阻止网络攻击的经济措施。因此,理性的经济行为者不会去欺骗系统,因为这会导致能源和基础设施投资的沉没成本。通过基础设施和电力成本的后门,网络攻击变得异常昂贵。成功的攻击需要大量的计算能力、能源消耗和时间。由于其计算强度,比特币网络非常消耗能源。

找到该哈希值并因此创建一个区块的“难度”会随着时间的推移而调整,以保持 10 分钟 ^2[2] 的块间时间(interblock-time)相对恒定。它会根据矿工网络部署的哈希能力定期调整。如果创建区块的时间不到 10 分钟,难度就会增加。同样,如果创建区块的时间超过 10 分钟,难度就会降低。难度也会随着竞争程度的增加而增加——竞争验证区块的其他计算机的数量。

图 1.8 交易块是如何链接的?

https://mmbiz.qpic.cn/sz_mmbiz_png/WLtr7JAvniay1VtzxGcHzQx49IPX3tLf5Xia4l5ADiawrOticXkp1WiayDLJGCADJC0GuOtrCmgIgFmte1yvacq0f2g/640?wx_fmt=png&wxfrom=5&wx_lazy=1&wx_co=1


网络节点

比特币网络是 (i) 开源的,(ii) 公开的,和 (iii) 无需许可的。开源性质是指任何具有足够技能的人都可以以公开的方式为协议做出贡献。此外,任何人都可以获取代码,对其进行修改,并创建自己的 P2P 支付网络版本。“公共”是指任何人(用户)都可以将网络用作支付系统,任何人都可以下载协议和账本并验证交易(全节点)。“无须许可”是指任何人都可以下载协议和账本并将交易写入账本(矿工)。在比特币网络中,有四种类型的节点:全节点(Full nodes)、挖矿节点(Mining nodes)、矿池(Mining Pools)和轻节点(light nodes)。

全节点管理比特币网络(账本)的整个历史,并在新交易被添加到账本时对其进行验证。运行这样一个全节点的任何人都可以发送和接收比特币代币,并验证交易的完整性,而无需依赖任何第三方。验证交易是比特币挖矿的补充功能。虽然比特币挖矿几乎完全在专用硬件上完成,但仅验证交易的全节点可以在具有标准处理硬件的普通家用 PC 上运行。在比特币网络早期,每个人都必须下载完整的账本才能发送交易。今天,钱包软件开发商还提供轻节点选项(见下文)。

挖矿节点(矿工)争夺创建新区块并将交易添加到账本的权利。他们可以“单独开采”或“集体开采”。如果他们单独开采,他们需要维护自己的完整账本副本。获胜的矿工因创建新区块而获得比特币代币奖励(区块奖励)。协议中规定了确切的奖励机制。除了区块奖励,矿工还可以获得交易成本。但是,这些交易成本不是协议规定的,而是可以由自由市场上的矿工要求。当网络流量很高并且网络变得拥挤时,交易费用通常会增加。

矿池:多年来,个体矿工开始合作并形成挖矿节点卡特尔。在矿池场景中,单个矿工与其他矿工合作写入账本并获得区块奖励。矿池运营商维护一个完整的节点,各个矿工贡献他们的 CPU(也称为哈希算力)。利用所有个体矿工的累积哈希算力,他们可以提高成为最快解决难题并将交易区块写入账本的计算机的机会。然而,最初的比特币白皮书并没有说明矿工之间的这种合作形式,其经济假设建立在“简单博弈论”而不是“协作博弈论”之上。结果,比特币网络已经成为一个比最初预期更加集中的系统。因此有人认为,比特币共识机制的现实可以被描述为“委托的工作量证明”,并且已经成为少数矿池的寡头垄断,这可能并不反映比特币创造者中本聪的初衷。

轻节点是为智能手机钱包应用的简化支付验证 (simplified payment verification,SPV) 而创建的,它们也因此被称为 SPV 节点或 SPV 客户端。与完整节点不同,它们不维护整个账本,而只是存储所有交易块的所有区块头部(headers)的副本。他们无法自主验证交易,因为他们无法访问存储在账本上的所有信息。轻节点依赖于网络中其他可以访问所有账本数据的节点提供的信息。

与挖矿节点不同,全节点没有直接的经济动机来验证交易。但是,运行全节点存在间接激励。在可能发生协议升级的情况下,运行一个全节点是投票决定网络应该如何升级的唯一方法。运行全节点的另一个原因是更高程度的隐私,因为全节点在自己的设备上维护完整的账本和所有交易数据。这与轻节点的工作方式完全不同。轻节点依靠第三方服务器向网络广播交易,这意味着那些第三方服务的服务器知道轻节点的交易历史。


网络攻击

账本上的所有条目都是只读的。一旦一个交易区块被网络接受,它就不能轻易更改或删除。必须重新计算所有区块才能发生这种情况,这将需要大多数网络参与者就此类更改达成一致。攻击者需要在大多数网络节点上重做所有后续区块的计算工作,这就需要控制或者贿赂大多数网络节点。即使有可能在区块创建期间执行这些计算,其成本也将远高于攻击网络的回报。虽然操纵是可能的,但是该机制使其变得几乎不可行。

以下这些网站提供了在所谓“51% 攻击”中攻击不同区块链网络的当前成本的实时信息。只要 50% 以上的工作是由诚实的矿工完成的,工作量证明网络就是安全的。当一个人或机构能够控制大部分哈希率或计算能力来操纵网络时,就会发生“51% 攻击”。在比特币的十年历史中,外部攻击者的操纵从未成功。

成功的 51% 攻击可能会产生以下影响:它能够让你 (i) 通过添加或删除交易来更改区块,这需要额外的 PoW(交易越旧,攻击越难);(ii) 审查参与者并因此审查这些参与者的交易;(iii) 发送交易然后撤销交易;(iv) 更改协议规则。

不过,51% 攻击无法更改现有交易或虚假交易,例如:(i) 更改现有交易中发送的金额;(ii) 更改现有交易的接收方;(iii) 未经他人批准发送代币。这是因为所有交易都需要使用代币所有者的私钥进行签名,而这不能通过网络的多数同意来披露。更改现有交易中的细节将使账本“非法”,因为其中包含了没有有效签名的交易。这些类型的操作只能通过暴力破解网络参与者的私钥来实现。或者,也可以破坏密码算法 (SHA) 来攻击网络,这就是为什么必须使用经过适当压力测试的密码算法(了解更多:第 1 部分 - 代币安全:密码技术)。

图 1.9 区块链概念

https://mmbiz.qpic.cn/sz_mmbiz_png/WLtr7JAvniay1VtzxGcHzQx49IPX3tLf5fpiaZ6zS41eLLypm300dXnsA29Mm59lFicD8h5xdO4WRab0DaMzpdV6Q/640?wx_fmt=png&wxfrom=5&wx_lazy=1&wx_co=1


协议分叉(Protocol Forks)和网络分裂(Network Splits)

在软件工程中,“软件分叉”是指任何免费和开源的软件都可以在未经原开发团队事先许可且不违反版权法的情况下被复制和修改。该术语有时也指现有项目开发人员社区中出现的分裂,而不仅仅是代码。公共区块链网络的开源性质允许任何人下载代码、修改它,并开始基于一段独特的代码创建一个单独的网络。

这样,人们可以(i)通过简单地复制现有代码库并对其进行修改以构建新网络(例如,“Zcash”和“Litecoin”就是基于比特币代码库创建的),或者(ii)为了协议更新,将现有网络(包括现有账本和社区)分叉到不同的延续中。由于协议升级争议(如“比特币现金 [Bitcoin Cash] ”和“以太坊经典 [Ethereum Classic]”的情况),或者出于经济原因,通常是为了在哲学协议的讨论之上提取经济价值而故意分离(如“比特币黄金”、“比特币钻石”和“比特币白金”的情况),那这些协议更新就可能导致网络分叉。软件分叉的类型和规则取决于每个网络的正式和非正式协议。比特币网络和类似网络的分叉分为“硬分叉”和“软分叉”:

当网络中的一些节点继续使用旧协议而所有其他节点都使用新协议时,就会发生分裂。技术协议更新经常发生,通常不会引起太大争议,尤其是当它们涉及到小的技术升级时。较短的链一旦死亡,代币就没有了市场价值。然而,区块链网络的短暂历史表明,关于协议升级的更政治化的决策都可能导致网络分裂,其中少数链有足够的追随者或政治叙事来维持自己的经济。这其中的一个关键点是支持一个网络或另一个网络的开发人员的脑力分裂。随着社区的分裂,开发人员通常不得不对一个网络或另一个网络表明立场,这就会导致缺乏必要的开发人员权力。矿工还必须选择他们继续支持的网络(了解更多:第 2 部分 - DAO 的制度经济学和治理)。

在硬分叉的情况下,任何在旧网络中拥有代币的人也将在新的少数派网络中拥有等量的代币,然后他们可以出售或持有这些代币。但是,这需要至少一个代币交易所上架了少数派网络的新代币;否则,该网络的代币就没有市场,也会被逐渐遗忘。政治化的硬分叉是一场黑天鹅事件,可能会对代币价值产生严重影响,这取决于从长远来看哪个网络将获得牵引力。分裂网络的政治硬分叉的例子是“以太坊经典”(ETC)^3[3]和“比特币现金”(BCH)^4[4]。由于比特币网络和以太坊网络的这些突出分叉,治理问题在社区中引发了一场持续的辩论,并且似乎是未来几年更突出的研究问题之一(了解更多:第 2 部分- DAO 的制度经济学和链上与链下治理)。

此外,由于网络延迟,网络中的暂时分裂时有发生。如果两个矿工同时为同一个区块找到不同的解决方案,并且都是有效的,那么网络就有可能暂时分裂。发生这种情况时,网络中的节点在网络的不同部分有两个替代版本的账本。这创建了两个并行的区块链网络。比特币协议有一个解决这些暂时分裂的规定,以使网络中只有一个分支可以存活。在像比特币这样的工作量证明网络中,具有最多“累积工作量证明”(也称为“哈希算力”或“网络算力”)的网络,总是被网络节点认为是有效的。在这个过程中,获胜的账本版本由网络的多数“投票”决定。节点通过升级协议(或不升级)来投票给一个版本。“区块链长度”是指累积最多的网络分支工作量证明,而不是拥有最多块的证明。


替代的分布式账本系统

上述分叉是现有区块链网络协议升级的结果,所有这些都导致现有网络节点分成两组。这种拆分会影响网络代币的市场价格,因为两个网络都比原始网络小。另一种形式的分叉是开源项目典型的简单软件分叉。由于比特币的代码库是开源的,任何人都可以将此代码库用作模板,并通过调整一些变量、参数或函数来创建替代区块链网络。

多年来,比特币协议已经修改了数百次,以创建更快或更匿名的比特币替代版本,例如 “Litecoin” 或 “Zcash”。显然,在某些时候,区块链协议提供了一个操作系统,允许一群不认识或不信任彼此的人围绕特定目标组织自己,而不仅仅是“没有银行的现金系统”。因此,许多项目试图修改比特币代码库以促进其他类型的 P2P 价值转移,例如没有 Amazon Web Services 的去中心化文件存储,就像“Sia”,或者没有 Facebook、Twitter 等的社交网络,就像“Steemit”。这个想法的出现是为了摆脱只有一个智能合约 ^5[5] 的单一用途网络,而是创建一个协议,你可以在其中通过同一网络执行任何类型的 P2P 价值交易。一些最有趣的早期项目,比如“彩色硬币(Colored Coins)”和“万事达币(Mastercoin)”,将比特币代币用作任何类型的价值转移或法律合同的搭载工具。曾短暂参与这些项目的 Vitalik Buterin 意识到比特币协议的这些改编是可能的,但不够高效或不够灵活。随后,他提出了将智能合约功能与网络处理功能解耦的想法,并启动了以太坊项目。这使得开发环境比比特币网络和其他特殊用途的区块链网络更加灵活。以太坊网络首次引入了一个去中心化网络,允许使用智能合约处理任何类型的价值转移。这些智能合约可以通过几行代码轻松创建,并由以太坊网络处理,而无需创建自己的专用区块链基础设施。与比特币网络被设计用于结算 P2P 汇款的单一智能合约不同,以太坊网络被设计为一个去中心化的计算机网络,在该网络上可以使用以太坊虚拟机 (EVM) 处理任何类型的智能合约,以及转移任何类型的代币化价值(了解更多:第 2 部分 - 智能合约,第 3 部分 - 代币)。

以太坊的出现激发了许多新的区块链项目开发类似的智能合约网络。此类项目包括 “Cardano”、“Neo”、“EOS”、“Hyperledger Fabric”、“Ontology” 等等。评估其可行性的因素包括技术、经济和法律因素。目前尚不清楚以太坊网络的哪些替代解决方案会变得流行,以及是否会出现“赢者通吃”的场景或多个网络并存的情况。目前,以太坊社区似乎拥有最大的牵引力,并且在许多开发人员中具有先发优势,但是这一情况也可能会发生改变。

此外,已经出现了具有完全不同类型的共识机制的替代分布式账本系统,例如不再需要创建区块链而是使用替代的加密经济机制来达成共识的有向无环图(directed acyclic graphs,DAG)。使用 DAG 作为共识机制的网络有 “IOTA”、 “Byteball” 或 “Nano”。

另一方面,像银行、保险公司和许多供应链重的行业的私人机构已经意识到,分布式账本系统的集体数据管理概念可能是一个有用的行业协作工具。与公共和未经许可的区块链网络不同,该行业开始设计“许可账本”,其中所有验证者都是行业联盟的成员,或者至少是同一组织的不同法律实体。然而,在许可和私有网络的语境下,“区块链”一词是极具争议的。批评者质疑是否可以将具有“权威信任”的许可账本视为区块链网络。许可账本的支持者认为,“区块链”一词适用于任何将交易哈希为链接区块的分布式数据结构,因此也适用于将交易批处理到区块链的许可网络。

公共网络使用加密经济机制(数学信任)通过激励个人行为(计算努力)以实现集体目标的共识机制来保障网络安全。激励机制与网络代币挂钩。确保这个不受信任的参与者网络免受攻击和操纵是至关重要的。相较之下,许可网络则是由一组相互了解和信任的网络参与者共同管理,不需要像工作量证明这样的计算密集型共识机制,也不需要代币。信任依赖于法律制度和已知网络参与者的声誉(通过法律合同进行信任)。这些网络的最小共同点是分布式账本的存在。这就是为什么“分布式账本”这个术语已经成为一个更通用的术语,用来描述源自比特币网络的技术。它们可能是经过许可或未经许可的,可以将交易绑定在区块链中,也可以像 IOTA 一样,根本不使用区块链。

区块链协议和类似的分布式账本在互联网之上运行,可以被概念化为几个组件:(i) 物理网络:由运行相同协议的计算机 P2P 网络来表示;(ii) 协议:定义网络规则并通过所有网络节点的共识^6[6] 执行它们。这包括与原生代币相关的经济激励;(iii) 账本:以共享和公共账本的形式管理从创世区块到今天的所有交易的所有资产;(iv) 识别和定址(addressing):这些资产属于特定身份,需要对身份进行定址,以便我们可以将价值从一个身份转移到另一个身份。这些身份或多或少是匿名的,具体取决于所使用的加密算法的类型;对于像以太坊这样的智能合约网络,(v) 智能合约管理相关参与者的关系,并代表业务或治理逻辑。


PoW 的替代共识机制

比特币的工作量证明(PoW)是开创性的,但它是有代价的。虽然它保证了不受信任的网络的安全性,但它速度慢、能量密集,并且有利于那些拥有更多经济资源的人。这就是为什么许多研究人员和开发人员开始探索替代共识机制以试图解决比特币的一些主要挑战。需要解决的研究问题包括:

尽管行业内正在试验许多不同的共识算法,但工作量证明(PoW)和权益证明 (PoS) 目前是应用最广的。然而,需要注意的是,使用相同通用共识机制的区块链网络可能具有不同的规范^7[7]。比特币和以太坊网络使用的是工作量证明的不同变体。

权益证明也是如此,这是一种只有在网络中拥有财务利益的网络参与者才能将区块添加到账本中的共识机制。与工作量证明不同,验证者不会相互竞争来创建交易块。用户必须证明他们拥有一定数量的网络代币才能生成一个块,而不是牺牲能量来验证一个块。你钱包里的代币代表你的股份。权益证明的应用有很多变体。

早期的权益证明提议假设那些在系统中拥有更多权益的人在验证交易和编写区块时有自然的动机以真实的方式行事,假设代币持有者对网络的长期成功天然感兴趣,否则,如果他们以不真实的方式做出贡献,他们在系统中的股份就会贬值。此外,早期权益证明还假设一个人拥有的代币越多,当网络受到攻击时,其风险就越大。因此,投票权的设计与持有的网络代币数量成正比。但是,原始的权益证明机制与工作量证明相比存在一个问题,工作量证明挖矿成本很高,因此将精力浪费在不会为你带来任何收益的分叉上是不明智的,而权益证明不需要计算密集型工作来创建一个区块,因此验证者没有什么可失去的,却可以得到很多。

“Peercoin” 网络是第一个引入权益证明的项目,随后也出现了一些使用自己权益证明变体的其他网络,例如 “Tendermint”(“Cosmos”)、 “Ouroboros” (“Cardano”)、 “Tezos”、“Dfinity”、 “Nxt”、 “BlackCoin”、 “NuShares/NuBits” 和 “Qora”,每个都有不同的属性。有些网络,比如 “Decred”,结合了工作量证明和权益证明的元素。以太坊项目计划通过硬分叉(Casper)从工作量证明过渡到权益证明。以太坊开发人员已经就应该如何做到这一点提出了不同的建议。

委托权益证明 (Delegated Proof-of-Stake,DPoS) 是权益证明的一种变体,首先由 “BitShares” 实施。这是一种更激进的变体,一种代币所有者可以将他们的投票转移给其他人以代表他们进行验证的代议制民主。通常,有21~101个选举代表可能会定期改组或下达命令以交付其区块。这些代表可以创建区块并防止未经信任的当事方创建区块。他们不能更改交易,但可以否决特定交易被包含在下一个网络区块中。不同的网络采用了自己的 DPoS 变体,例如 “Steemit”、“EOS” 和 “Lisk”。每个代表都有一个时间段来发布他们的区块,而不是在验证区块上竞争。如果受托人不断错过他们的区块或发布无效交易,代币持有人可以撤回对受托人的投票。与大多数其他共识机制相比,这种区块创建的部分集中化带来了更好的交易吞吐量(也称为“可扩展性”)。

权益证明还有更多变体,其中大部分只是概念性的或者仅由一个网络实施,比如:“租赁权益证明(Leased Proof-of-Stake,)”、“作为权益证明的交易(Transactions as Proof-of-Stake)”、 “重要性证明(Proof-of-Importance)”、“容量证明(Proof-of-Capacity)”、“重量证明(Proof-of-Weight)”、“权威证明(Proof-of-Authority)”和“消耗时间证明(Proof-of-Elapsed-Time)”。

拜占庭容错 (Byzantine Fault Tolerance,BFT):另一组共识机制是拜占庭容错 (BFT) 的变体,例如由 “Ripple” 或 “Stellar” 实施的联邦拜占庭协议 (Federated Byzantine Agreements,FBA)、由 “Hyperledger Fabric” 实现的实用拜占庭容错 (Practical Byzantine Fault Tolerance,pBFT) ,以及 “NEO” 中使用的委托拜占庭容错(Delegated Byzantine Fault Tolerance,dBFT)。还有一组协议使用了多种机制的组合,例如将异步拜占庭容错与“八卦协议(gossip protocols)”和“虚拟投票(virtual voting)”机制相结合的“哈希图(Hashgraph)”。

有向无环图(Directed Acyclic Graphs):此外,还有一系列使用有向无环图的协议,例如 “IoT Chain”、“Byteball”、“Nano”(Block Lattice)和 IOTA(Tangle)。DAG 的共识机制与区块链有着根本不同。有向无环图不需要将数据捆绑在一起,然后逐个确认区块,而是需要新添加的数据来引用和验证过去的数据。通常,每个新交易都必须引用和验证之前的两个交易。在这样做的过程中,网络形成了一个收敛和确认交易的图表。如果一个节点错误地验证了过去的交易,则该节点的交易将无法被其他参与者确认。

详细解释上面列出的每个共识机制超出了本书的范围,需要一本或几本专门的出版物。在分布式账本的背景下,关于这些协议的文献仍然很少,但是也在不断增加。不过,其中许多协议仍处于概念阶段,没有合适的文档用来参考。大多数情况下,它们仅由一个项目实施,有时没有经过适当的研究,或者没有经过学术同行评审过程。
要不要代币?

随着对原始比特币协议使用修改后的治理规则的衍生技术的出现,似乎有必要对不同的分布式账本系统进行分类。分类依据包括允许谁(i)验证交易,(ii)将交易写入账本,(iii)读取交易,以及(iv)使用网络等。根据账本的类型,答案会有所不同。为简单起见,我们可以说在公共网络中,任何人都可以读取、写入和验证交易并使用网络。而在私有网络中,只有受邀成员才能读取、写入和验证交易并使用网络。混合变体也是可能的,比如只有验证和写入交易需要邀请,而读取(某些)交易则是公开的。在公共和无需许可的网络中,参与共识协议的所有节点都是不受信任的,因为它们事先是未知的。无须经过中心化实体许可,任何人都可以将协议和当前版本的账本下载下来以:

这样设置的共识机制必须考虑到恶意问题。代币是使这个不受信任的参与者网络抵抗攻击的重要组成部分。虽然代币化激励保障了不受信任网络的安全,但同时也使它们变得非常缓慢。公共和无许可网络每秒只能处理几笔交易,这使得它们对于交易量高的大规模应用程序不太可行。然而,业内目前正在提出和实施各种技术解决方案来解决这些可扩展性问题(了解更多:附录 - 可扩展性解决方案)。

另一方面,私有和许可的账本具有双边合同协议的联合设置。这是一个仅限邀请的会员俱乐部,其他任意参与者都无法访问该网络。由于成员之间有双边合同协议,因此他们彼此信任,如果出现任何问题,他们知道该起诉谁。所以,许可账本不需要代币来激励协调行动,而代币却是无许可网络不可或缺的一部分。事先知道所有参与节点的身份这一事实提供了对“女巫攻击”的自然保护。因此,私有和许可的账本可以每秒处理更多的交易,因为它们不必处理未知数量的匿名节点。它们还提供比当前最先进的公共区块链网络更多的隐私,因为账本数据不可公开访问。许可账本主要由行业联盟开发,交易验证由一组预先选定的参与者进行,例如,60 家金融机构,每个机构运营一个节点,其中 40 家必须签署每个区块才能使区块有效。根据行业和案例,读取账本数据的权利可能是公开的、部分公开的或仅限于参与者。

虽然大多数区块链文献都对许可账本和无许可账本进行了二元区分,但我想说没有“100% 无许可”之类的东西。每个共识机制都需要一个最低投资门槛,以便能够验证交易或写入账本。然而,世界上大多数人没有经济能力购买足够强大的专用硬件来挖掘比特币代币。即使对于仅验证公共区块链网络中的交易并且不需要与采矿节点相同级别的硬件投资的全节点,也需要投资一台普通的 PC。在撰写本书时,购买 PC 意味着必须花费至少几百欧元 ^8[8] 来验证交易。虽然 500 欧元对于一个普通的欧洲家庭来说不算多,但它超过了世界上相当一部分人口的月收入。更不用说采矿计算机所需的成本了。

此外,虽然例如基于“股权证明”的共识是公开的,但它并非完全无需许可。共识机制要求你拥有最少数量的网络代币才有资格验证交易。因此,“无许可”是一个相对术语,我们不能以二进制方式使用,而是应该作为梯度使用,范围从“较少许可”到“完全许可”。在分布式账本系统的早期阶段,许可解决方案在高度监管行业中非常有用,这些行业希望建立在分布式账本上,但同时又受到政府监管。倡导者声称,联合解决方案可以提供更高水平的效率和安全性,并减少传统金融机构的欺诈问题。私有区块链不太可能彻底改变金融体系,但它们可以取代遗留系统,使行业更有效率。一旦底层技术变得更具可扩展性和成熟度,并被监管机构更好地理解,许可账本也可能是通往广泛采用公共和无许可网络所迈出的一步。

目前尚不清楚该技术在中长期将如何发展。一些人预测,在 1990 年代初,当私营公司建立自己的私有网络时,许可账本可能会遭受与“内部网”相同的命运,因为它们害怕与公共互联网连接。随着时间的推移,这种恐惧消失了。今天,内网仅被用于对安全型要求极高的情况。

图 1.10 公共账本 vs. 私人账本

https://mmbiz.qpic.cn/sz_mmbiz_png/WLtr7JAvniay1VtzxGcHzQx49IPX3tLf50llp0OHl2VjtF14R7BRJlkft7iaw6u5AOicqzlEJfMqLcRMTvPTtdOuw/640?wx_fmt=png&wxfrom=5&wx_lazy=1&wx_co=1

案例和应用程序

区块链网络和衍生的分布式账本系统为权限管理提供了基础设施。每个流程、任务和支付都将具有可以识别、验证、存储和共享的数字记录和签名。律师、经纪人、银行家和公共管理人员等中介的许多任务可能会被分布式账本系统所取代。个人、组织、机器和算法现在可以在几乎没有摩擦以及交易成本很小的情况下相互交互。这种新的基础设施催生了许多新的应用程序,其最重要的特点是:

代币作为杀手级应用:加密代币作为区块链网络和衍生账本的应用可能与万维网的出现一样具有革命性,它允许只用几行代码创建具有视觉吸引力的网页,并通过后续链接而不是使用命令行界面浏览 Internet。使用几行智能合约代码创建代币也同样变得非常容易(阅读更多:第 3 部分和第 4 部分)。

分布式账本的最大应用案例之一是商品和服务供应链的透明化和溯源。供应链代表着地理上相距遥远且法律上独立的实体的复杂网络,这些实体通过动态网络交换商品、支付和文件。它们的架构与区块链网络非常相似,但与区块链网络不同,所有文档都在数据孤岛中进行管理。因此,这些供应链网络中的文档处理系统通常效率低下、接口复杂且成本高昂。公司和个人的可持续行为很难追踪,也没有很好的回报。买家和卖家很少或根本没有关于他们购买产品的来源信息,包括潜在的欺诈、污染或侵犯人权行为。

分布式账本允许供应链上的不同网络参与者无缝地交换数据。文档和交易几乎可以实时处理,因为审计和执行可以自动化,从而缓解多份文档副本和数据不一致等挑战。沿着全球供应链追踪商品和服务的来源可能比今天更加可行。基于 Web3 的解决方案可以提供 (i) 环境影响的更高透明度,以及 (ii) 我们所吃食物的来源、生产类型和成分,以及植物生长的条件或动物的处理方式。许多公司和行业计划,例如 “Provenance”、“Ambrosus”、“Modum”、“OriginTrail”、 “Vechain”、“Wabi” 或 “Wantonchain”,已开始实施基于 Web3 的基础设施以优化其价值链,改善低效率,释放营运资金,并使商品和服务更容易获得。然而,这样的解决方案总是需要一组技术的组合,包括机器学习算法和来自物理网络、物联网的数据(了解更多:第 2 部分 - 智能合约预言机)。分布式账本应用程序还可以提供更好的人权问责制,例如一般工作条件、童工或公平工资。致力于此类解决方案的项目包括:“bext360”、“fairfood” 和 “Namahe”。它们可以进一步用于对我们的私人数据提供更多控制(了解更多:第 1 部分 - 以用户为中心的身份 - 数据保护)并创建 P2P 数据市场(海洋协议)。虽然从理论上讲,当前的解决方案也可以提供个人数据所发生情况的这种透明度,但我们必须信任一个中心化的机构。


本节概要

区块链网络是一种由集体维护一个共享的分布式账本的公共基础设施,其中账本信息以不可篡改且加密的副本形式存储在网络的每一台计算机上。

账本中包含了曾经进行的所有交易。交易以防篡改的方式存储:区块中的更改将会影响后续区块。存储在网络中所有计算机上的账本保证每个代币只传输一次,它充当了数字公证人和可公开验证的时间戳。

所有网络参与者都可以平等地实时访问相同的数据。网络处理的交易对所有参与者都是透明的,并且可以追溯到它们的起源。

与分布式数据库不同,区块链允许分布式控制,其中不信任彼此的不同方可以共享信息,而无需中央管理员。其业务逻辑和治理规则的算法管理,以及共识协议和智能合约为我们的社会经济活动提供了更高水平的自动化。
区块链概念建立在 P2P 网络的概念之上,并提供了一个通用数据集。即使每个参与者可能不认识或不信任对方,他们也都可以信任这个通用数据集。互相不认识或不信任、居住在不同国家、受不同司法管辖、彼此之间没有具有法律协议约束的个人和机构现在可以通过互联网进行交互,而无需银行、互联网公司等受信任的第三方平台或其他类型的清算机构。

自 1980 年代以来,围绕加密保护 P2P 网络的想法已经在学术环境的不同发展阶段进行了讨论。然而,在比特币出现之前,从来没有一个 P2P 网络的实际实施能够避免双花问题,而不需要可信的中介来保证价值交换。“双花问题”是指在当前的互联网中,数字货币以文件的形式可以被复制,同一个数字文件的副本可以从一台计算机同时发送到其他多台计算机上。

共识机制,例如工作量证明,允许分布式控制。它们基于经济激励和密码学的结合。运用博弈论来将本地网络代币奖励给网络参与者。这种奖励机制的设计方式使得欺骗网络在经济上并不可行。由于需要大量的计算能力,因此伪造区块链变得极其困难。

与公共和无许可网络不同,许可网络仅接受邀请的成员,这意味着所有验证者都是联盟成员。

“分布式账本”已经成为一个概括性术语,用于描述在所有使用它的人之间分发记录或信息的技术,无论是许可的还是非许可的,并且独立于他们的共识机制或数据结构。


章节引用和延伸阅读


脚注

[1] ^1: 在匿名网络中,所谓的女巫攻击(sybil_attack)是一种单个用户可以使用假名生成多个实体来影响共识过程的攻击。

[2] ^2: 比特币网络作为一个全球性的计算机网络,具有网络延迟(网络数据处理的延迟)。考虑到延迟问题,比特币协议规定平均每10分钟创建一个区块。

[3] ^3: 以太坊硬分叉源于“TheDAO”事件,其中约5000万美元因代码漏洞而流失。追溯审查导致流失的交易的硬分叉被高度政治化。硬分叉的反对者坚持账本的不变性。结果,反对硬分叉的少数网络代币——以太坊经典——创造了历史,成为第一个在交易所上市的少数网络代币。

[4] ^4: 由于网络拥塞而增加比特币网络的交易费用是社区中一些开发人员提议在需要硬分叉的协议更新中增加区块大小的动机。该提议遭到其他网络开发商的强烈反对。经过两年的辩论,有争议的硬分叉于2017年7月进行,并导致形成了一个新社区,他们提出了不同的提议,被称为比特币现金。2017年8月1日,比特币现金的交易价格约为240美元,而比特币的交易价格约为2700美元。

[5] ^5: 智能合约是用于规范、审计和执行已写入代码中的任意代币转移规则的计算机程序,这些规则是由网络中所有计算机的共识自行执行的,即区块链网络(了解更多:第2部分-智能合约)。

[6] ^6: “共识(consensus)”是计算机科学中的一个术语,指的是分布式计算机网络如何就分布式计算过程中所需的特定内容达成一致,其中指定的大多数网络节点必须就由至少一个其他节点提出的相同值达成一致。

[7] ^7: 比特币和以太坊的工作量证明有所不同,其差异包括:哈希算法类型的不同(SHA-256与Ethash)、平均区块时间目标不同(10分钟与约15秒)以及支付方案不同(仅实际的区块生产者与一些非接受(non-accepted)的区块得到奖励,例如Uncles)。

[8] ^8: 可以在RaspberryPI(经济实惠的迷你计算机)和SD卡上运行完整节点,其成本低于100欧元。但是,你仍然需要一台普通的PC来下载完整的区块链(至少BTC和ETH)。下载完整的账本后,可以在RaspberryPI上运行完整的节点。


1.3 代币安全:密码技术

密码技术(Cryptography)是在匿名和不受信任的参与者网络中安全管理代币的重要工具。它在提供交易透明度的同时又能维护所有网络参与者的隐私。密码技术被用于可靠地识别所有网络参与者,这也是区块链网络中共识协议的组成部分。

密码技术是在存在第三方的情况下对安全通信的实践和研究,其目的是创建能够抵御窃听、操纵和其他形式攻击的信息系统。虽然密码技术的历史可以追溯到手写文本的出现,但它在计算机时代已经有了显著的发展。密码技术(Cryptography)代表密码学(cryptology)的一个子领域,主要是指将一条信息(明文)转换为无法理解的文本(密文)的加密过程。如果没有相应的密码来解密,密文是不可读的。

密码是最早开发的加密技术之一,用于使用替换密码(其中明文单元被替换为单个字母、字母对或字母三联体)或转置密码(明文单元重新排列为不同且通常非常复杂的顺序)。解密是将不可读的密文转换回原始明文的过程。因此,密码是创建加密和反向解密的一对算法:它的设计方式使加密消息变得容易,但如果你不知道密码则很难反转它。

从历史上看,密码学以各种形式使用,例如埃及石头上的雕刻密文。其他形式的密码可以追溯到萨珊王朝的波斯、古希腊、罗马帝国、印度等。自从第一次世界大战中谜机(enigma machine)(转子密码机,a rotor cipher machine)的发展以及第二次世界大战中计算机的出现,密码学应用和方法已经发生了根本性的变化。经典密码变得多余,因为它们很容易通过简单的“暴力攻击”来猜测——计算机算法运行所有可能的组合,直到它猜出正确的代码。计算机不仅增强了密码分析的可能性,密码分析是指破解加密的过程,它们还使更复杂的密码成为可能。现代密码算法被设计成使用蛮力破解它们在时间和金钱方面是不可行的。然而,这种“计算难度假设”必须考虑到计算机处理能力的不断提高。

此外,计算机引入了对任何类型的数字信息进行加密的新形式,而不仅仅是文本片段。随着量子计算机的出现,许多研究人员正在研究密码技术问题与量子物理学之间的关系。一些研究人员和工程师正在开发后量子密码技术(Post-quantum cryptography),他们在设计新算法时已经开始考虑量子计算的潜在影响。在信息时代,密码技术的使用也引发了许多法律问题。一些政府限制或禁止使用密码技术,在某些情况下,甚至将其归类为武器。某些司法管辖区可能允许政府当局强制披露可能与调查相关文件的加密密钥。此外,在讨论数字时代的人权时,密码技术可能是一个有趣的因素。在机器时代如何保障隐私这一问题正在慢慢成为更广泛的公众主导讨论,并且在未来几年可能会变得更加显著。在这种情况下,关键问题是通信隐私权或家庭神圣的宪法权利是否以及如何与加密通信或加密数据路径的权利相对应(了解更多:第 3 部分 - 隐私代币)。

虽然加密电子通信的早期尝试集中在为政府机构的通信提供保密和保护技术,但之后其应用领域已经扩大。在过去几十年间,加密技术已经应用于各种其他领域,例如电子商务、数字支付、数字权限管理、密码管理、消息完整性检查、身份验证、数字签名、交互式证明和安全计算。在区块链网络和其他分布式账本的背景下,密码技术被用于核心协议级别的识别、验证和安全等目的。在公共区块链网络和其他 Web3 技术场景中使用了三个相关的密码构建块:(i) 哈希函数,(ii) 对称加密(symmetric cryptography),和 (iii) 非对称加密(asymmetric cryptography)(公钥密码)。

哈希函数是一种数学算法,可以将任意大小、任何类型的数据(消息)转换为固定大小的数据(哈希值或哈希)。从哈希重新创建原始数据(消息)的唯一方法是尝试所有可能的变化,看看它们是否产生匹配。虽然这在理论上是可行的,但它非常耗时,因此也十分昂贵,这就是为什么它被称为单向函数。哈希函数可用于确保传输数据的完整性和隐私。代表应用包括数字签名、身份验证服务、指纹识别、重复检测、文件的唯一标识或创建校验以检测数据是否损坏。为了体现其弹性,加密哈希函数需要满足某些属性:它们需要被设计得 (i) 易于计算;(ii) 有确定性,意味着相同的信息总是产生相同的哈希;(iii) 以纯粹的蛮力从其哈希值生成信息既耗时又昂贵;(iv) 对原始输入值的微小改动应当会改变哈希值。此外,(v) 不可能找到具有相同哈希值(输出)的两个不同信息(输入)。

对称系统(Symmetric Systems):在公钥密码技术出现之前,两方依靠一个加密密钥,通过秘密会议、密封信封或受信任的信使通过非加密方法交换该密钥。如果你想与某人私下交流,则需要亲自见面并就密钥达成一致。在现代通信世界中,人们需要在一个由许多不受信任的参与者(互联网)组成的网络上进行协调,这样的方法是不可行的。这就是为什么在公共网络中不使用对称加密进行通信的原因。然而,它比非对称加密更快、更有效,因此用于加密大量数据、某些支付应用程序或随机数生成。

非对称系统(Asymmetric Systems),也称为公钥密码技术,通过引入两个密钥,一个公钥和一个私钥来解决协调问题。私钥只有所有者知道并且需要保密,而公钥可以提供给任何人。公钥可以广播到网络,这允许网络中的任何人使用公钥将加密消息发送给公钥的“所有者”。此加密消息只能使用接收者的私钥解密。发件人可以将消息与其私钥相结合,以在消息上创建数字签名。现在,任何人都可以用相应的公钥验证签名是否有效。密钥的生成方式取决于所使用的加密算法。非对称系统的代表包括 RSA(Rivest-Shamir-Adleman)和 ECC(椭圆曲线密码技术),它们也用于比特币。非对称密码学的使用以可扩展的方式增强了不受信任的网络(如 Internet)中的通信安全性。^1[1] 以下章节将重点介绍如何在比特币网络和类似的区块链网络中使用密码技术。

比特币网络主要使用哈希和数字签名结合通过公钥加密来保护流经网络的数据的完整性。哈希还用于共识协议“工作量证明”的情境中。比特币使用公钥密码技术,更具体地说,使用椭圆曲线密码技术。请注意,替代区块链网络和其他分布式账本系统可能会使用替代加密工具,而不是下面描述的那些。例如,一些区块链网络使用更多的隐私保护密码技术,例如“Zcash”(零知识证明)^2[2] 和“Monero”(环签名)^3[3]。比特币社区本身目前正在研究更能保护隐私和更具可扩展性的替代加密签名方案,例如“Mimblewimble”(拓展阅读:第 3 部分 - 隐私代币)。

图 1.11 对称加密 vs. 非对称加密

https://mmbiz.qpic.cn/sz_mmbiz_png/WLtr7JAvniawpZSwEb8LhMDVLQnxpGR3ZLS4WMMFUAMkol6evkwKDiaCZnIEXagTakMcHbmB4lDJpSd6YIWvibtDQ/640?wx_fmt=png&wxfrom=5&wx_lazy=1&wx_co=1


公钥密码技术

比特币网络使用公钥密码技术来创建一个关于用户身份的安全数字参考,其中包含一组密码密钥:一个私钥和一个公钥。关于谁是谁以及谁拥有什么的安全数字参考是 P2P 交易的基础。结合交易,这些密钥可以创建一个数字签名,证明一个人的代币所有权,并允许其使用钱包软件控制代币。类似于手动签署支票,以及在网上银行中使用密码进行身份验证,公钥密码技术被用于验证和签署比特币交易。

公钥是由私钥通过数学方式生成的。虽然从私钥计算公钥很容易,但如果要反过来计算,则需要绝对的蛮力;猜测密钥理论上可行,但成本高得令人望而却步。世界上最强大的超级计算机需要数万亿年才能破解,这几乎是不可能的。这意味着,即使每个人都知道一个人的公钥,也没有人可以从中得出一个人的私钥。使用公钥加密的消息现在可以安全地传递给私钥的所有者,并且只有该私钥的所有者才能解密该消息。这种方法也适用于相反的方式。任何带有私钥的消息都可以用相应的公钥进行验证。

公钥的类似示例是挂锁(padlock)。如果 Bob 想向 Alice 发送一条消息,但又害怕有人拦截并阅读它,他会要求 Alice 将她的挂锁(未上锁)发送给他,并保留她的挂锁钥匙。Bob 现在可以把他的信放在一个小盒子里,然后用 Alice 寄给他的挂锁把它锁上,轻轻一推就可以把它关上。这封信现在可以发送到世界各地而不会被未经授权的人截获。只有拥有挂锁钥匙的 Alice 才能打开这封信。当然,有人可以尝试用纯粹的蛮力打破盒子,而不是使用钥匙。虽然有可能,但难度取决于盒子的弹性和锁的强度。相同的基本原则适用于现代密码技术。


安全算法

公钥密码技术中的关键问题一般围绕着计算难度假设展开:与从私钥派生公钥相比,如何扩大从公钥派生私钥与从私钥派生公钥之间的计算工作量?通过猜测结果来破解加密有多难?猜测私钥需要多长时间?成本会有多高?私钥由一个数字表示,这意味着数字越大,不知道该数字的人就越难猜出该(随机)数字。如果猜测一个随机数需要几十年的时间,则该数字被认为是安全的。但是,每种密码算法都容易受到暴力攻击,即通过尝试所有可能的组合来猜测一个人的私钥,直到找到合适的解决方案。随着计算机变得更快、更高效,人们必须提出更复杂的算法,要么使用更大的数字,要么发明更具弹性的算法。

为确保难以猜出数字,弹性私钥有一些最低要求:它必须是 (i) 随机生成的数字;它需要是一个 (ii) 非常大的数字;它必须使用 (iii) 安全算法来生成密钥。随机性很重要,因为我们不希望任何其他人或机器使用相同的密钥,而人类不善于提出随机性。较大的密钥大小允许进一步分布随机性,并且更难用蛮力破解,但计算速度也较慢。由于其复杂性,安全算法需要经过科学证明并针对安全漏洞进行压力测试。应该避免发明自己的算法,当开发 IOTA 网络的团队决定实现自己的哈希函数 Curl 时,这个问题变得很明显。IOTA 是区块链的替代分布式账本解决方案,它声称通过替代共识机制和替代密码学来解决比特币的可扩展性问题。然而,他们自制的 Curl 函数后来被发现是“不抗碰撞的”。^4[4] 自比特币出现以来,比特币网络中使用的加密算法经受住了所有数据篡改的尝试。

如果没有密码技术,在一个互不认识或不信任的参与者网络中就不可能达成分布式共识。随着计算机变得越来越强大并且可以更快地猜测数字,所使用的算法将需要经受住时间考验并满足快速发展的技术标准,以保持当前的安全水平。许多研究人员和开发人员认为,超级计算机,尤其是量子计算机,很快将能够通过暴力破解大多数传统的加密算法。这并不完全正确,还要取决于密码算法本身。虽然量子计算机在破解哈希方面并没有明显好转,但在椭圆曲线和素数分解方面它们的功能要强大得多。答案很复杂,尚未完全解决。因此,抗量子计算机的密码算法是一个关键任务研究领域。有关此主题的更多详细信息,请参阅本节末尾的参考资料。


哈希

哈希是一种将大量数据转换为难以猜测的短数字的方法。可以将表示可变长度比特序列的文本或图片转换为哈希形式的固定长度比特序列,这些功能都可以确保数据的完整性。比特币网络使用安全哈希算法 (SHA),例如 SHA-256。哈希的一个重要特性是,如果输入数据的一位发生变化,输出就会发生显著变化,这使得检测大型文本文件中的微小变化变得容易。正如你从下面的示例中看到的那样,当我们仅更改一个符号时,^5[5] 会生成一个完全不同的哈希值。这一点是基于“雪崩效应”,它有助于轻松保证数据完整性。对哈希进行哈希处理会产生完全不同的字符串。

雪崩效应描述了数学函数的行为,即使输入字符串的微小变化也会导致结果哈希值发生巨大变化。这意味着,如果一个人在数百页的文档中只添加一个单词,甚至是一个逗号,那么该文档的哈希值就会改变。因此,文档的哈希值可以作为文档的加密双胞胎,这就是为什么它通常被称为“数字指纹”。因此,不需要使用发件人的私钥加密整个文档,因为这会消耗时间、带宽和金钱,而可以计算文档的哈希值。

比特币网络中的哈希是以下过程的一部分:(i)编码钱包地址;(ii) 对钱包之间的交易进行编码;(iii) 验证和验证钱包的账户余额;以及共识机制 (iv) 工作量证明。


钱包和数字签名

区块链钱包是一款存储你的私钥、公钥和区块链地址并与区块链网络通信的软件。该钱包软件可以在计算机、手机(如“Bitcoin Core”、“Electrum”)或专用硬件设备(如“Trezor”、“Ledger”)上运行。钱包软件允许用户认证和代币管理。使用钱包软件,你可以发送代币并检查发送给你的代币的收据。每次发送比特币代币时,你都需要使用钱包用你的私钥签署交易。随后,你的个人代币余额将在所有账本副本上进行调整,该账本分布在计算机的 P2P 网络中。

首次启动时,比特币钱包会生成一个由私钥和公钥组成的密钥对。第一步,私钥是随机生成的 256 位整数。然后使用椭圆密钥密码技术从私钥推导出公钥。第二步,区块链地址从公钥导出,使用与用于导出公钥的加密函数不同类型的加密函数,添加校验和和前缀等元数据。使用不同类型的加密函数来派生地址会增加额外的安全级别:如果第一层安全性,即椭圆密钥密码技术被破坏,那么拥有公钥的人将能够破解私钥。这一点很重要,因为如果量子计算机成为现实,椭圆密钥密码技术特别容易被破解,而在第二层中用于派生地址的哈希不会那么容易受到量子计算机暴力攻击。这意味着,如果某人拥有区块链地址,并且已经破解了椭圆密钥密码技术,那么该人仍然必须通过用于从公钥中获取地址的第二层安全性。这类似于我们用具有不同安全机制(钥匙或数字锁)的两把不同的锁来把自行车锁两次,以提供额外的安全保障。因此,地址充当公钥的数字指纹,但不提供有关此人公钥的任何信息(除非他们发送第一笔交易)。区块链地址与传统金融交易中的银行帐号或人们想要向你发送电子邮件时的邮件地址具有类似的功能。

比特币网络和类似区块链网络中的数字签名是使用钱包软件执行的。与手写签名类似,数字签名用于验证你是你所说的那个人。如果实施得当,它们比手写签名更难伪造。数字签名已经使用了几十年,主要用于金融交易、软件许可或合同管理软件。在区块链网络中,数字签名用于身份验证(证明代币的发送者实际上就是发送者)和交易的完整性(即发送的代币数量)。私钥用于签署代币交易。网络中的验证节点使用公钥来验证签名。这样,一个钱包就不能伪装成另一个钱包。这也称为“不可否认性”。实际上,这意味着其他人无法假装控制你的钱包,除非他们拥有你的私钥。

图 1.12 密钥和地址的生成

https://mmbiz.qpic.cn/sz_mmbiz_png/WLtr7JAvniawpZSwEb8LhMDVLQnxpGR3ZYwUNpZVad2RlbVufvHuwmts35CaViaMcic4f7BurFE6Vic7IHebPq2ic4g/640?wx_fmt=png&wxfrom=5&wx_lazy=1&wx_co=1


钱包类型和密钥管理

你的私钥必须始终保密,并且不应与其他人共享,除非你想让他们故意访问你的代币。由于从私钥推导出公钥和从公钥推导出地址的两步过程,人们只需要备份私钥即可;其他所有内容都可以使用网络中使用的加密算法从私钥派生。如果你无法访问你的钱包,而且没有备份你的助记词 ^6[7] 或者你的私钥,你将无法访问你的代币,哪怕你的代币仍将存在于网络中。

与普遍认为的看法相反,区块链钱包不存储任何代币。它仅存储与你的区块链地址关联的公私钥对。它还记录涉及钱包公钥的所有交易以及其他一些数据。因此,“钱包”一词具有误导性。“钥匙串”这个词会更合适,因为它充当安全的密钥存储,并作为与区块链网络的通信工具。区块链钱包与包含你家钥匙的钥匙串有更多相似之处。如果你丢失了公寓的钥匙,公寓仍然是你的,但除非你找到钥匙,否则你就无法进入你的公寓;也许你还有一把备用钥匙留给了邻居、朋友或家人,或者可以找一个锁匠来帮你开门。打破你的锁就好像通过暴力攻击来猜测你的私钥。钱包包括两种类型:托管和非托管钱包。

用户控制的钱包使得个人可以控制代币。私钥由用户自行保管和负责,交易直接从用户的设备上签名。然而,对于用户控制的钱包,在钥匙丢失或被盗的情况下,用户就成了唯一的故障点。

托管钱包是一种由在线交易所提供的托管服务,服务提供商在其服务器上管理一个人的钱包。在大多数情况下,与钱包相关的私钥也由这些中介管理。钱包软件以第三方可以代表用户提交交易的方式复制用户的私钥。因此,许多人更愿意将他们的代币托管在在线交易所,并将密钥管理责任委托给那些受信任的机构。与今天的银行类似,这些代币交易所充当了资金的保管人(了解更多:第 3 部分 - 代币交易)。

对于丢失私钥的问题,更自主的解决方案可能是所谓的“社交密钥恢复解决方案”,你可以在其中指定一组受信任的朋友、家人或机构来确认你的身份,并通过多重签名过程来恢复你的私钥。例如,在这种设置中,你可以指定五个受信任的人,以防范你的私钥丢失。可以定义五分之三的人使用他们的私钥签名以恢复你的私钥。这样,你就可以微调你信任的人,而不会让自己成为一个独特的故障点。但是,如果这些人彼此认识,他们可能会串通或者受贿进行串通来针对你。为了实现真正的 P2P 代币经济,人们可以在钱包之间发送和接收代币,而不需要受信任的第三方,我们还需要更好的钱包管理解决方案,以保证个人是其代币的主权者,同时保持高水平的安全性和可用性。一个不太复杂的密钥恢复解决方案是在 Google Drive 等云服务上自动创建备份。虽然这根本不可取,但出于其便利性,这似乎已成为一些代币交易所的趋势,例如“Coinbase”。

在撰写本书时,大多数钱包只允许管理一种代币,或者在某些情况下,管理数量有限的代币。这是因为不同的分布式账本系统在很大程度上是不可互操作的。大多数代币系统都有不同的技术规范,这取决于它们发行的分布式账本的类型,因此需要开发个性化的钱包。多账本兼容的钱包开发起来既费时又昂贵。多账本兼容性也使钱包软件体积变大。钱包设计的另一个方面是钱包(结合底层分布式账本)是否支持交易的共同签名。许多区块链网络,例如以太坊,不支持本地多重签名交易。在以太坊的情况下,你需要通过智能合约来解决这个问题,不过这会受到安全问题的影响。

环签名(Ring signatures)、集体签名和“Shamir 的秘密共享(Shamir’s Secret Sharing)”^7[8] 都是需要由区块链网络启用并由钱包软件支持以允许共同签署交易的替代加密算法的代表。共同签名是一项重要功能,它使得你能够将你的代币保管权转移给他人(银行或交易所),实现了资产的集体管理(类似于去中心化自治组织 DAO 对相同资产的集体所有权或集体管理),或者社会密钥恢复。本书的第 3 章和第 4 章将深入探讨代币管理和代币用例的各个方面,其中钱包的作用将变得更加具体。

图 1.13 数字签名区块链钱包

https://mmbiz.qpic.cn/sz_mmbiz_png/WLtr7JAvniawpZSwEb8LhMDVLQnxpGR3ZWdiataibia3vaicNqwjssNlkfRYKibLNOxeY79gL0RHQ7859hHIgCaHYEnA/640?wx_fmt=png&wxfrom=5&wx_lazy=1&wx_co=1


发送代币

如果 Alice 想向 Bob 发送比特币代币,她将使用钱包软件对自己进行身份验证,指定她想要发送的金额,并指明 Bob 的地址。她的钱包软件将交易广播到网络中的所有计算机。现在,网络中的每台计算机都可以根据网络规则检查交易是否有效。步骤如下:


本节概要

密码技术是在第三方存在的情况下对安全通信的实践和研究。其目的是创建能够抵御窃听、操纵和其他形式攻击的信息系统。

区块链网络中的密码技术允许交互的透明性,同时维护所有网络参与者的隐私。

公钥密码技术用于通过一组密码密钥来证明一个人的身份:一个私钥和一个公钥,它们与交易相结合创建我们的数字签名。这个数字签名证明了我们对代币的所有权,并允许我们通过一个称为“钱包”的软件来控制它们。

与手写签名类似,数字签名用于验证你是你所说的那个人。在比特币和其他区块链中,数字签名是引用特定钱包地址的数学函数,该地址在区块链上管理你的代币。

哈希函数是一种数学算法,它可以接受任何类型的输入,例如字符串、文本文件或图片文件,并将其转化为称为哈希的固定大小的输出字符串。它是一个单向函数,这意味着从哈希重新创建原始输入数据(消息)的唯一方法是尝试所有可能的变化,看看它们是否产生匹配。虽然这是可能的,但它很耗时,因此成本高昂。


章节引用和延伸阅读


脚注

[1] ^1: 虽然椭圆曲线密码技术提供了与RSA相同级别的安全性,但它需要更少的计算量和更小的密钥大小,从而降低了对存储和传输的要求。因此,它允许减少存储和传输要求。

[2] ^2: 零知识证明密码技术允许无需通过该信息的验证者透露该信息来验证信息。

[3] ^3: 环签名可用于混淆代币所有者的身份,将一组来自不同用户发送的各种交易的部分数字签名组合在一起,形成一个唯一的签名,用于对交易进行签名。

[4] ^4: 哈希函数接受任意长度的输入并返回看似随机但长度固定的输出。当多个输入解析为相同的输出时,这种冲突可能会导致严重的问题。麻省理工学院和波士顿大学的一组研究人员在IOTA_Curl函数中发现了这些缺陷。虽然IOTA团队修复了上述漏洞,但他们声称这些漏洞是故意引入的,这遭到了开源社区的严厉批评。

[5] ^5: 可以在这里计算哈希值:https://www.browserling.com/tools/all-hashes

[6] ^6: 种子短语,也称为“助记种子”,是一种将私钥与易于记忆的单词组合联系起来的方法,可以由你的钱包软件提供和管理。“助记符”是一种映射技术,有助于用容易记住的随机单词来重现难以记忆的东西。

[7] ^7: Shamir的秘密共享是一种加密算法,它将秘密(密钥)分成几部分,将秘密的碎片分配给不同的人。要重建秘密,需要添加所有分片。在“阈值”设置中,只需要一定数量的部分即可重建秘密。


1.4 谁控制代币?以用户为中心的身份

区块链网络和类似的分布式账本使用公钥加密来识别所有网络参与者。然而,这些身份系统对于可能的 Web3 应用程序阵列来说是不够的。去中心化标识符 (DID) 与分布式账本相结合,可以提供适用于 Web3 的“以用户为中心”的身份解决方案,与 Web2 中使用的“以服务器为中心”的解决方案相比,可以提供更多的隐私和对数字资产和数字足迹的控制。

免责声明:本节的目的是提供一个总体概述,并阐明适当的数字身份解决方案作为 Web3 关键构建块的紧迫性和重要性。然而,数字身份的主题比本节概述的要复杂得多,因此无法详细讨论,因为这超出了本书的范围。

身份管理是指组织、个人和对象可以被可信地识别、验证和认证的过程。可信身份服务是互联网访问权限管理的基础,也是许多一般社会经济活动(离线或在线)的必要先决条件。与身份相关的应用普遍存在于政府(出生证明、公民身份证、护照或驾驶执照)、教育(证书和执照)、医疗保健(个人健康相关数据记录)、电子商务、银行或金融(客户、B2B 和员工数据)等场景。在物联网领域,越来越多连接到互联网的对象也需要适当的识别系统(例如序列号)。从计算机科学角度看,“身份”一词可以简化为与身份管理过程相关的数据元素:“标识符”、“身份验证”和“凭据”。

从历史上看,诸如护照、驾照、社保卡或商品序列号等身份流程都是由地方和国家政府等中央机构以及其他受信任的机构签发的。互联网的出现创造了对数字识别系统的需求。然而,除了计算机网络中的操作节点之外,当前的 Internet 没有为人、机构或物品提供本地身份层。诸如“我可以信任我的客户会支付账单吗?”之类的问题,或者“我可以信任服务提供商来交付我的商品吗?” 。这些问题无法通过 Internet 协议解决。公司和公共机构开始在 Internet 的应用层实施变通解决方案 - 通常使用内部数据库和用户名密码组合 - 自大型计算机时代和 Internet 出现之前就一直在使用的识别系统类型。


以服务器为中心的身份

Internet 协议没有用于管理用户、机构和物品身份的原生格式。变通解决方案建立在应用层之上,使用内部数据库(私有基础架构)来管理与数字身份管理流程相关的所有数据。由于 Internet 的客户端-服务器结构,任何基于 Web 的服务——从大学网站到网上银行、社交媒体和电子商务网站——都提供自己的身份管理服务,这意味着所有与用户相关的数据由服务提供商在其私人计算机基础设施上进行管理。与身份管理流程相关的所有元素(例如颁发标识符、提供身份验证方法、提供凭据和管理用户相关数据)都是集中式的。结果是一系列不兼容的数据孤岛与专有的(通常是不兼容的)身份管理服务产生了相当大的成本和权衡,对公司和用户来说都是如此,例如:


数字身份管理的历史

几十年来,一些举措试图找到集中式身份管理的替代解决方案。1999 年,“Microsoft Passport”发起了一项倡议,旨在为人们提供可以跨越各种 Internet 服务而使用的“联合身份解决方案”。主要思想是提供一种在线身份服务,以减轻用户的密码混乱。但是,此解决方案将 Microsoft 置于联盟的中心。Sun Microsoft 于 2001 年发起了“自由联盟”,这是一种更加分布式的解决方案,对数字身份的控制权被分给了几个机构,但个人数据仍然处于每个站点的权限之下。2001 年,“身份共享”开始整合所有关于数字身份的工作,重点是去中心化,这最终导致了 2005 年“互联网身份研讨会”的创建。开源开发者社区开始研究替代概念,例如“OpenID”,它以“以用户为中心的模型”来对抗“以服务器为中心的模型”,在这种模型中,个人可以使用自己的个人域名控制自己的身份,并且可以填充自己存储的个人数据,这些数据经过用户本人许可,也可以提供给其他组织。但是,这些解决方案对用户并不是很友好,需要用户具备一些技术知识。

与此同时,Facebook 等公司采用了 “OpenID” 的理念,提供了更好的可用性,这也是 2008 年左右 “Facebook Connect” 比 “OpenID” 更成功的原因之一。任何人都可以使用他们的Facebook 身份进行签名。其他互联网服务现在也可以使用 Facebook API,而不是管理自己的身份。这对于可以节省身份管理成本的小型互联网初创公司以及可以节省时间和密码管理麻烦的用户来说非常有用。很快,谷歌、亚马逊、苹果和 Twitter 相继提供了类似的“以服务器为中心”的身份解决方案——所有这些解决方案都控制了当今在线身份市场的大部分。这还包括用户的个人浏览历史、社交媒体行为和地理位置。

与此同时,越来越多的计划继续致力于更多“以用户为中心”的身份解决方案的理念,例如 Web-of-Trust 计划,该计划起源于 Pretty Good Privacy (PGP) 运动。他们提议使用非对称加密技术,任何人都可以成为身份验证者。不幸的是,这两项举措都将电子邮件地址作为标识符,这意味着它们仍然依赖 ICANN^3[3] 等机构来发布这些电子邮件地址所依据的域名。由于各种原因,PGP 从未被广泛采用。

多年后,克里斯托弗·艾伦(Christopher Allen)等个人和 Rebooting-the-Web-of-Trust 等倡议开始重拾这些努力,特别是随着区块链网络的出现,可以使用公钥密码技术进行伪匿名识别,而无需将身份链接到一个电子邮件地址。区块链网络和其他分布式账本的出现为之前的去中心化工作提供了自然的延续。Christopher Allen 等人将身份管理的讨论提升到了政治层面,提出了 “Self-Sovereign Identity” 的概念,这是一种以用户为中心的身份管理系统,需要满足一系列指导原则:

艾伦在他的宣言中概述了隐私权与为了整个网络的安全而披露某些信息的必要性之间的微妙平衡。他警告说,这些原则可能是一把双刃剑,既可用于有利目的,也可用于恶意目的,并得出结论,身份系统必须平衡透明度、公平性和支持群体的共同利益,同时保证保护个人。然而,这样的讨论并不新鲜,并且一直受到政治科学以及数百年来争论的影响,这些争论已经在不同程度上得到解决,具体取决于所讨论的民族国家的政治制度和管辖法律。个人隐私与公共利益之间的平衡一直是——现在仍然是——许多民主国家的宪法主题,受制于“通信保密”或“家庭的神圣性”(了解更多:第 3 部分 - 隐私币)。

多年来,上述原则已被纳入一系列以用户为中心的身份倡议和工作组,例如“社交关联数据”、“重启信任网络”、“WebID”以及最近的 “W3C 去中心化标识符 (DID) 工作小组。”所有这些举措的目的都是提供国际开放标准,将颁发证书和标记声明的过程与通过一组参与者验证这些声明的过程相分离,从而消除以服务器为中心的解决方案面临的许多问题。

图 1.14 身份的历史

https://mmbiz.qpic.cn/sz_mmbiz_png/WLtr7JAvniaw307tyoL40IdiceBZo6sbicpFcdheunpNCByHRljbg71eupXfNsNicsZtUbztHafiaiaqOSInF3BCaChw/640?wx_fmt=png&wxfrom=5&wx_lazy=1&wx_co=1

使用 DID 的以用户为中心的身份

区块链网络目前仅提供一组最少的身份属性,这对于网络上的许多社会经济互动来说是不够的。但是,如果设置正确,账本可以为以用户为中心和保护隐私的身份管理系统提供关键组件,从而为所有相关人员提供更少的摩擦和更低的成本。去中心化标识符 (DID) 与分布式账本相结合,可实现更复杂的身份管理系统。

去中心化标识符 (Decentralized Identifier,DID) 是个人、公司或物品的公共和伪匿名唯一数字标识符,它授予个人对数字身份的控制权,而无需中心化机构管理这些标识符。为了保证中心化注册中心的独立性,DID 需要具备一定的属性。它们必须是永久性的,因此它们不能被任何控制它们的人重新分配给其他实体。它们需要可解析,以便每个人都了解如何与 DID 标识的主题进行交互,并且它们需要可加密验证。

分布式账本固有的公钥基础设施允许所有参与者以可公开验证的方式注册 DID。任何用户都可以在激活新的区块链钱包时创建和注册一个 DID,从而创建一对私钥和公钥。任何 DID 都可以链接到其他人和机构颁发的证书,以证明身份所有者的特定特征(他们对自己的声明),包括姓名、地址、电子邮件、年龄、现有文凭或其他证书,例如司机的执照。

钱包是物理钱包的数字等价物,除了存储现金外,还可以作为身份证的容器,包括驾照、银行卡、健身房会员、公民身份证、社会保障卡或会员卡等。Web3 钱包可用于管理其他人发布的关于你的所有加密安全数字凭证、代表你驾驶执照数字版本的代币化凭证、银行卡、健身房会员、公民身份证、社会保障卡、会员卡等等。就像你打开钱包以显示你的身份证一样,你需要激活你的 Web3 钱包以向第三方显示你的数字凭证(使用密码)。未经你的同意,任何人都无法看到你的 Web3 钱包内容。在你选择透露某些内容之前,钱包的内容一直是隐藏的。这样的设置包含了三类角色:


以用户为中心的身份

凭证由其发行者使用公钥密码技术签名。一旦由发行人签名,身份所有者只需使用他们的钱包即可管理其凭据以进行声明。身份所有者使用他们的钱包来披露他们想要与外界共享的数据。他们不仅可以决定和控制要与谁共享数据,还可以决定何时共享该数据。为此,他们需要向网络证明他们同意与授权机构共享选定的数据。

身份发布者和身份所有者都需要使用他们的 DID 在公共账本上进行注册。在这样的设置中,分布式账本可用于证明数据和证据的真实性,并且仅注册间接“指针(pointers)”即可进行验证。分布式账本可以用作公共基础设施,以促进身份相关数据的验证。区块链网络中的任何人现在都可以验证身份所有者提出的声明是否有效,以及哪些机构证明了该声明的有效性,而无需透露数据本身。

将私钥与 DID 配对允许身份所有者创建一个二维码,例如,它可以代表经过验证的标识符。通过扫描二维码,服务提供商现在可以通过区块链网络或类似的分布式账本运行数据,并验证其证明是否与个人的 DID 相关联。公钥用于证明与证书相关的发行机构签名的真实性。如果证明和 DID 匹配,则授予访问权限,该个人则有资格购买酒精、租车等。除此类证明外,任何其他数据也可以与 DID 相关联,并由身份所有者通过钱包软件来控制。这种“未经证实的”数据包括个人浏览历史或社交媒体帖子。在这样的设置中,人们将不再依赖第三方数字身份提供商,如 Google 或 Facebook。“Brave 浏览器”是 Web3 钱包如何允许直接控制你的数字足迹的一个实际应用示例(了解更多:第 4 部分 - 基本注意代币)。

由于某些与身份相关的数据会随着时间的推移而发生变化,因此撤销注册表(revocation registries)允许身份颁发者可以撤销声明。地址、婚姻状况和子女数量等个人数据可能会随时间而变化,因此需要更新。

将 (i) 颁发凭证、(ii) 提出声明和 (iii) 根据凭证验证这些声明的过程分离,对于以用户为中心的设置至关重要。它可以被看作是数据驱动经济中的一个制衡系统,它保证了一个人数字足迹的自主权和隐私水平,这与当今互联网的建立方式截然不同。

KERI(Key Event Receipt Infrastructure)是一种新技术——一种共识网络——它允许将去中心化身份管理系统的某些功能从链下转移到不同的层,并最大限度地减少分布式账本的作用。其目的是提供一个简单、可扩展、更模块化的身份管理系统,该系统在不同的区块链网络和其他分布式账本之间更具互操作性。它目前正在以用户为中心的身份空间中被许多参与者采用,并显示出作为以用户为中心的身份催化剂的巨大潜力。


展望

基于分布式账本和 DID 的以用户为中心的身份解决方案可以使身份行业去中介化。他们可以通过动态审计和实时直接数据访问来提高运营效率,同时降低成本。如果设置正确,它们可以提供更高的数据安全性和防止身份冒名顶替者的保护,并提供更有效的法规遵从性,从而为数据所有者提供更多控制权。以用户为中心的身份解决方案可以提供数据可移植性,个人和机构可以轻松地重复使用凭证来重新验证自己的新服务。对于公司而言,这可以减少与客户加入和退出率相关的成本和时间,以及降低与完整的 KYC 识别流程相关的总体机会成本。

对于个人数据的存储,以用户为中心的身份解决方案可以使用个人数据存储或分布式文件存储网络。凭证可以直接存储在用户的设备上,也可以安全地存储在私人身份存储中心或身份中心,例如 “TrustGraph” 或 “3Box”。隐私敏感度较低的数据可以由分布式文件存储网络(例如“星际文件系统”(IPFS)或 “OrbitDB” )集中管理,以减少数据冗余并取消身份管理过程的中介。在这两种设置中,数据都是围绕用户设计的,因此可以在将同一组信息用于不同目的的多个服务提供商之间更具互操作性,用户数据并未锁定在一个平台上。

虽然某些形式的零知识证明加密已经在以用户为中心的身份解决方案中使用,但这些加密工具还有更多空间可以改进,以提供更强大的隐私保护。一组 Web3 网络已经在努力将更多的隐私保护加密机制整合到分布式账本中,例如 “Zcash” 实现的“零知识证明”,或 “Monero” 实现的“环签名”,或执行使用“安全多方计算(Secure-Multi-Party-Computation)”对加密信息进行计算(了解更多:第 3 部分 - 隐私币)。KERI 也可能在这方面改变游戏规则。

未来最有趣的应用之一将是物品的数字识别。目前,大多数物联网 (IoT) 设备都没有安全的数字身份和访问管理功能。DID 驱动的序列号可以使 Web3 中的任何物品都可寻址。一旦我们开始使用带有 DID 驱动序列号并与分布式账本网络通信的微型计算机(加密加速器)标记物品,供应链上的任何物品都可以使用加密证明向网络中的其他人证明所有权和凭据。拥有自己独特的 Web3 身份和 Web3 钱包的物品可以成为自治且可信赖的经济实体。物品和 DID 之间的这种“网络-物理链接”允许在生产者和消费者之间进行有效的产品跟踪和关于商品和服务来源的数据共享。

有代表性的基于 Web3 的身份解决方案包括:“3Box”、 “Ageify”、 “Civic”、 “Edge”、 “Hu-manity.co”、 “Jolocom”、 “Keyp”、 “Madana”、 “Metadium”、 “NewBanking Identity”、 “ObjectTech”、 “THEKEY”、 “Trusti”、 “PeerMountain”、 “REMME”、 “Riddle & Code”、 “Spherity”、 “uPort”、 “UniquID”、 “ValidatedID” 和 “WoTT”。


本节概要

从历史上看,诸如护照、驾照、社会保障卡或商品序列号等身份流程都是由地方和国家政府等中央机构以及其他受信任的机构签发的。互联网的出现创造了对数字识别系统的需求。

从计算机科学的角度来看,“身份”这一术语可以简化为与身份管理过程相关的数据元素:“标识符”、“身份验证”和“凭据”。

标识符用来唯一标识个人、机构或物品。标识符需要是唯一且持久的,不会随着时间的推移而改变。

身份验证是个人、机构或物品可以证明他们是他们声称的身份的过程。一个人可以通过证明物(身份证、硬件钱包、软件钱包)、知识(密码或 PIN)或个人财产(生物特征数据、签名)的所有权来验证自己。通常会使用这些系统的组合。

如果不将与个人(个人数据)、机构(机构数据)或物品相关的数据链接到标识符,则身份是无用的。

当前的互联网是围绕连接机器而不是围绕人而建立的。除了计算机网络中的操作节点之外,Internet 不为人员、机构或物品提供本地身份层。变通解决方案已建立在应用层之上,使用内部数据库(私有基础架构)来管理与数字身份管理流程相关的所有数据。所有与用户相关的数据均由服务提供商在其私有服务器基础架构上管理,并且与身份管理过程相关的所有元素都是集中的。

这些数据孤岛和专有身份解决方案为公司和用户都带来了相当大的成本和折衷,例如(i)密码混乱,(ii)防止不良行为者,(iii)数据保护和保管成本,(iv) 数据可移植性,(v) 缺乏对数据的控制和主权,以及 (vi) 互联网的重新集中化。

区块链网络和类似的分布式账本使用公钥密码学来识别所有网络参与者,但它们对于繁荣的代币化经济来说是不够的。但是,结合 DID,它们可以为更适合 Web3 的“以用户为中心”的身份解决方案提供关键组件,并提供比 Web2 中使用的“以服务器为中心”的解决方案更多的隐私和控制。

以用户为中心的身份过程需要三个参与者:(i) 身份发布者,(ii) 身份所有者,和 (iii) 身份验证者。如果设置正确,区块链网络中的任何人都可以验证一条数据(凭证)是否有效,以及哪些机构证明了数据的有效性,而无需透露数据本身。

虽然纯文本数据不应该存储在公共账本上,但保护隐私的身份管理系统可以使用分布式账本来允许人们证明他们的个人身份相关数据满足某些要求,而不会泄露实际数据。在这样的设置中,分布式账本可用于证明数据和证据的真实性,并且仅注册间接“指针”即可进行验证。

用户可以在激活区块链钱包时创建和注册 DID,从而创建一对私钥和公钥。公钥用于身份验证和加密,只有私钥才能证明一个人的身份。私钥充当你在钱包上的个人锁。

任何 DID 都可以链接到由其他人和机构颁发的证明(可验证的凭证),证明身份所有者的特定特征,包括姓名、地址、电子邮件、年龄、现有文凭或其他证明,例如驾驶执照。凭证由其发行者使用公钥密码技术签名。一旦由发行人签署,凭证就可以直接使用身份所有者的钱包进行管理。

“标识符”、“身份验证”和“数据”的分离对于以用户为中心的设置至关重要。它可以被看作是数据驱动经济中的一个制衡系统,它保证了一个人数字足迹的自主权和隐私水平,这与当今互联网的建立方式截然不同。使用公共基础设施(例如集体维护的账本)作为唯一的事实来源,同时在身份管理过程中拆分角色,使以用户为中心的身份管理系统“去中心化”。

钱包充当控制自己身份的个人容器。它是实体钱包的数字等价物,通常充当你所有身份证的容器,例如驾驶执照、银行卡、健身房会员卡、公民身份证、社会保障卡或会员卡,除了你的钱。虽然它最初是空的,但随着时间的推移,可以用代表你的驾驶执照、银行卡、健身房会员、公民身份证、社会保障卡、会员卡等的数字版本的凭证来填充它。

正如你打开钱包以展示你的身份证一样,你需要激活你的 Web3 钱包以向第三方展示你的数字凭证(使用密码)。未经你的同意,任何人都无法看到你 Web3 钱包的内容。你可以选择与谁共享这些凭据。在你选择透露某些内容之前,钱包的内容一直是隐藏的。数字钱包是便携式的,可以作为专用硬件设备,也可以是手机或笔记本电脑中的应用程序。


章节引用和延伸阅读

• Allan, Christoper: “通往自我主权身份的道路(The Path to Self-Sovereign Identity),” March 1 2017, https://github.com/ChristopherA/self-sovereign-identity/blob/master/ThePathToSelf-SovereignIdentity.md

• Ellison, Carl: “在没有证书颁发机构的情况下建立身份(Establishing Identity without Certification Authority),” 1996, https://irl.cs.ucla.edu/index.html _

• Feisthammel, Patrick: “相当不错的隐私、PGP、信任网络(Pretty good Privacy, PGP, Web of Trust),” Oct 7 2004, https://www.rubin.ch/pgp/weboftrust.en.html

• Jordan, Ken; Hauser, Jan; Foster, Steven: “增强型社交网络(The Augmented Social Network),” White paper, 2000, https://firstmonday.org/ojs/index.php/fm/article/view/1068/988 _

• Kameron, Kim: “身份法则(The Laws of Identity),” March 2007, https://docs.microsoft.com/en-us/previous-versions/dotnet/articles/ms996456(v=msdn.10)?redirectedfrom=MSDN

• Kütt, Andres: "MyData 网络研讨会 #5:数字时代的身份(MyData Webinar #5: Identity in the Digital Era)," Mydata Global, Youtube Video, retrieved from: https://www.youtube.com/watch?v=XjzJeys7PvM&fbclid=IwAR0qMDGYuZVk0c6aDHOX46AdFQMGdsI24SSZ6-lMfj7XZY-TrbkbT5LFlqk

• Many authors: “重新启动信任网络(Rebooting the Web of Trust),” Papers and Specs, http://www.weboftrust.info/papers.html

• Many authors: “数字人权宪章(Charta for Digital Human Rights),” Version: 01.12.2016 Unofficial English translation of the German original text, published by ZEIT-Stiftung Ebelin und Gerd Bucerius https://digitalcharta.eu/wp-content/uploads/2016/12/Digital-Charta-EN.pdf

• Many authors: “自我主权身份:关于区块链身份和未来道路的立场文件(Self-sovereign Identity A position paper on blockchain enabled identity and the road ahead),” October 23 2018, Identity Working Group of the German Blockchain Association, https://www.bundesblock.de/wp-content/uploads/2019/01/ssi-paper.pdf

• Many authors: “尊重信任框架(The Respect Trust Framework),” Version 2.1, Feb 2016, https://oixnet.org/wp-content/uploads/2016/02/respect-trust-framework-v2-1.pdf

• Marlinspike, Moxie: “主权来源权威性(Sovereign Source Authority),” Moxytongue, Feb 2012, https://www.moxytongue.com/2012/02/what-is-sovereign-source-authority.html

• Miller, Ron: "在区块链上管理身份的承诺(The Promise of managing identities on the blockchain),” Sep 10, 2017, https://techcrunch.com/2017/09/10/the-promise-of-managing-identity-on-the-blockchain/?lipi=urn%3Ali%3Apage%3Ad_flagship3_profile_view_base_recent_activity_details_all%3BknkLT7NkR5Cex9bx3zogKg%3D%3D&guccounter=1

• Mire, Sam: “区块链研究技术:用于身份管理的区块链——7 个可能的用例(Blockchain Research Technologies Blockchain For Identity Management: 7 Possible Use Cases)” Dec 5 2018, https://www.disruptordaily.com/blockchain-use-cases-identity-management/

• N.N.: “数字身份中的企业以太坊区块链(Enterprise Ethereum Blockchain in Digital Identity),” Consensys website, https://consensys.net/blockchain-use-cases/digital-identity/#usecases

• N.N.: “区块链身份管理:权威指南 [2020 年更新](Identity Management with Blockchain: The Definitive Guide [2020 Update] ),” TYKN website: https://tykn.tech/identity-management-blockchain/

• Preukschat, Alex; Reed , Drummond: "自我主权身份:去中心化数字身份和可验证凭证(Self-Sovereign Identity Decentralized Digital Identity and Verifiable Credentials)" MEAP began December 2019 Publication in January 2021 (estimated) ISBN 9781617296598 300 pages (estimated), electronically retrieved from:https://www.manning.com/books/self-sovereign-identity

• Reed, Drummond; Tobin, Andrew: “主权白皮书(Sovereign White Paper),” Sept 29 2016, https://sovrin.org/wp-content/uploads/2017/07/The-Inevitable-Rise-of-Self-Sovereign-Identity.pdf

• Reed, Drummond; Sabadello, Markus: "第 8 章 去中心化标识符(Chapter 8 Decentralized identifiers)" in Self Sovereign Identity, retrieved from on October 27, 2020: in https://livebook.manning.com/book/self-sovereign-identity/chapter-8 * Ruff, Timothy: "When Explaining SSI, Start with the Wallet," Apr 21 2020, https://medium.com/@rufftimo/when-explaining-ssi-start-with-the-wallet-bee5d2af6696

• Sabadello, Markus: “信息社会中的人权(Human Rights in the Information Society),” 2011, https://danubetech.com/download/Human-Rights-in-the-Information-Society.pdf

• Shea, Michael;Smith, Samuel M.; Stöcker,Carsten, Caballero, Juan; Condon, Matt G.: “作为元平台的去中心化身份:合作如何战胜聚合(Decentralized Identity as a Meta-platform: How Cooperation Beats Aggregation)”,a white paper from Rebooting the Web of Trust IX, https://nbviewer.jupyter.org/github/WebOfTrustInfo/rwot9-prague/blob/master/final-documents/CooperationBeatsAggregation.pdf

• Spike, Marlin: “自我主权身份,这个词是如何演变的(Self Sovereign Identity, how the term has evolved),” Feb 2016, https://www.moxytongue.com/2016/02/self-sovereign-identity.html

• Smith, Samuel M.: "关键事件接收基础设施(Key Event Receipt Infrastructure, KERI)", Cornell University, retrieved from: https://arxiv.org/abs/1907.02143

• Smolenski, Natalie: “欧盟通用数据保护条例和区块链(The EU General Data Protection Regulation and the Blockchain),” Aug 2 2017, https://medium.com/learning-machine-blog/the-eu-general-data-protection-regulation-and-the-blockchain-1f1d20d24951

• Stöcker, Carsten: “去中心化身份的经济价值——第 2 部分重新构想信任和声誉的经济学(The Economic Value of Decentralized Identity — Part 2 Reimagining the economics of trust and reputation),” Mar 11 2020, https://medium.com/spherity/the-economic-value-of-decentralized-identity-part-2-733aa977eaf8

• Stöcker, Carsten: “Spherity 对 2020 年代未来十年的身份技术预测——第 1 部分(Spherity’s Identity Tech Predictions for the decade of the 2020’s — Part 1),” Jan 16 2020 https://medium.com/spherity/spheritys-identity-tech-predictions-for-the-decade-of-the-2020-s-part-1-410bc9b48be4

• Stöcker, Carsten: “Spherity 对 2020 年代未来十年的身份技术预测——第 2 部分(Spherity’s Identity Tech Predictions for the decade of the 2020’s — Part 2),” Feb 13 2020 https://medium.com/spherity/spheritys-identity-tech-predictions-for-the-decade-of-the-2020-s-part-2-6e480d2a57ea

• Stöcker, Carsten: “SSI201:使用智能序列号和 DID 升级产品 对象的标识符能有多智能?它如何实现从摇篮到坟墓的可追溯性和其他创新能力(SSI201: Upgrading products with intelligent serial numbers and DIDs How smart can an object’s identifier be? How can it enable cradle-to-grave traceability and other innovative capabilities?)” Nov 26, 2019 ·, https://medium.com/spherity/ssi201-upgrading-products-with-intelligent-serial-numbers-and-dids-78da623b91dd

• Stöcker, Karsten: "KERI:用于可信身份的更高效的分类帐 通过环境可验证性确保对根处去中心化标识符的控制(KERI: A more Performant Ledger for Trusted Identities Securing the control of decentralized identifiers at the root with ambient verifiability)", Medium, Sperity Blog, July 2 2020, https://medium.com/@cstoecker

• Voshmgir, Shermin: “身份是区块链的瓶颈(Identity as a Bottleneck for Blockchain),” Oct 17, 2017, https://stories.jolocom.com/identity-blockchain-the-road-to-self-sovereign-identity-f9f4439c52cb

• Voshmgir, Shermin: “自我主权——身份vs数据?(Self Sovereign — Identity vs Data?)” Feb 27 2018, https://stories.jolocom.com/self-sovereign-identity-vs-data-5abe5947a62

• Wikipedia contributors: "很好的隐私(Pretty Good Privacy)," Wikipedia, The Free Encyclopedia, https://en.wikipedia.org/w/index.php?title=Pretty_Good_Privacy&oldid=959437666 (accessed May 31, 2020).

• Zuboff, Shoshana: “监视资本主义时代:在权力新前沿为人类未来而战。(The Age of Surveillance Capitalism: The Fight for a Human Future at the New Frontier of Power.)” New York: PublicAffairs, 2019.

• Ageif: https://age-ify.com/

• Civic: https://www.civic.com/wallet/

• Edge: https://edge.app/

• General Data Protection Regulation (GDPR): https://gdpr-info.eu/

• Hu-manity.co: https://hu-manity.co/

• Jolocom: https://jolocom.io/

• Keyp: https://keyp.io/

• List of Blockchain & Identity Solutions: https://github.com/peacekeeper/blockchain-identity

• Madana: https://www.madana.io/

• Metadium: https://www.metadium.com/

• NewBanking Identity: https://newbanking.com/#/

• ObjectTech: https://www.objectivetgg.com/

• THEKEY: https://www.thekey.vip/#/homePage

• Trusti: https://trusti.com/

• PeerMountain: https://www.peermountain.com/

• PGP WOT: https://www.linux.com/training-tutorials/pgp-web-trust-core-concepts-behind-trusted-communication/

• Rebooting the Web of Trust:http://www.weboftrust.info/papers.html

• REMME: https://remme.io/

• Riddle & Code: https://www.riddleandcode.com/

• Spherity: https://spherity.com/

• SPKI/SDSI project: http://world.std.com/~cme/html/spki.html

• SoLid (Social Linked Data: https://github.com/solid/solid-spec

• uPort: https://www.uport.me/

• UniquID: https://uniquid.com/

• ValidatedID: https://www.validatedid.com

• WebIDs: https://www.w3.org/2005/Incubator/webid/spec/tls/

• WoTT: https://wott.io/

• W3C working group on verifiable claims: https://www.w3.org/2017/vc/WG/

• W3C Verifiable Claims Task Force FAQ: https://w3c.github.io/webpayments-ig/VCTF/charter/faq.html

• W3C initiative of Decentralized Identifiers (DIDs): https://w3c.github.io/did-core

脚注

[1] ^1: 译者注:原文中漏掉了这条脚注,我搜索了一下,没有找到相关数据,如果有读者找到了,可以联系我补充上来。

[2] ^2: 例如Zuboff、Shoshana的《监视资本主义时代:在权力新前沿为人类未来而战》,纽约,PublicAffairs,2019。Zuboff描述了个人信息的商品化,描述了数据积累的趋势,批评了许多公司和机构在未经同意机制的情况下收集和利用个人数据。她比较了“工业资本主义”和“监视资本主义”,将“工业资本主义”解释为对自然的剥削,将“监视资本主义”解释为对人性的剥削。

[3] ^3: ICANN(InternetCorporationforAssignedNamesandNumbers)是一个非营利组织,负责协调与互联网命名空间和数字空间相关的多个数据库的维护和程序,确保网络的稳定和安全运行。它是一个总部设在美国的多利益相关方团体。


第 2 部分 Web3 应用

第一节解释了智能合约如何编码以及通过算法执行简单或复杂协议的业务逻辑或治理规则。之后两节将阐明去中心化自治组织的制度经济学和治理等方面内容,这是由目的驱动的代币控制的最复杂的智能合约形式。最后一节将介绍作为 Web3 原子单元的代币,并深入探讨不同类型代币的历史、定义和属性。

2.1 智能合约

智能合约是由分布式账本处理的软件。它是一种权限管理工具,可以通过 Internet 正式化(formalize)并执行不受信任的参与者之间的协议,它具有内置的合规性和控制性。智能合约可以降低两方之间简单协议、组织章程或创建不同类型代币的正式化和执行成本。

你会与一个你素未谋面、因此不认识也不信任的人签订合同吗?你会成为外国小公司的投资者吗?你会同意借钱给陌生人,比如危地马拉的农民、中国的老师或英国的收银员吗?或者你会为通过互联网购买 1 欧元的商品订立具有法律约束力的合同吗?比如从艺术家那里购买歌曲。上述所有案例的答案可能都是否定的,因为建立必要的法律合同以保障你的交易成本太高。或者,你可以使用受信任的中介来解决此类合同,并为其服务支付结算费用。亚马逊、eBay、Airbnb 和 Uber 等许多 Web2 科技巨头的商业模式都是由于缺乏可信赖的原生价值结算层和以用户为中心的身份系统而建立的。智能合约与以用户为中心的身份系统相结合,可以为这两个问题提供解决方案。他们可以正式确定人员和机构之间的关系以及他们拥有的资产,完全是点对点的,不需要受信任的中介。

尽管智能合约的概念并不新鲜,但区块链网络似乎是智能合约实施的催化剂。更原始的智能合约形式是自动售货机,交易规则被编写到机器中。你可以通过点按你想要的商品对应的数字来选择商品并投钱进去。如果你投入了足够多的钱,机器就会被编程为弹出商品。如果没有投钱,你就不会收到商品,或者如果机器中没有该商品,你将会获得退款。自动售货机使得某些街头小贩过时了,它们扩展了服务,提供了 7x24 小时不间断服务,而不是像人工操作的供应商那样营业时间有限。


自主执行协议(Self-Enforcing Agreements)'

智能合约是一种自我执行的协议,协议被正式化到软件中。软件代码中包含一组规则,智能合约的各方同意在这些规则下相互交互。当预定义规则被满足时,该协议将由区块链网络的多数共识自动执行。智能合约提供了有效管理代币化资产和两方或多方之间访问权限的机制。如果满足特定的预定义条件,可以将其视为解锁价值或访问权限的密码盒。因此,智能合约提供了一种公开且可验证的方式,将治理规则和业务逻辑嵌入到几行代码中,并通过 P2P 网络的多数共识进行审计和执行。

图 2.1 智能合约

https://mmbiz.qpic.cn/sz_mmbiz_png/WLtr7JAvniaw1U7SZ4y8sA9BafoPnv1JmSuhbEjICvqmG8TYcAa6gL38Hf5NYSHvx0xOZTLicSyWCYubibYsXYa9g/640?wx_fmt=png&wxfrom=5&wx_lazy=1&wx_co=1

可以从区块链网络内部(其他智能合约)和外部(外部数据源)的实体调用智能合约。外部数据馈送(feeds),即所谓的“预言机”(Oracles),将与智能合约相关的数据从链下世界注入智能合约。他们可以实时跟踪协议的执行情况,因此可以节省成本,因为合规和控制是即时发生的。智能合约降低了协议的交易成本。具体来说,它们降低了 (i) 达成协议、(ii) 正式化和 (iii) 执行的成本。如果实施得当,智能合约可以提供优于传统合同法的交易安全性,从而降低审计和执行此类协议的协调成本。智能合约还绕过了组织的委托代理困境^1[1],提供了更高的透明度和问责制,并减少了官僚主义(了解更多:第 2 部分 - DAO 的制度经济学)。

“智能合约”一词本身有点令人遗憾,因为智能合约既不是特别智能,也不反映法律合约:(i)智能合约只能像编码它的人一样聪明,受限于其在编写代码时考虑到的所有可用信息;(ii) 虽然如果满足某些条件,智能合约可能具有强制执行法律合同的潜力,但我们首先需要解决许多技术法律问题,这需要时间以及律师和软件开发人员之间的跨学科讨论。

此外,智能合约的安全性仍然是一个需要在技术层面解决的问题。需要实施更复杂的合同条款,以使智能合约符合法律合同,包括分布式的争议解决机制。虽然此类发展可能需要更多时间才能成熟,但一些有趣的争议解决方案已经在开发中,例如 “Kleros”、“Openlaw” 或 “Jur”。在接下来的几年里,我们可能会看到法律合同和智能合约的融合。在撰写本书时,这方面的最佳实践仍然很少,全行业还需要一个集体学习的过程。该技术目前仍处于初期阶段,仍然需要采用法律标准。


产业应用案例

智能合约的应用案例有简单的有复杂的。它们可以用于简单的经济交易,例如从 A 向 B 汇款,也可以用于注册任何类型的所有权和产权,例如土地登记和知识产权,或管理共享经济的智能访问控制。应用领域包括银行、保险、能源、电子政务、电信、音乐和电影业、美术、移动、教育等领域。每个协议、流程、任务或付款都可以集中管理。许多传统的中介机构,如律师、经纪人、银行家或公共管理人员,以及互联网平台可能都不再需要,或者至少它们的一些服务可能会过时:汽车可以使用智能合约在加油时支付自己的账单,或者自己在充电桩充电。发票可以在产品装运到达时结算。可以对代币化证券形式的智能股票进行编程,以自动支付股息(了解更多:第 4 部分 - 资产代币和部分所有权)。

智能合约可以为共享经济提供原生结算层,目前结算层还是由互联网平台运营商代理和处理的。智能合约支持的 P2P 支付特性降低了交易成本,这意味着小额支付在经济上可能比现在更可行。^2[2] 两个互不信任的对等方之间的智能访问控制可以为共享经济提供一个切实可行的解决方案,而无需集中式平台提供商,他们目前拥有着我们太多的数据,也获得了因此而创造的巨大经济价值。这可能会导致共享经济的大爆发:公寓、汽车、洗衣机、自行车、割草机——一旦所有这些设备都标有自己的区块链地址(或 DID),它们就可以通过充当数字锁的智能合约来进行管理。

智能合约的一个更复杂的例子是自主管理森林的应用案例,例如“Terra0”,用以太坊区块链上的智能合约管理德国森林树木的砍伐与销售。通过无人机和卫星来监测森林的生长并触发智能合约中的事件,例如砍伐和出售木材的分包协议。

此外,智能合约还可用于众多参与者之间、商品或服务供应链中更复杂的协议,或用于管理一群拥有相同利益和目标的人,而无需传统的中心化机构。去中心化自治组织 (DAO) 就是这样一个例子,它可能代表了最常见的复杂智能合约形式。智能合约在此正式确定了组织的治理规则——如章程、管理法规、程序规则——并用自我执行的代码取代日常的运营管理。

正如我们所知,智能合约和 DAO 也可能颠覆社交媒体。基于 Web2 的社交媒体网络以数据的形式从用户那里获取租金,然后将其货币化。在 Web3 中,智能合约可以启用以目的为导向的生态系统,在该生态系统中,用户可以通过获得网络代币奖励来从他们的网络活动中受益。其中一个例子是“Steemit”,这是一个分布式的社交网络,以 DAO 为组织形式,并使用网络代币激励用户做出贡献(阅读更多:第 4 部分 - Steemit)。

智能合约和分布式账本也可以成为“物联网”中机器对机器结算的催化剂。然而,这就要求该物联网中的所有物品都具有区块链身份,因此可以被唯一地寻址。每台机器或其他物理实体的可寻址性都需要防篡改。这可以通过使用所谓的“加密加速器(crypto accelerator)”(也称为“数字孪生 digital twin”)标记或给物体加上芯片来实现。加密加速器是一个小型微控制器,经过优化以运行最重要的加密算法。它可以是一块水果上的贴纸大小,因此可以作为供应链透明度等应用案例的基础。借助数字孪生,任何物理实体都可以发送唯一的数字签名,或者发送和接收代币。以这项技术的当前发展速度来预测未来,并考虑到与物联网、大数据和人工智能等其他新兴技术的融合,我们现在可以设想一个个人、组织和机器都可以无摩擦、低成本地自由交互的新兴世界。

此外,智能合约还可用于创建和管理可以代表任何资产或访问权限、甚至激励行为的加密代币。代币可能会成为智能合约最重要的应用之一,可能会彻底改变我们所知道的资产管理。这就是为什么本书的最后两部分完全专注于代币这一主题。


预言机(Oracles)

区块链网络和智能合约无法从其网络外部访问数据。为了知道该做什么,智能合约通常需要以数据馈送的形式从外部访问与合同协议相关的信息,这个功能也称为“预言机”。预言机是向智能合约提供外部信息的服务,这些信息可以触发智能合约的预定义操作,进而导致账本的状态更改。这些外部数据一般来自软件(大数据应用程序)或硬件(物联网)。

预言机的主要挑战是人们需要信任这些外部信息源,无论它们来自网站还是传感器。由于预言机是不属于区块链共识机制的第三方服务,因此它们不受此公共基础设施提供的底层安全机制的约束。可以复制站在合约和预言机之间的“中间人攻击(man-in-the-middle attacks)”^3[3]。“第二层”的稳健性保证至关重要。可以使用不同的可信密码工具和计算技术作为解决这些问题的一种方式。如果预言机的安全性无法得到充分保障,它将成为广泛实施智能合约的阻碍。

需要注意的是,智能合约不会等待来自外部来源的数据流入系统。合约必须被调用,这意味着一个人必须花费网络资源来调用外部世界的数据,这会导致网络交易成本。在以太坊的场景下,也就是 “Gas” 的成本。


以购买二手车为例

如果两个人,比如 Alice 和 Bob,彼此不认识也不信任,他们通常需要一个受信任的第三方作为中介来验证交易并执行交易。借助智能合约和区块链网络,他们就不再需要那些可信赖的中介机构来清算或结算他们的交易。以买卖汽车为例:如果 Alice 今天想从 Bob 那里购买汽车,则需要一系列受信任的第三方来验证这笔交易。该流程因国家/地区而异,但始终涉及至少一个但通常更多受信任的第三方:机动车辆登记机构,以及公证人和/或保险公司。这可能是一个复杂而漫长的过程,包括由此产生的费用。如果所有相关当局和公司都使用分布式账本,则可以使用智能合约来正式确定有效汽车销售的所有规则,包括购买汽车保险单等附加服务的结算。如果 Alice 想使用智能合约从 Bob 那里购买汽车,潜在的过程可能如下所示:

图 2.2 在 Web2 中购买二手车

https://mmbiz.qpic.cn/sz_mmbiz_png/WLtr7JAvniaw1U7SZ4y8sA9BafoPnv1Jm8nFJaBClFkX2N07BWBEP8zJQicicacNPqMRrDxtw3ZPOXNKG7L6OmjsQ/640?wx_fmt=png&wxfrom=5&wx_lazy=1&wx_co=1

图 2.3 在 Web3 中购买二手车

https://mmbiz.qpic.cn/sz_mmbiz_png/WLtr7JAvniaw1U7SZ4y8sA9BafoPnv1JmTWnLLF5FZUFcKayJ4Vic3ia5icBibgqmdooUbEQWOibx2khEicdUVY2wW3rw/640?wx_fmt=png&wxfrom=5&wx_lazy=1&wx_co=1

使用智能合约,如果监管环境允许,我们现在可以避免某些机构的人工干预,如机动车管理局、保险公司,以及在某些国家,还有公证人。每台运行区块链协议的计算机都将能够检查某人是否是汽车的合法所有者。一旦汽车配备了使用智能合约进行访问控制的数字钥匙,偷车就不会像今天那么容易了。某些自动化流程还需要将智能合约与来自外部软件和硬件的数据馈送相融合,例如在车库拍摄照片以监控汽车状态的情况。作为车主,你还可以使用智能合约授权他人驾驶你的汽车,将他们的区块链身份注册到你汽车的智能合约中。

智能合约的安全性是大规模应用的一个重要问题:(i) 预言机的安全性:确保来自链下来源的数据是可信的;(ii) 安全编码和形式验证:根据行为规范对代码进行计算机辅助检查和测试;(iii) 程序安全和争议解决:额外的链上和链下机制,用于解决智能合约运行时使用引起的投诉或意外情况。从安全以及市场应用的角度来看,替代目前使用的智能合约编程语言可能是一个有趣的方向。智能合约与法律合约的融合是另一个需要跨学科研发的重要问题。此外,智能合约的设计方式应使个性化数据仅向参与该过程的需要了解明确信息的参与者透露。智能合约需要符合隐私保护法规(设计隐私)。

如上所述,许多智能合约用例只能与大数据应用和“物联网”等其他技术相互作用。这种技术的相互作用可以为未来几十年的全新产品、服务和资产类别铺平道路。然而,这也可能引发许多社会政治问题。一旦所有物品都被标记了唯一的区块链地址(身份),可以在区块链网络中被唯一引用,并且如果它们或多或少地由智能软件控制,那么这些设备就可以成为人机经济(man-machine economy)中的自主经济代理。然而,(i)我们是否以及如何将任务从人类转移到机器,(ii)这种发展可能产生什么样的社会政治影响,以及(iii)在设计此类系统之前,我们需要对如何在社会中塑造这类现象进行公开的讨论。


智能合约的历史

虽然“智能合约”一词自第一个比特币和以太坊出现以来变得更加主流,但它是由 Nick Szabo 在 1996 年首次创造的,因此先于区块链网络的发展。Szabo 指出,在 Web 的早期,数字革命不仅会创造新的制度,而且还会使经济和社会关系正式化。二十年后,以太坊出现了,并带来了这一术语的复兴。Szabo 通过数字合同附带的自动验证和执行功能来证明“智能”一词的合理性:自动执行协议条款的数字交易日志,旨在履行商定的合同条款。完全使用计算机代码自动管理所有相关方的关系和义务。

与使用现有法律体系的工具通过反应程序来保证合同安全的传统合同不同,智能合同(根据 Szabo 的说法)可以通过自动机制主动防止这种反应性的“事后”安全性。制造潜在违约也有可能但成本高昂。萨博指出,现有法律制度的反应性程序可以最小化,但永远不会完全消除。为了提供这种主动安全级别,智能合约应该是自动的并且 (a) 可观察的、(b) 可验证的和 (c) 可执行的。无论如何,Szabo 警告说 (d) 必须通过仅向有权查看数据的缔约方披露必要的数据来保证数据的隐私。

Szabo 非常具体地描述了如何在技术上将这些关系正式化,并列出了可以使用的各种加密方法,例如公钥加密和数字签名,特别是盲签名 ^4[4] 和零知识证明密码技术。^5[5] Szabo 描述的其中一些密码技术方法可以在比特币的实现中找到。然而,与中本聪和许多其他比特币和替代区块链网络(如以太坊)的早期开发者相比,Szabo 在他的思维过程中更有远见。虽然他在 1996 年提到了更多隐私保护方法,如盲签名和零知识证明,但这些方法只是慢慢地进入区块链世界。这种隐私保护技术也有可能满足欧盟通用数据保护条例 (GDPR) 中规定的“设计隐私”的要求,比目前大多数国家使用的加密方法要好得多 - 可以说是最先进的区块链网络(了解更多:第 1 部分 - 密码技术)。

Szabo 表示,要让智能合约“以自主执行代码的形式嵌入到现实世界中”,它们必须被设计得值得信赖以及抗攻击,既能防止故意攻击,也能防止无意破坏。然而,当时的 Szabo 并不知道如何完全去中心化信任,并使这样的系统能够抵抗女巫攻击,因此描述了可信中介的必要性。他描述了潜在攻击者的经济效用函数,并在概述解决方案时提到了理论计算机科学和信息安全的概念。1998 年,他继续将围绕智能合约的想法发展为 P2P 价值转移的现实应用。他想出了一个可以像黄金一样抗通胀的电子现金的想法,他称之为“比特黄金”。Bit Gold 从未实施,因为 Szabo 没有找到一种方法来用抗女巫攻击的系统取代受信任的中介。十年后,比特币的重大突破正是通过引入“工作量证明”解决了这个问题。

Szabo 设想了诸如法律、经济学和密码学等不同科学领域的交叉以形成智能合约,但他批评说这些学科之间几乎没有交流。然而,他并不是第一个考虑合同自动化的人。两年前,Ian Grigg 描述了他对李嘉图合约的看法,具体说明了如何使现实世界的合约机器可读和机器可执行。他想创建一个系统,允许在执行协议之前保持人类对合同意图和结果行为的可读性,同时通过哈希函数和数字签名等加密技术优化机器身份验证和处理。他的目标是保证法律文件和相关事项的链接和处理,以提供比传统法律程序更高的透明度和安全性。第一个智能合约和李嘉图合约的混合解决方案是 “Openbazaar”,这是一个 P2P 电子商务平台,已经与 Ricardian Contracts 合作。

自以太坊项目出现以来,“智能合约”一词经历了复兴。以太坊将智能合约编程的概念与处理协议的底层区块链网络分离。与比特币不同,以太坊协议旨在提供一种节省成本的基础设施,人们只需几行代码就可以创建任何类型的智能合约。以太坊启发了更多项目在类似的智能合约区块链网络上工作,例如 “EOS”、“Cardano” 或 “Waves”,所有这些网络都具有不同程度的技术成熟度、可扩展性、网络安全性,并且经常使用不同的智能合约语言。


本节概要

智能合约是由分布式账本处理的软件。它是一种权限管理工具,可以通过 Internet 正式化并执行不受信任的参与者之间的协议,而且具有内置的合规性和控制性。

智能合约可以降低两方之间简单协议、组织章程或创建不同类型代币的正式化和执行成本。

“智能合约”一词最早由 Nick Szabo 于 1996 年创造,早于区块链网络的发展。当 Szabo 指出数字革命不仅会创造新的制度,还会使经济和社会关系正式化时,还是 Web 的早期阶段。

智能合约用例从简单到复杂。智能合约最复杂的形式是去中心化的自治组织。同时,智能合约也可用于创建代币。

智能合约有可能颠覆许多行业,包括银行、保险、能源、电子政务、电信、音乐和电影行业、美术、移动、教育等领域。

预言机提供智能合约所需的外部数据,并在满足预定义条件时触发智能合约执行。预言机是查找和验证现实世界事件并将此信息提交给智能合约的服务,它会自动触发区块链上的状态更改。预言机的主要任务是以安全和可信的方式将这些值提供给智能合约。这些数据流来自软件(大数据应用程序)或硬件(物联网)。


章节引用和延伸阅读


脚注

[1] ^1: 当某人(代理人)有权做出影响另一个人或机构(委托人)的决定,但未能按照他们的最佳利益(例如政治家和选民之间的关系,或经理和股东之间的关系)时,就会出现委托代理困境。

[2] ^2: 今天小额支付面临的挑战是第三方支付提供商收取的费用高于小额支付本身。

[3] ^3: 在计算机安全领域,“中间人攻击”是指攻击者可能会转播或改变那些认为彼此是直接或秘密通信的两方之间通信的事件。

[4] ^4: 盲签名是一种数字签名,它在签名之前伪装消息的内容。它们可以像常规数字签名一样根据原始消息进行验证。

[5] ^5: 零知识证明密码技术允许不将信息透露给信息的验证者来验证信息。


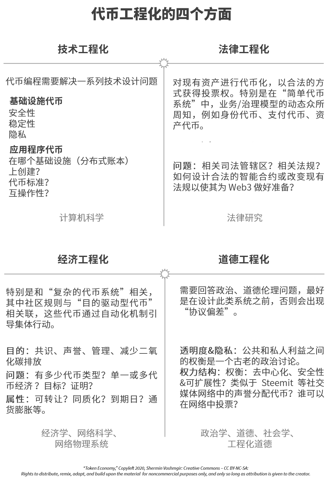
2.2 Web3 网络和其他 DAO 的制度经济学

制度经济学(Institutional economics)研究正式或非正式制度 - 如程序、惯例、安排、传统和习俗 - 在社会经济背景下的作用。自互联网出现以来,已经形成了许多分布式互联网部落,如社交媒体平台、电子商务平台或知识平台。Web3 网络引入了一种基于互联网的新型制度基础设施,使分布式互联网部落能够以更自主的方式自我组织和协调,由目的驱动的代币引导,并通过机器可执行协议来执行。它们通常被称为去中心化自治组织 (DAO)。

区块链网络和类似的分布式账本可以破坏传统的治理^1[1] 结构,并挑战当前社会组织方式的形式。它们可以 (i) 通过提供透明度来减少组织的委托代理困境;(ii) 使用原生代币激励网络参与者,从而去中介化并降低管理成本,以及 (iii) 用主动和自动化机制取代当前法律体系的被动程序安全性,使潜在的违约成本高昂,因此而变得不可行。Web3 网络通常在互联网上提供更加分布式和自发的协调,这些人员和机构之间甚至可能彼此不认识或不信任。协调结构被称为去中心化自治组织(DAO)。

DAO 解决了一个古老的治理问题,政治学家和经济学家将其称为“委托人-代理人困境”,当一个组织的代理人有权代表委托人或影响委托人(另一个委托人)做出决定时,就会出现这种问题。组织中的个人或实体包括代表股东行事的经理或代表公民行事的政治家。在这种情况下,当一个人承担比平时更多的风险时,就会出现道德风险,因为其他人承担了这些风险的成本。更一般地说,当代理人为自己的利益而不是委托人的利益行事时,就会发生这种情况,因为委托人无法完全控制代理人的行为。当存在潜在的信息不对称时,这种困境通常会增加。

比特币网络可以被认为是第一个真正的去中心化和自治组织,由比特币协议协调,任何人都可以自由采用。比特币网络提供了一个没有银行和银行经理的货币操作系统,并且自 2009 年创建第一个区块以来一直保持抗攻击和容错性。没有中央实体控制网络,这意味着只要人们继续参与网络,只有全球停电才能关闭比特币。治理规则与网络代币相关联,旨在通过已被证明是执行网络服务的有效动力的激励机制来引导网络节点的行为(了解更多:第 1 部分 - 区块链和其他分布式账本,第 4 部分 - 目的驱动的代币)。

随着以太坊网络的出现,DAO 的概念将技术栈从区块链协议提升到智能合约。在需要具有抗攻击共识协议的区块链网络来创建 DAO 之前,智能合约使 DAO 的创建变得易于编程,通常只需要几行代码,并且无需设置自己的区块链基础设施。DAO 的应用案例从简单到复杂。复杂性取决于利益相关者的数量,以及该组织内由智能合约管理的流程的数量和复杂性。代币治理规则激励和引导参与者网络,用自主执行的代码取代对自上而下组织的需求。根据 DAO 的目的和治理规则,以及 DAO 利益相关者的自治程度,其应用案例可能类似于公司或国家。使用智能合约作为其运营基础设施的组织可以使用法律制度来保护有形财产,但这种使用不如智能合约可以提供的抢先安全机制。

2016 年的 “TheDAO” 是以太坊网络上复杂智能合约的一个非常早期的例子。TheDAO 的目的是在没有传统基金经理的情况下提供一种自主的基金管理工具。在为期 4 周的代币销售中,TheDAO 针对 ETH 发行了 DAO 代币,筹集了相当于 1.5 亿美元的代币,成为当时最大的代币销售案例。它的想法是,每个 DAO 代币持有者都将成为这个去中心化投资基金的共同所有者,与持有的代币数量成比例,并且可以参与具有比例投票权的投资决策。TheDAO 代币持有者通过多数共识雇佣的分包商可以为 TheDAO 提供专业服务。然而,由于软件中的编程错误,TheDAO 的这一愿景从未成为现实,因为该项目在投入运营之前已经耗尽了大约三分之一的资金。这导致了有争议的以太坊网络硬分叉。一个主要缺点是 TheDAO 的治理规则没有考虑到在不可预见事件情况下的决策过程(在下一节阅读更多内容:链上与链下治理)。

这个基于智能合约的 DAO 的早期用例表明,比特币网络通过复杂的共识协议解决的问题,建立在数十年的应用和理论研究之上,不能简单地用几行代码来复制。TheDAO 的目的与比特币网络不同,因此需要一种新型的抗攻击转向机制,但 TheDAO 的治理规则仅用了几个月时间就开发出来了,其中大部分是由完全没有治理专业知识的工程师开发的。DAO 的代币治理规则基于对代币持有者行为方式过度简化的假设:它们没有充分考虑心理现象,例如“搭便车问题”^2[2] 或“有限理性”^3[3]等行为经济学领域的问题(了解更多:第 4 部分 - 目的驱动的代币)。相反,他们的代币治理设计基于这样的假设,即小代币持有者会模仿大代币持有者的行为,因为他们有更多的“利益在其中”(skin in the game),因此他们被认为会花时间做出明智的决策。实际上,大多数小代币持有者根本没有参与任何投票过程,可能希望其他代币持有者能代表他们做出正确的决定。此外,投票过程涉及个人干预,钱包可用性不佳,将许多较小且技术上不太熟练的代币持有者排除在参与投票过程之外。整个事件表明,“去中心化”也是人类行为的问题,因此也受制于行为经济学,而不仅仅是一个数学或技术问题。

我们看到更多具有广泛用途的 DAO 出现在 Web3 之上。较新的 Web3 应用程序专注于提供即插即用的端到端框架来构建 DAO。提供的工具集包括宪法框架、争议解决框架等元素,因此新的 DAO 项目不必从头开始构建所有必要的组织和制度元素。它们降低了建立去中心化组织的技术成本,因此你可以专注于你想要构建的内容(网络的目的)以及你希望如何构建它(网络的治理规则)。许多项目都构建在以太坊网络之上并提供模块化智能合约框架,具有易于使用的用户界面,允许没有技术知识的人创建自己的去中心化组织。此类组织的权力下放程度可根据需要而有所不同。此类项目的代表有 “Aragon”、“Bitnation”、“Colony”、“Commonstack”、“DAOStack”或“MolochDAO”,每个项目的重点、意识形态或进展和成功水平都不同。

图 2.4 区块链网络是复杂的社会经济系统

https://mmbiz.qpic.cn/sz_mmbiz_png/WLtr7JAvniazl3qpc8JibIFtibaXw8cCK9kiaBJ31KdA0voYesnz1JL8CP9OAAe0w4ENQPFnb21a6fDbvonkAESWdA/640?wx_fmt=png&wxfrom=5&wx_lazy=1&wx_co=1


DAO vs. 传统组织机构

我们社会的很大一部分都是以自上而下的指挥和控制结构组织起来的。法律体系的作用是确保和执行所有规范我们社会经济互动的机构的合同协议。此类法律框架的代表是 (i) 国家宪法,(ii) 员工与组织之间的雇佣合同,(iii) 组织之间的供应协议、采购协议或销售合同,或 (iv) 不同国家的政府之间的双边或多边协议。经济机构的组织结构随着时间的推移而演变,是制度经济学、管理科学和控制论研究的主题。管理一个地理区域成员(也称为公民)的政治机构,也会随着时间的推移而发展,这些则是政治学、经济学,特别是制度经济学、社会学和控制论的研究主题。

公司的演变和“公司理论”:经济学家罗纳德·科斯在他的《公司理论》一书中认为,如果公司能够在内部比外包更有效地生产他们需要的东西——考虑到所有例如搜索、信息获取、讨价还价和商业伙伴关系的监管或在市场上进行双边交易的成本,那么公司就会出现。他的理论解释了从工业革命到 20 世纪后期,通过生产的垂直整合,以及随后跨国公司的兴起,所产生的经济生产的集中。近几十年来,这些 20 世纪高度结构化、集中化和官僚化的组织已经让位于更松散、更扁平的组织形式,例如“合乐制(Holacracy)”,这是由自力更生的单位引导的更自主的组织结构的一个例子。互联网作为一种信息共享技术,极大地促进了这种组织创新,并引发了一场外包革命,以及缩小了公司规模(以员工人数计)。此外,Web2 的出现以较低的交易成本促进了全球做市机制,从而实现了以产消者为中心的新组织形式。然而,仍然有一个强大的中介,一个受信任的第三方——如亚马逊、eBay、Zalando、Uber、Airbnb 或类似公司——为两个人通过互联网进行交互提供一个受信任的平台。虽然围绕这些平台的产品和服务越来越分散,生产者和消费者之间的距离越来越近,但服务条款始终由这些平台提供商决定,这些平台提供商大多是私营公司,他们控制着所有用户的数据。智能合约有权解除这些平台的中介,引入协调活动的新方式,例如任务分配、协调和监督一群具有共同经济利益但不同地理分布的人。

民族国家的治理和代议制民主:民主是一种治理体系,在该体系中,共享地理区域并受群体集体决策影响的人们同意平等地参与所述决策过程。个人应该如何参与决策的问题一直是许多辩论和冲突的根源,并且随着时间的推移也发生了很大的变化。直接民主是一种人们直接决定所有政策举措的民主形式。然而,群体越大,群体成员就越难参与到每一个决策过程中,原因有很多,比如协调成本高、每个人的心理交易成本高等。结果,集中式的机构和官僚组织结构围绕着现代的代议制民主国家出现了。在这种代议制中,民选代表代表一个国家的所有合格成员,即主权者进行治理。两种系统各有优缺点,具体取决于所管理群体的规模和类型。最近的政治历史表明,公众对既定的政治治理体系高度觉醒,政治学家将其称为“后民主”。它的特点是越来越偏远的统治精英和公民都越来越多地要求在决策中夺回自己的位置。全球化效应,如自由贸易、更便宜、更快捷的运输和互联网,都进一步削弱了一个民族国家规范其公民生活的权力。解决这种幻想的一个建议是“流动民主”,这是一种新型民主治理方式,选民以更灵活的方式委派投票权,允许在委派权力和委派时间框架上有所区别。这是一种协作决策的方式,它不依赖于选举产生的代表,而是依赖于部分或暂时的投票授权。虽然“流动民主”可能为已建立的民主制度的一些问题提供解决方案,但这是一种不可行的治理方式,因为我们目前的结构主要是基于(i)国家法律孤岛,这是前互联网和前全球化时代的残留,以及(ii)纸质投票系统的主导地位。

去中心化自治组织涉及一组根据自主执行的开源软件协议相互交互的人,在没有双边协议的情况下。区块链协议和/或智能合约代码形式化了 DAO 的治理规则,规范所有网络参与者的行为。DAO 提供了在互联网上围绕特定的经济、政治或社会目的建立更流动的去中心化组织的可能性。它们为可能生活在不同地理区域、说不同语言,受制于不同司法管辖区的彼此不认识或不信任的个人和机构提供了一个操作系统。流动民主的元素可以应用于协议级别(委托证明或工作证明矿池)和智能合约级别,其运营成本低于我们今天生活的“链下”世界。执行网络任务可以获得网络代币奖励。代币也可用于行使投票权。一旦部署起来,一个完全去中心化的自治组织就会独立于其创建者,不能由一个实体来控制,只能由组织参与者的多数共识控制。^4[4] 确切的多数规则在共识协议或编码的智能合约中定义,并且因应用场景而有所不同。DAO 具有解决全球协调问题的潜力,例如国际供应链的不透明性和缺乏可执行性的全球政策制定。这可能是联合国许多组织已经在研究智能合约应用的原因之一,例如世界粮食计划署、联合国儿童基金会、联合国项目署和联合国开发计划署。

DAO 是开源的,因此也是透明的,如果设计得当,也不会发生腐败。该组织的所有交易都由区块链网络记录和维护。代码升级提案可以由网络中的任何人提出,并由相关网络参与者的多数共识投票通过。因此,DAO 可以被视为分布式生物群落或分布式互联网部落,它们生活在互联网上并自主存在,但也严重依赖专家个人或较小的组织来执行某些无法被自动化取代的任务。但是,我想说的是,不存在完全去中心化和自治的组织。根据治理规则,有不同程度的去中心化。此外,虽然网络在地理上可能是分布式的,有许多独立但平等的网络参与者,但写在智能合约或区块链协议中的治理规则将始终是中心化的点并失去直接的自治权。DAO 在架构上可以是去中心化的(独立的参与者运行不同的节点),在地理上也可以是去中心化的(受不同的管辖),但它们在逻辑上是围绕协议而集中的。如何在必要时升级协议的问题通常会委托给一组专家,他们了解代码的技术法律复杂性,因此代表了集中化的点(了解更多:第 2 部分 - 链上与链下治理)。

图 2.5 自上而下的组织 vs 分布式自治组织

https://mmbiz.qpic.cn/sz_mmbiz_png/WLtr7JAvniazl3qpc8JibIFtibaXw8cCK9kLvSgJJvl2Lqltib2GF0D7WfzgMFI0dhdap5AqsFfR6S0VzGuxTmvaEw/640?wx_fmt=png&wxfrom=5&wx_lazy=1&wx_co=1

Web3 网络和基于智能合约的 DAO 是由三个相互依赖的网络组成的复杂系统:(i) 计算机网络,(ii) 人员网络,(iii) 代币流网络。它们是在时间和空间上具有动态适应性的社会经济网络。动态是指由于其人工代理设置的操作(发送代币或使用其他网络服务、贡献代码或分叉到另一个网络)而导致网络的持续状态变化。自适应意味着 DAO 参与者不断适应他们是网络的一部分,因为个体参与者和整个网络之间存在反馈循环。个人行为会影响系统,因此,系统作为一个整体会随着时间的推移而发展。复杂系统与其他(不太复杂的)系统的不同之处在于,系统级别的行为不能轻易地从单个网络参与者引起的本地状态变化中得出或预测。

系统论是与“控制论(cybernetics)”相关的众多工具之一,“控制论”是一门研究生物、机器和组织的自治系统的跨学科科学领域。“控制论”一词源于希腊语,可以翻译为“引领(steer)、导航或掌舵(govern the ship)”。引领是指建立目标,而不是告诉系统该做什么。这些目标可以是个人的(个人的愿望和需要),也可以是公共的(关于集体政策的社会共识)。在政治学领域中,自我引导和共同引导系统通常被称为民主。经济学家弗里德里希·冯·哈耶克(Friedrich von Hayek)将控制论称为一门学科,它还可以帮助经济学家将市场理解为“自组织或自生成系统的复杂现象”,并使用控制论反馈机制进行经济模式预测。他将亚当·斯密的“看不见的手”概念解释为对控制论中反馈机制运行的预期。


DAO 的制度经济学

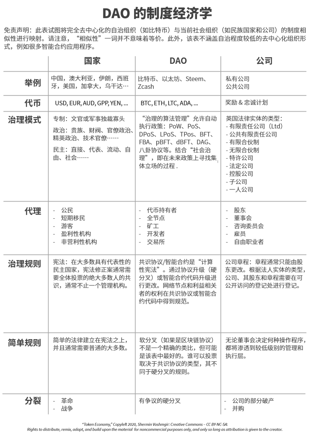
制度经济学是经济学的一个子集,它与政治学、社会学或历史学相交叉,研究正式或非正式制度在社会经济背景下的作用。“制度”代表一套规则或合同,这些规则或合同能够实现社会互动,例如程序、惯例、安排、传统或习俗。它们通常嵌入不同相互依赖层的设置中:自然、文化和法律规则集。机构还可以看作引导和激励群体中个人行为的实体。制度经济学家古斯塔夫·冯·施莫勒 (Gustav von Schmoller) 说:“对组织和制度的研究,对于社会身体的知识而言,就如同解剖学对于身体的意义。”

不同的制度经济学流派对他们认为的制度有不同的定义。早期的社会团体是社区,例如部落、氏族、家庭。随着技术和社会发展使得越来越多的人和更大地理区域的治理变得可行,新的社会机构出现了,最突出的是民族国家和公司。

自互联网出现以来,已经形成了许多分布式互联网部落,例如社交媒体平台和其他平台。在这种历史背景下,区块链网络引入了一种新型的基于互联网的机构基础设施,由机器可执行协议管理。因此,去中心化的自治组织可以被视为 Web3 的新社会有机体。它们代表了带有所有网络活动的实时数据的社会经济网络,但与 Web2 不同的是,这些数据对所有人都是公开的,不受单个实体的控制。Web3 使我们能够以几乎实时且可公开验证的方式记录和分析新机构的出现。鉴于数据科学的进步,这允许新的数据驱动的协调机制,并启用具有几乎实时反馈循环的新的超国家治理形式。未来几年将揭示机器强制经济机制(machine-enforced economic mechanisms)的影响,以及智能合约对法律合约和集体社会经济指导机制演变的影响。

在其制度结构中,Web3 网络更像民族国家,而不是公司。区块链协议可以与一个民族国家的宪法和管辖法律相媲美。网络中的自治参与者是网络的主权者,因此受制于网络构成、区块链协议或智能合约代码。例如,工作量证明网络的货币政策在协议中进行了定义,并规范了网络代币的铸造环境。协议中还定义了财政政策,并规定了交易费用。利益相关者可以随时选择加入和退出,决定成为社区的活跃成员并参与代码的开发,或者在代码升级时决定代码更改。

民族国家类似于许可网络,而不是无许可网络。在大多数国家,只有上述民族国家的公民才有特权成为网络的一部分,或者换句话说,在该国家生活和工作。非公民可能会获得进入该国或在该国工作的临时许可。虽然还可以通过移民或移民的方式选择加入和退出,但这种选择通常会带来高昂的个人和经济成本,并且需要时间。民族国家主要通过抑制作用来引导其公民的行为:当你违反法律时,你必须支付罚款或入狱。税收可以被视为公民为获得政府服务而支付的网络交易成本。在某些情况下,国家政府制定税收减免和补贴作为积极激励措施,以“推动”其公民采取特定行为。税收政策是一个国家财政政策的一部分,它与中央银行的政策一起决定货币政策,旨在引导网络参与者进行某些经济行为。

图 2.6 DAO 的制度经济学

https://mmbiz.qpic.cn/sz_mmbiz_png/WLtr7JAvniazl3qpc8JibIFtibaXw8cCK9kNiaInX6SEXvibr9fj4c8yd8PicLiaICJqnsIlNiaGAibdiaF6kQIFKCnr7IXg/640?wx_fmt=png&wxfrom=5&wx_lazy=1&wx_co=1


DAO 中的货币和财政政策

货币政策是指对一国货币的货币供应量的管理,如诱导利率,由中央银行、货币局和其他相关监管机构制定并实施,以实现通货膨胀、消费、经济增长和流动性等宏观经济目标。大多数央行的主要目标是在降低失业率的同时管理通胀。在这些情况下,目标通常是实现经济增长,或至少实现以国内生产总值(GDP)衡量的稳定,以保持低失业率和稳定的汇率。大多数中央银行使用以下工具的组合来调节一个国家的货币政策:(i)公开市场操作,^5[5](ii)准备金要求,^6[6](iii)汇率干预,(iv)短期利率。

区块链网络的代币供应政策可以看作是区块链网络的“货币政策”。该代币供应策略在协议中定义,确定本地网络代币的供应和可用性。正如各国的货币政策可能因国家而异,区块链网络和其他 DAO 的代币供应政策也可能会有很大差异,从而引入了一个新的应用研究和开发领域。代币供应可以从一开始就固定,就像比特币网络一样,也可以是未定义的,就像以太坊网络一样。

例如,比特币的代币供应在协议中受到监管,并且是在协议实施和部署之前定义的。每次矿工发现一个新区块时,都会创建新的 BTC。第一个 BTC 于 2009 年在创世区块中创建。每个区块产生的 BTC 数量每 210,000 个区块或大约每 4 年减少 50%。因此,比特币代币的数量被限制在略低于 2100 万比 BTC。最后一个 BTC 估计将在 2140 年开采,届时区块奖励将降至 1 聪(Satoshi) 以下,这是 BTC 的最小面额。尽管区块奖励减少,矿工仍然会受到激励去维护网络,因为他们可以为确保交易而收取费用。改变比特币网络的货币政策需要网络参与者的多数共识,这是可能的,但也不太可能。代币通胀由每年新铸造的代币数量减去被烧毁的代币数量决定。如果协议带有固定的代币供应,考虑到沉没的代币,当需求超过新代币的供应时,这就可能会导致本地代币的通货紧缩。^7[7]

以太坊的代币供应不是预先定义的,而是由网络的利益相关者共同管理:(i) 开发人员,(ii) 全节点,(iii) 矿工和其他网络参与者。以太坊代币销售的初始贡献者在创世区块中分配了 6000 万 ETH。另外 1200 万个 ETH 分配给了早期贡献者和以太坊基金会。由于共识协议的变化,区块奖励随着时间的推移而减少。影响发行率的一个事件是 2016 年的“Homestead 分叉”。出块时间减少,导致发行率暂时上升。2017 年,一种机制被激活,增加了挖掘区块的难度,从而减慢了区块的速度并减少了新铸造的代币的发行。它被称为“难度炸弹”^8[8] 或“以太坊冰河时代”。同年晚些时候,“拜占庭分叉”发布,区块奖励从 5 ETH 减少到 3 ETH。最近的下降是在 2019 年从 3 ETH 下降到 2 ETH。

根据治理规则的类型,在系统中拥有大量股份的代币持有者可能会影响市场需求或影响代币的价格,从而影响该代币的汇率,他们充当了“准”中央银行。在代币持有者彼此不认识或不信任的网络中,协调行动可能难以实施,因为这需要主要代币持有者串通协调购买或出售代币以操纵市场并引导内部代币经济。如果网络代币的大量股份由一个单一的代币持有者持有,或者由彼此认识的有限数量的代币持有者持有,则通过协调行动将更容易进行引导。在许多早期代币销售之后,这一直是一个大问题(了解更多:第 2 部分 - 代币销售)。

财政政策是指利用政府支出和税收政策来影响宏观经济状况。税收是引导经济活动的重要财政政策工具,同时为政府支出提供资金。政府可以将资金用于补贴、转移支付,包括福利项目、公共工程项目和政府工资。虽然较高的税收会降低个体行为者的自主权,但政府支出可以激励受益人花费资金,并可用于定向经济增长。

在公共和未经许可的区块链网络中,财政政策可以通过人们必须为网络交易支付的“交易成本”水平来反映。这可能与国家政府征收的增值税相提并论,只是在公共区块链的情况下,征税者是验证交易并因其网络服务而获得奖励的自主节点。在权益证明设置中,“财政政策”机制反映在协议变量中,例如 (i) 质押、(ii) 归属期和 (i) 根据联合曲线机制填充或耗尽的储备池。[^ 9]


本节概要

自互联网出现以来,已经形成了大量分布式互联网部落,最终形成了今天的社交媒体平台。DAO 代表由机器可执行协议管理的动态网络。他们承诺在互不认识或互不信任的用户之间通过互联网进行更加分散和自发的协调。

Web3 网络提供了一个公共治理基础设施,可以最大限度地减少组织现有的委托代理困境和随后的道德风险。他们的原生代币提供了一种新的激励形式,可以在没有第三方的情况下自动调整利益。比特币网络可以被视为此类第一个去中心化自治组织。

当组织的代理人有权代表或影响组织中的委托人、其他人或实体做出决定时,就会出现委托代理困境。例如代表股东行事的经理或代表公民行事的政治家。当一个人承担的风险比他们通常承担的风险多时,就会发生道德风险,因为其他人承担了这些风险的成本。

DAO 可以通过智能合约进行固化。用例从简单到复杂。复杂性取决于利益相关者的数量,以及该组织内流程的数量和复杂性。根据目的和治理规则,DAO 组织可能类似于公司或国家。

Web3 协议可与民族国家的宪法和管辖法律相媲美。与区块链网络类似,民族国家也有一个代码,即宪法,它是公开的、开源的,但法律不能自我执行。

在其制度结构中,公共和未经许可的区块链网络更像是国家,而不是公司。网络中的自治参与者是网络的主权者,因此受制于网络构成、区块链协议或智能合约代码。该网络的货币政策在协议中定义,并规定了网络代币的铸造环境。协议中还定义了财政政策,并规定了交易费用。

网络代币的货币政策确定了这些代币的供应和可用性。这些货币政策或“代币供应”可能因网络而异。


章节引用和延伸阅读


脚注

[1] ^1: “治理”是一个政治学术语,指的是人们在社区或组织内如何互动的规则、规范和行为——无论是正式的还是非正式的。

[2] ^2: “搭便车”问题是指一个群体的成员利用能够使用的公共资源或集体利益而没有做出贡献。

[3] ^3: 行为经济学假设个人和机构的理性是“有限的”,并且他们90%的决定是基于心理捷径或“经验法则”。特别是在压力和高度不确定的情况下,人们倾向于依靠轶事证据和刻板印象来帮助他们更快地理解和应对事件。

[4] ^4: 然而,在奥地利等一些国家,法律文献中存在将DAO视为民法伙伴关系的趋势,即根据§§1175ABGB的“GesellschaftenbürgerlichenRechts(GesBR)”。民法合伙是为实现共同目标而联合起来的个人或企业的协会。虽然建议签订书面合作协议,但这不是强制性的。所有合伙人以其私人资产对合营企业产生的债务承担连带责任。即使有人将DAO归类为GesBR,许多未解决的问题(例如,团结责任)仍然存在。

[5] ^5: 公开市场操作定义了中央银行如何以及何时从私人银行购买或出售证券,以规范私人银行可以向客户和企业发放的信贷数量。

[6] ^6: 准备金要求是指银行必须在其金库中或在中央银行过夜的货币。较低的准备金要求允许银行借出更多存款,从而增加信贷量。而高准备金要求会降低信贷量。

[7] ^7: 据估计,由于人们无法访问他们的私钥,迄今为止发行的大约370万个BTC已经永远丢失。

[8] ^8: 难度炸弹是“以太坊冰河时代”的一种机制,在此期间,以太坊协议将从工作量证明(允许矿工通过相互竞争以找到哈希值来赚取ETH)过渡到权益证明,其中奖励取决于你所拥有的代币数量或者你已质押的代币。难度炸弹是一段代码,它会随着时间的推移让在以太坊区块链上挖掘区块的难度级别以指数方式提高,从而抑制矿工,并促进向PoS的过渡。随着难度级别的提高,矿工将发现获得ETH变得更加困难;否则,他们可能会分叉以太坊网络以继续赚取挖矿奖励。


2.3 Web3 网络和其他 DAO 的治理

治理(Governance)是许多人通俗地用来描述协议演变的社会共识过程的术语。这是一个可以“链下”或“链上”发生的决策过程。但是,公共区块链网络的治理过程由两部分组成。除了在集体层面上定义网络政策的“社会治理”过程之外,“治理的算法管理”也可以自动执行这些政策。

治理是一个政治学术语,指的是人们在社区或组织(如政府、市场、家庭、部落或计算机网络)中如何互动的正式或非正式规则、规范和过程。一个组织或一群人的治理规则规范了所有利益相关者之间的决策过程,这是通过法律、规范、武力或语言来实现的。

Web3 网络及其去中心化应用的治理由两部分组成:“社会治理”和“治理的算法管理”。治理的算法管理是指以机器可读代码(区块链协议或智能合约代码)编写的协议规则,这些规则由计算机的 P2P 网络自动执行。这些协议规则还定义了如何进行协议更新。在自主设置中,代币化激励是形成协议的经济协调博弈的核心。虽然 Web3 及其应用程序使我们能够将组织的某些官僚职能自动化并通过自我执行的代码正式化这些制度规则,但我们在代码中编写的内容,或者我们如何升级代码,是所有网络代理公开辩论和集体行动的结果。

社会治理是指人类关于何时以及如何在 Web3 网络或 DAO 的智能合约代码中进行潜在协议升级的决策过程。它涉及网络中的利益相关者如何接收必要信息以对未来协议升级做出有根据的决策的制度化决策过程。关于协议升级的讨论可能发生在 YouTube、Twitter、Reddit 等社交媒体上,也可能发生在其他开放或封闭的在线论坛,如 Slack、Telegram 等。信息对于节点运营商决定接受哪种协议升级至关重要。他们需要得到适当的信息才能做出明智的决定。然而,在信息的海洋中导航,评估信息和信号的真实性和可信度是困难的。

DAO 由充当节点操作员的人类代理共同指导,他们都有不同的偏好和目标。它们对一般网络行为(系统结果)具有集体影响,并对系统结果做出反应。假设网络中的每个利益相关者都有自己的个人利益,并且这些利益并不总是完全一致的。网络中的利益相关者提议或投票支持将被正式化为协议升级的政策变更,以反映他们自己的利益。人工代理是系统的一部分,并通过使用 DAO 的服务(用户),通过为网络构成(开发人员)贡献代码,或通过维护网络服务来积极参与系统。在比特币网络的情况下,矿工单独为 P2P 支付网络的集体维护做出贡献(了解更多:第 1 部分 - 比特币、区块链和其他分布式账本)。在 Steemit 的案例中,策展人和内容创建者为社交网络的集体维护做出了贡献(了解更多:第 4 部分 - Steemit 和 Hive)。在 MakerDAO 的情况下,贡献者因集体维护稳定币 DAI 而获得奖励(了解更多:第 3 部分 - 稳定币)。在 Aragon 网络的情况下,参与者因 DAO 平台的集体维护而获得奖励。因此,个体参与者和整个网络之间存在反馈循环。由于个人行为会影响系统,而这些系统都与外部事件相互依赖,因此整个系统会随着时间的推移而发展。

图 2.7 加密经济网络的治理和控制

https://mmbiz.qpic.cn/sz_mmbiz_png/WLtr7JAvniaygrHkGckHyJJNNxIY0xQy234xwbpl7RiaibNb1BVI4ic43b87Td2GxdN2fGxYr6N4ia4klEfJcHXRTVw/640?wx_fmt=png&wxfrom=5&wx_lazy=1&wx_co=1

虽然民族国家的治理结构经历了数百年的演变和成熟,但区块链网络仅存在十年,关于如何进行协议变更的许多治理问题仍未解决。从区块链网络的简史中可以看出,虽然区块链协议和智能合约是替代大规模官僚机构的好工具,但在目前的形式下,它们在面对复杂的“未知未知数(unknown unknowns)”时是一个不足的工具。多利益相关者环境。基于这些人在编码时可用的信息、编码实践和工具链,智能合约只能与开发和审计它们的人一样聪明。因此,业务逻辑和治理规则的算法管理只能描述已知已知(known knowns)和已知未知(known unknowns),但不能描述由于以下原因导致的未知未知:(i) 随时间变化的条件;(ii) 人为错误;(iii) 复杂的多方利益相关者环境中的信息不对称。

这些复杂的社会经济系统的现实是它们是技术驱动的社会有机体。它们需要一个迭代的社会治理过程,以就政策升级达成共识。这个过程可以在“链下”或“链上”进行。Web3 网络治理的主题变得越来越重要,特别是鉴于公共和无许可网络的有争议的协议更新越来越多,例如上述比特币和以太坊网络、Aragon 网络或在 Steemit 网络以及随后硬分叉到 Hive 协议的案例(了解更多:第 4 部分 - Steemit 和 Hive)。似乎越来越多的共识是,大型多利益相关者环境的治理问题通常很复杂,而且条件是不可预测的和紧急的,不能提前完全设计。然而,对于理想的治理体系应该是什么样子,并没有达成共识。“人类治理过程”是一个混乱的过程,毕竟这是比特币网络背后的加密无政府主义运动首先想要避免的。然而,治理问题是应用社会问题,通常需要通过人为干预来解决,而不仅仅是数学。


网络中的制衡

随着更加多样化和替代的分布式账本系统进入 Web3 竞争领域,很难概括此类网络中的利益相关者。然而,为了简单起见,公共区块链网络的主要利益相关者可以概括为 (i) 矿工,(ii) 开发人员,(iii) 运行全节点的用户,(iv) 未运行全节点的用户,以及 (v) 可能充当做市商的商业生态系统,包括交易所、商家等。

存在某种形式的制衡机制,运行全节点的矿工和代币持有者可以采用或不采用提议的更改。流程如下:开发人员提交所谓的“拉取请求”,即代码改进提案。矿工决定是否在实践中实际采用这些规则。运行网络全节点的代币持有者可以通过不运行与矿工运行的版本一致的版本来否决。任何代币持有者,无论是否为全节点,都可以通过出售其代币或使用不同的网络来反抗。一些人认为,分叉反映了强劲的退出,而出售代币则反映了较弱的退出。

经验表明,协议升级的社区动态与全国选举前由媒体(包括社交媒体)主导的公开讨论非常相似。因此,我们需要一个制度化的机制来协调网络中的利益相关者,同时平衡每个人的利益。如果某一组利益相关者能够比其他利益相关者更好地协调,这可能会导致信息不对称和权力不平衡。

虽然不同的利益相关者有一些共同的激励措施,但任何共识协议都很难完全协调所有利益相关者的利益。运行全节点的代币持有者和开发人员可能更喜欢能够降低交易费用的升级。矿工会发现这样的提议没有吸引力,因为交易费用是他们的收入来源。他们可能倾向于升级协议,以产生更大的区块奖励,这会增加通货膨胀率,因此可能不符合任何相关利益相关者的长期利益。由于绝对的激励对齐是不可行的,如何将协议升级的社会治理过程制度化的问题是一个微妙的平衡行为。


链下与链上治理

早期的区块链协议(如比特币和以太坊协议)依赖于“代码即法律(code is law)”的简单假设,并且有一个相当自发且没有很好制度化的社会共识过程,该过程发生在“链下”。一些较新的区块链项目,如 “Tezos”、“Dfinity” 和 “Decred”,已经引入了替代建议,以解决如何减轻比特币和以太坊网络治理过程的缺陷。他们引入了各种“链上治理”模型,其中协议治理至少部分地在协议级别上进行监管和实施。

“链下治理” 描述了一个协议升级过程,其中决策首先发生在社会层面,然后由开发人员编码到协议中。它必须被矿工和用户接受。比特币网络和以太坊网络都依赖于链下治理流程。开发人员在线分享他们的改进建议。任何开发人员都可以向社区提交改进提案的所谓“拉取请求”。这类似于代议制民主的运作方式:任何人都可以提出修改法律的建议,但是,存在某些可能因国家而异的制度化程序。区块链协议也是如此。

缺乏对开发者的激励是当前协议开发中最大的挑战之一,这使得这些网络的维护处于由私人公司(比特币)或基金会(以太坊)支付的一小部分核心开发者的控制之下。在这两种情况下,公共基础设施的开发过程都仅限于一小部分人,这使得整个网络容易受到贿赂和攻击。

“链上治理” 是指一些区块链网络的机制,允许开发者在链上广播他们的改进提案,经过投票并在测试网络上部署一定时间,之后提案将再次投票并部署在主网上。这意味着正在做出的任何决定都会自动执行。在此过程中,开发人员在执行改进建议时会即时获得代币补偿。任何具备必要技能的人都可以提交提案并获得网络代币奖励,从而为去中心化网络维护提供了强大的动力。用户还可以在链上进行协调,与链下决策过程相比,这可能会降低开发人员和矿工的权力。链上治理协议也可以设计为回滚和编辑账本历史,允许“自我修改账本”,而不是需要硬分叉来擦除过去交易的链下治理。根据变更的类型,此类追溯修订可能需要不同的投票门槛。

当前“链上治理”提案的一个挑战是它们是富豪统治的,这意味着协议升级与一个人的代币持有量成正比。因此,拥有更多代币的代币持有者将比较小的代币持有者拥有更多的投票权。这是一个相当大的设计问题,因为代币分配通常不成比例。以比特币为例,在撰写本章时,3.06% 的地址持有总供应量的 95.66%。2016 年 5 月,共有 11,000 名投资者,前 100 名持有者持有超过 46% 的 TheDAO 代币。鉴于这种富豪投票机制,使用“去中心化”一词可能会被认为是矛盾的。

大多数链上治理解决方案都是提案或很长时间没有运行。因此,很难预见这样的系统会产生什么影响。此外,虽然链上解决方案可以提高协调性和公平性,但它们也存在风险,因为它们一旦建立就更难改变,并且可能更容易被利用。另一方面,链下治理相对集中,排除了许多小代币持有者,尤其是那些缺乏技术知识或财务能力来充分评估网络决策的人。然而,尽管存在潜在的中心化趋势,区块链网络中的代币持有者总是可以通过出售或硬分叉轻松退出。

只能假设一定量的链上协调使得全局协调更为容易,但并不能解决人为因素。目前尚不清楚“链上”与“链下”协调之间的正确平衡应该是什么样子。只有这两种方法的有意义的组合才有可能最好地解决大型多利益相关者环境中的决策过程。


去中心化和去信任网络的神话

智能合约作为默认状态:无法预见未知的未来事件,如 TheDAO 事件,表明智能合约只能是默认状态,这可能需要在任何必要的时候由相关社区的绝对多数共识来推翻。由于缺乏针对边缘案例的争议解决和治理机制,社区在智能合约级别(TheDAO)和区块链级别(以太坊)上产生了分歧。此外,代码不会自己编写,因此容易出现人为错误。虽然软件开发中所谓的“形式验证”可以减少人为错误,但它不能消除所有错误或短视的假设。人工智能在未来可能会产生一些影响。然而,就目前而言,虽然代码可以简化交易,但它仍然容易受到人为偏见的影响。因此,代码只能是一种默认状态,在必要时基于该状态发生社会共识。

惯性:同样,2016 年和 2017 年的比特币扩容辩论表明,惯性是如何由不充分的治理规则导致的,这些规则解释了在利益不一致的多利益相关者环境中的大规模决策。在缺乏更灵活的治理结构的情况下,社区的推动者和动摇者会不经意间成为委托人(代币持有者和其他利益相关者)的思想领袖和准代理人。这可能会导致惯性(比特币的情况)或网络的分裂(以太坊的情况)。

不变性和审查阻力:TheDAO 事件和随后的以太坊硬分叉也引发了关于审查阻力和不变性的问题。以太坊硬分叉的拥护者被指控通过追溯过去并使攻击者的交易无效来审查账本。硬分叉的拥护者声称,在像 TheDAO 或以太坊网络这样的去中心化社区中,没有社区大多数人的同意,任何一个实体都无法做出这样的决定。他们认为,如果就更改账本达成共识,则不算审查,而是社区驱动的代码或账本状态的自然演变。

新的看门人:虽然智能合约可以减少官僚主义和由此产生的委托代理问题,但始终需要专家。决定协议更新的网络利益相关者社区必须相信这些专家的设计判断。虽然这些专家更加分散,没有人拥有决定做什么的行政权力,但他们确实将权力集中在他们的专业知识上,并成为“代码就是法律”的分布式网络中的新“准”代理人。

是的,它是开源的,但有多少人可以阅读它? 目前,只有少数软件开发人员和系统架构师了解特定区块链协议的来龙去脉,以便对协议升级做出明智的决策。集中化可能会围绕专家、开发人员和系统架构师进行。鉴于编码技能仍然不是学校主流课程的一部分,从今天的角度来看,机器经济中受过教育的决策是一个遥远的幻想。虽然理论上任何人都可以为代码做出贡献,但所需的工程技能可能会被视为进入障碍,从而产生新的委托代理问题,不仅要理解简单的代码(智能合约),还要理解复杂的区块链协议。

信息:专业知识的分布式特性、多种沟通渠道以及当前缺乏有效的声誉系统,使得利益相关者很难遵循在线讨论过程。虽然通信和信息传播问题也是当代(政治)治理系统的关注点,但 Web3 社区更容易受到此类关注的影响。可靠信息从何而来,需要哪些工具(例如可视化和决策树)来促进此类过程?过去协议升级的经验表明,如果信息、合适性、透明度、聚合和声誉问题不解决,去中心化可能成为一个没有意义的词。


本节概要

治理是许多人通俗地用来描述协议演变的社会共识过程的术语。这是一个可以“链下”或“链上”发生的决策过程。但是,公共区块链网络的治理过程实际上由两部分组成。除了在集体层面上定义网络政策的“社会治理”过程之外,“治理的算法管理”也可以自动执行这些政策。

治理的算法管理是指用机器可读代码编写的协议规则 - 区块链协议或智能合约代码 - 由计算机的 P2P 网络自动执行。这些协议规则还定义了如何进行协议更新。

虽然 Web3 及其应用程序允许我们将组织的某些官僚职能自动化并通过自我执行的代码正式化一些制度规则,但我们在代码中编写的内容,或我们如何升级代码,是网络代理公众辩论和所有人集体行动的结果。

社会治理是指人类关于何时以及如何在 Web3 网络或 DAO 的智能合约代码中进行潜在协议升级的决策过程。它涉及网络中的利益相关者如何接收必要信息以对未来协议升级做出有根据的决策的制度化决策过程。

DAO 由充当节点操作员的人类代理共同指导,他们都有不同的偏好和目标。它们对一般网络行为(系统结果)具有集体影响,并对系统结果做出反应。

人工代理是系统的一部分,并通过使用 DAO 的服务(用户)、为网络构成(开发人员)贡献代码或维护网络服务来积极参与系统。

假设网络中的每个利益相关者都有自己的个人利益,并且这些利益并不总是完全一致的。网络中的利益相关者提议或投票支持将被正式化为协议升级的政策变更,以反映他们自己的利益。

比特币和以太坊等早期区块链协议依赖于“代码即法律”的简单假设,并且具有“脱链”发生的相当自发且没有良好制度化的社会治理层。几个较新的区块链项目引入了各种“链上治理”模型,协议中包含更复杂的升级过程规定。

根据协议,存在一定的制衡机制,运行全节点的矿工和代币持有者可以采用或不采用提议的更改。代币化网络中的主要利益相关者可以概括为 (i) 矿工,(ii) 开发人员,(iii) 运行全节点的代币持有者,(iv) 运行轻节点的代币持有者,以及 (v) 可能采取行动的商业生态系统作为做市商,包括交易所、商家等。

链下治理描述了一个协议升级过程,其中决策首先发生在社会层面,然后由开发人员编码到协议中。它必须被矿工和用户接受。比特币网络和以太坊网络都依赖于链下治理流程。开发人员在线分享他们的改进建议。任何开发人员都可以向社区提交改进提案的所谓“拉取请求”。

链上治理允许开发者在链上广播他们的改进提案,经过投票并在测试网络上部署一定时间,之后将再次对提案进行投票,然后再部署到主网上。这意味着正在做出的任何决定都会自动执行。

链上治理协议也可以设计为回滚和编辑分类账历史,允许“自我修正账本”,而不是需要硬分叉来擦除过去交易的链下治理。


章节引用和延伸阅读


脚注

[1] ^1: 随着越来越多的人开始使用比特币网络,网络的容量变得不足。不同的开发者群体提出了各种建议,但在分散的社区之间很难达成共识。社区的一部分人建议允许更大的区块,这将允许包含更多的交易,但也会导致更多的中心化,因为需要更好的硬件来计算这些区块。另一项建议建议通过寻找像闪电网络这样的链下解决方案来保持去中心化。随着讨论变得更加激烈,有争议的硬分叉导致网络分裂,从而在2017年诞生了比特币现金。

[2] ^2: 随着挖矿硬件变得更加专业化,只有运行特殊计算机芯片的计算机才能从比特币中获利。这些芯片被称为ASIC(专用集成电路)。虽然这种更高的效率会为网络带来更高的安全性,但它也会驱逐那些买不起ASIC的独立或小型矿工。这进一步集中了采矿权,既掌握在拥有ASIC的人手中,也可能更多地掌握在能够构建此类ASIC的人手中。一些社区正在积极反对硬件专业化,以允许较小的矿工留在游戏中,从而以安全为代价实现更好的去中心化。

[3] ^3: 在没有代币销售的比特币网络中,由开发人员决定他们是否开采或购买代币,或者根本不购买。其他区块链项目,如Zcash,用代币奖励他们的创始开发人员,这些代币在项目的前四年分发。在这样的设置中,开发人员面临被具有自身利益的个人和机构贿赂或“赞助”的风险。总体而言,似乎可以肯定地说,需要有一个更好的开发者激励系统来实现协议的长期开发,因为开发者对协议的演变有着最大的直接影响。

[4] ^4: 赞助开发者的最大公司是Blockstream,但Bitmain、Circle以及MIT媒体实验室过去也赞助了开发者。

[5] ^5: 2017年7月,Tezos在ICO期间筹集了2.3亿美元的以太币和比特币代币。由于创始人和Tezos基金会总裁之间的沟通中断和管理问题,他们在SEC遇到了麻烦。随后是沮丧的代币买家提起的诉讼。


2.4 代币

代币是 Web3 的原子单元,由分布式账本共同管理。只需几行带有智能合约的代码即可发布它们。代币合约是权限管理工具,可以代表物理、数字和法律世界中的任何内容,从价值存储到一组权限。它们可能会影响金融世界,就像互联网如何影响邮政系统一样。

虽然一般代币和数字代币的存在并不新鲜,但这些加密代币的部署和发行速度表明,代币可能是区块链网络的杀手级应用。截至 2020 年 5 月, “Coinmarketcap” 上列出了超过 5400 个公开交易的加密代币生态系统,并且在以太坊主网上发现了超过 260,000 个以太坊代币合约。这些代币通常只需几行代码即可以智能合约的形式发行,由区块链网络或类似的分布式账本共同管理。因此,它们代表了 Web3 的原子单元,代表了整个网络状态的“本地”部分。网络中的所有节点都有关于谁拥有哪些代币的相同信息,并且这些代币的转移 - 状态变化 - 是由集体管理的。

代币合约是一种特殊类型的智能合约,它定义了分配给代币持有者的一系列有条件的权利。它们是权限管理工具,可以代表任何现有的数字或物理资产,或对他人资产的访问权限。代币可以代表物理、数字和法律世界中的任何东西,从价值存储到一组权限。它们可以促进跨市场和司法管辖区的协作,并允许市场参与者之间以更低的成本进行更透明、高效和公平的互动。代币还可以激励一群自治的人单独为集体目标做出贡献。这些代币是根据某种行为的证明创建的(了解更多:第 4 章 - 目的驱动型代币)。

在公共基础设施上相对轻松地以低成本部署代币的能力改变了游戏规则,因为它使得以数字方式表示多种类型的资产和访问权限在经济上是可行的,而这在以前可能是不可行的。案例包括艺术品或房地产的部分所有权。这种部分代币化可能会提高现有资产市场的流动性和透明度。增加现有资产和访问权的代币化可能会从根本上影响全球经济动态,远远超过在 Web3 的早期阶段所看到的影响(了解更多:第 4 部分 - 资产代币和部分所有权)。

尽管最先进的数字资产由中心化实体控制,但它们现在只需几行代码即可发布,并由区块链网络等可验证的公共基础设施管理。它们可以在公共基础设施上轻松发行和安全交易,而无需中介或托管服务。代币可以提供 (i) 比现有金融系统目前提供的市场更高的透明度。这可以显着减少商品、服务和金融交易供应链中的欺诈或腐败。和沿着最先进的系统管理资产相比,代币还有望 (ii) 降低沿着分布式账本开发、管理和交易加密资产的交易成本。因此,(iii) 流动性增加、价格发现成本降低以及市场分散程度降低都可以减少市场摩擦,从而为艺术品或房地产等某些资产提供更高效的市场。经济的代币化还可以启用 (iv) 以前在经济上不可行的全新应用案例、商业模式和资产类型,并有可能启用全新的价值创造模式。

虽然越来越多的人开始创建和投资加密代币,但对不同代币类型的理解仍然非常有限。更令人困惑的是,“加密货币”、“加密资产”和“代币”等术语经常被用作同义词。媒体大多倾向于将这些新资产称为“加密货币”,通常用于描述各种各样的“加密资产”或“代币”,这些资产可以代表任何东西,包括实物商品、数字商品、证券、收藏品、版税、奖励或音乐会门票。因此,我想说,“加密货币”这个词并不合适,因为这些新资产中的许多一开始从未以代表货币的意图发行。相比之下,“加密资产”将是一个可以使用的更通用的术语。“代币”一词变得越来越普遍,因为它更通用,涵盖所有代币类型,而不仅仅是资产支持的代币。

虽然在新兴领域中缺乏明确、一致同意的术语和定义是很常见的,但语言和术语的精确性是就该主题做出明智决策和一般性讨论的基础。重要的是要理解,我们仍在使用一组重叠的术语来指代或多或少相同的事物,这会产生很多混乱。因此,本章将尝试从技术、法律和商业的角度简要概述加密代币的历史和不同属性,并在此过程中澄清一些术语。


代币的历史

代币并不是什么新鲜事物,早在区块链网络出现之前就已经存在了。传统上,代币可以代表任何形式的经济价值或访问权。贝壳和珠子可能是最早使用的代币类型。其他类型的代币有,例如,赌场筹码、代金券、礼品卡、忠诚度计划中的奖励积分、大衣支票代币、股票证书、债券、音乐会或俱乐部入场代币(由你手上的印章表示)、晚餐预订、身份证、俱乐部会员资格或火车票、机票等。大多数代币都有一些内置的防伪措施,这些措施可能或多或少是安全的,以防止人们欺骗系统。纸币或硬币也是代币。代币还用于计算,它们可以代表执行操作或管理访问权限的权限。例如,网络浏览器在我们上网时向网站发送令牌(token 的另一种翻译),而我们的手机在每次使用时都会向电话系统发送令牌。一种更具体的计算机令牌形式是跟踪代码,你可以使用邮政服务跟踪包裹,或者使用二维码访问火车或飞机。在心理学中,代币已被用作激励患者理想行为的积极强化方法,尤其是在医院环境中。认知心理学使用奖励代币作为交换媒介,可以在住院期间兑换特殊特权。创造性代币的另一个例子是客户忠诚度计划,它为使用航空公司提供奖励积分,可以兑换其他商品或服务。

可回收瓶子是代币的一个类似例子。在某些国家/地区,你在超市购买的瓶子上印有回收价值,通常为几美分。这种回收价值是在产品的初始价格之上支付的,并已成为政府鼓励材料回收和随后减少公共场所垃圾的一种方法。瓶子退回后,将退还回收价值。因此,丢瓶就等于赔钱。

垃圾袋也可以代表一个代币。例如,在瑞士的某些地区,你不能随便用随机袋子扔垃圾。你必须购买由地方当局发行的包含垃圾箱费用的专用塑料袋,并且只能使用这些袋子来处理你的垃圾。与大多数其他国家不同,你每月需要支付垃圾费,作为与公寓或房屋租金挂钩的水电费账单的一部分,该系统要求你购买专用塑料袋。

代币始终需要确保其有效性的基底,包括一些内置的防伪措施。从历史上看,代币由中心化实体发行和管理,以确保其有效性,并在底层中内置了安全机制。发行硬币和纸币的中央银行需要确保其代币、硬币和纸币难以复制。对于发行音乐会门票的音乐会组织者也是如此。加密代币的有效性和安全性由创建它们的智能合约以及网络节点多数共识的底层分布式账本管理。


加密代币

由分布式账本管理的加密代币可以结合上述所有概念。它们可以代表对公共(比特币网络)或私人(由私人出租的公寓)财产或服务的访问权。它们代表一组规则,编码在一种特殊类型的智能合约中,也称为代币合约。在区块链网络的背景下,代币不表现为数字文件,而是表示为账本中的一个条目,并映射到代表代币持有者的区块链身份的区块链地址。因此,代币只能通过与区块链网络通信并管理与区块链地址相关的公私钥对的专用钱包软件来访问。只有拥有该地址私钥的人才能访问相应的代币。因此,此人可以被视为该代币的所有者或保管人。^1[1] 如果代币代表资产,则所有者可以通过使用其私钥签名来启动代币转移。如果代币代表对其他人拥有的东西的访问权,则该代币的所有者也可以通过使用他们的私钥签名来启动访问。这同样适用于代表投票权的代币(了解更多:第 1 部分 - 密码学)。

第一个区块链代币是公共和无需许可的区块链网络的原生代币。这些原生代币(也称为协议代币)是区块链基础设施激励计划的一部分。然而,随着以太坊的出现,代币已经在技术堆栈中向上移动,现在可以在应用层上发行。此类应用程序代币可以附加简单或复杂的行为。以太坊使发行代币变得特别容易,只需几行代码即可。像 “ERC-20” 标准这样的标准化智能合约定义了以太坊代币的通用规则列表,包括代币如何从一个以太坊地址转移到另一个,以及如何访问每个代币中的数据。这些代币合约管理逻辑并维护所有已发行代币的列表,并且可以代表任何具有可替代(fungible)商品特征的资产。在以太坊网络上发行的绝大多数早期代币都是符合 ERC-20 的可替代代币(译者注:可替代代币又称同质化代币,英文为 fungible tokens)。可替代性(Fungibility)是指每个代币与任何其他同类代币具有相同的价值并且可以轻松交易。

然而,在过去的一年里,出现了更复杂的代币标准,可以代表任何具有特殊属性的资产或访问权,包括身份和投票权。“ERC-721” 引入了一个免费和开放的标准,描述了如何在以太坊网络上发行所谓的“不可替代代币”(译者注:又称非同质化代币,non-fungible tokens,NFT),开启了在代币中构建更复杂功能的时代。ERC-721 使得创建代表任何类型的收藏品、艺术品、财产、个性化访问权或投票权的代币都变得非常容易。这些非同质化代币具有使代币独一无二或与某个人的身份相关联的特殊属性,因此代表了可替代或不可替代的资产和访问权限。ERC-721 支持更丰富的智能合约,这些智能合约超出了同质化代币的可能性,同质化代币在技术早期一直占据主导地位,为各种应用案例铺平了道路。

不同的账本系统具有不同的标准,这些标准通常是不兼容的。在撰写本书时,在一个网络上发行的代币在很大程度上与其他网络不兼容,并且不能直接跨账本。不同的标准使得钱包开发商目前无法提供多代币钱包,这意味着我们经常需要多个钱包来直接管理不同的代币系统。这是一个可用性瓶颈。然而,代币互操作性和标准化是 “Cosmos” 和 “Polkadot” 等互操作性协议以及全球其他标准化工作正在解决的问题。互操作性和标准化将影响代币的潜在大规模采用和由此产生的网络效应。


代币的属性

虽然在技术上可以将现有经济中的任何资产表示为加密代币,但我们仍然缺乏足够的分类法和足够的法律框架来理解这种新基质(substrate)的全部范围和潜力,我们可以用它来发行任何类型的资产和访问权限,包括全新的资产类别。然而,为代币属性建立一致且可靠的分类法以及分类模型,是开发人员、政策制定者和投资者能够更了解如何设计、应用或监管代币的基础。

我们仍处于探索不同角色和类型代币的早期阶段。我们今天使用的许多术语需要适应新兴用例的现实,并且应该被视为是暂时的。对于每一个新的网络和每一个新的代币应用程序,我们将通过反复试验共同学习加密代币的可能用例及其分类。这里介绍的分类法旨在对代币的不同属性和类型进行广泛概述,但还远未完成。这是与此类分类相关的最重要的经济、技术和监管问题的全景图。对代币的属性进行分类对于代币建模(发展视角)和评估代币(投资者视角)是必要的。代币本身的分类和归类将是法律、商业、经济和社会科学问题。此外,法律分类还受制于特定的管辖范围,并且远远超出了本书的范围。

识别代币的不同属性可用作微调未来分类框架的第一步,也可用于设计代币的属性(了解更多:第 4 部分 - 如何设计代币系统)。这种特性的识别是一个称为“形态分析”过程的结果。它是一种以启发式的方式将相关问题结构化为第一种方法的框架,对于探索多维、非量化复杂问题的所有可能解决方案特别有用。因此,我想介绍最重要的观点,我们可以从中得出代币的属性:(i) 技术视角;(ii) 权利视角;(iii) 可替代性视角;(iv) 可转让性视角;(v) 耐久性视角;(vi) 监管视角;(vii) 激励视角;(viii) 供应视角;(ix) 代币流动视角。

图 2.8 代币的属性

https://mmbiz.qpic.cn/sz_mmbiz_png/WLtr7JAvniax0fDJG63I3ZeGge0xlDLuc2HXwOmJOWLPtBVGh6YQ3XIB1m3Lp8OVYHMEKwQEDEQ9meTxarSIQFg/640?wx_fmt=png&wxfrom=5&wx_lazy=1&wx_co=1

技术视角:从技术角度来看,代币可以在不同的技术层上实现,可以是 (i) 协议代币,(ii) 第二层代币,如应用程序代币或在侧链上创建的代币,^2[2] 或作为 (iii) 多资产账本代币。协议代币,也称为内在代币、原生代币或内置代币,在公共网络中具有非常明确的作用:通过充当区块验证激励(矿工奖励)来保护网络免受攻击,并防止垃圾交易。可能还需要原生协议代币来支付网络中的交易费用,并且可以被视为分布式互联网的“货币”。另一方面,应用程序代币可以具有任何功能或属性。它们可以代表任何东西,从实物商品、数字商品或在网络或现实世界中执行操作的权利。以太坊网络有一个协议代币 (ETH) 和运行在网络之上的整个应用代币经济(ERC-20 和其他以太坊代币标准允许使用智能合约创建应用代币)。第二层代币也可以通过侧链发行,在比特币生态系统中更占主导地位。例如,允许创建第二层代币的侧链是 “Elements”、 “Liquid” 或 “Rootstock”。它们与区块链交互以管理代币的状态。由于网络效应,应用代币和其他第二层代币的价值很可能与底层原生区块链代币的价值相互依赖。一个例子是 ETH(原生以太坊代币)的价值,它在 2016 年至 2017 年的 ICO 泡沫中上升,原因是购买通过 ICO 发行的应用代币需要大量 ETH(了解更多:第 3 部分 - 代币)。“Ripple”和“Stellar”等多资产账本允许在原生级别创建多个代币。Stellar 允许任何人创建具有各种变量的代币合约。在 Ripple (XRP) 上,每个人都可以在网络上发行任何类型的代币,但它们是以 IOU 的形式发行的,^3[3] 本质上是债务。因此,XRP 被视为信用,这就是为什么有人称其为“信用网络”。要使用这些代币,其他人必须启用对自己钱包的信任,这意味着一个人可以转移债务。因此,Ripple 和 Stellar 可以被视为其他资产的结算总线。XRP 和 XLM 代币本质上是协议代币,但在它们的网络中,它们是其他资产的表示,这些表示用于跟踪多维价值空间中的信用和债务。人们可以将它们视为新生的加密强制外汇网络。

图 2.9 代币如何生成——技术视角

https://mmbiz.qpic.cn/sz_mmbiz_png/WLtr7JAvniax0fDJG63I3ZeGge0xlDLucUOjLwAbtkrT1v8picNLl8kOkaXhMLySzrvXHiblFo1Nfj8XZZksJTia4g/640?wx_fmt=png&wxfrom=5&wx_lazy=1&wx_co=1

权利视角:代币可以代表对某些潜在经济价值的权利,无论是数字的还是物理的,长期的还是临时的。代币可以代表 (i) 对我拥有的资产的权利,或 (ii) 对他人拥有或提供的资产或服务的有限访问权,或 (iii) 投票权。资产的经济定义是具有经济价值并由个人或法人实体或国家控制的资源。资产的法律定义是任何具有货币价值的东西。所有权是拥有某物的合法权利,包括所有使用权,含物理的和智力的。在一些国家,所有权只能与实物有关。使用权或访问权是使用他人拥有的东西的合同权利。因此,代币可以代表任何资产或资源,代表一个人的所有权或使用该资源的权利。这些可以是公共或私人资产、公用事业或任何类型的服务。

图 2.10 代币的权利视角

https://mmbiz.qpic.cn/sz_mmbiz_png/WLtr7JAvniax0fDJG63I3ZeGge0xlDLucwvDHlpJmrTdgjxiclL1MoFAX9eSupCOByThTIfzxqNP45AricAZpyvqg/640?wx_fmt=png&wxfrom=5&wx_lazy=1&wx_co=1

可替代性视角:可替代性是指资产的一个单位与同一资产的其他单位的互换性。它可以是任何耐用品,例如贵金属或货币。可替代资产有两个关键属性:(i)只用看数量,这意味着同类可替代资产的单位是无法区分的。(ii) 任何数量都可以合并或分成更大或更小的数量,使其与其他数量没有区别。例如,如果你将 10 欧元借给某人,那么该人是否返回完全相同的 10 欧元钞票或另一张钞票,或者价值 10 欧元的各种钞票和硬币都没有关系。这同样适用于一桶原油。面粉是可替代资产的另一个例子,也是过去它被用作商品货币的原因之一。可替代性是任何货币或商品的重要属性,可用作价值储存、交换媒介和记账单位(了解更多:第 3 部分 - 货币的未来?)。

同样,可替代的加密代币可以代表任何彼此相同的物理或数字资产,因此可以轻松替换。它们不是唯一的,因此可以与相同类型的其他代币交换。如果两方的金额相同,则双方可以交换它们而不会失去或获得任何东西。另一方面,独特的代币是不可替代的。例如身份证,或代表房屋、汽车、艺术品或健身房会员所有权的代币。不可替代的代币可以转让或不可转让,具体取决于应用案例本身。

代币越容易被分割,它的可替代性就越高。可分割性是指你可以将一部分代币发送给其他人。在现实世界中,许多实物资产是无法分割的,这使得它们不太容易交易。加密代币可以代表以前不易分割的资产,现在可以以比现有系统更低的交易成本进行细分。不可分割的实物商品可以先被代币化,然后在不同的部分进行分割和出售。分数代币化所有权(Fractional tokenized ownership)可能允许一系列新的资产类别,如房地产或艺术品,并使这些资产更具流动性和可替代性。但是,赎回代表资产(例如艺术品)存在实际限制(了解更多:第 4 部分 - 资产代币和部分所有权)。虽然理论上,使代币可以被 100 位小数整除是没有限制的,但这样做在经济上并不可行。要处理数以万亿计的地址,开销是巨大的,这些地址可以并且将会保留剩余的“灰尘”。在这种情况下,灰尘是指非常少量的未使用代币,通常不值得转移,因为交易费用可能高于灰尘的价值。有一点,额外可分性的边际效用被额外的计算工作(存储和带宽)所抵消。此外,这可能会使得将微量代币发送到随机地址以使其易于追踪的粉尘攻击(dusting attack)将变得更加可行。

图 2.11 代币的可替代性视角

https://mmbiz.qpic.cn/sz_mmbiz_png/WLtr7JAvniax0fDJG63I3ZeGge0xlDLuc9fseCibRkKQIAhAQiaAqTqTB4vyw7KASOZsXDth3YTBLQ5nRQygaAgUA/640?wx_fmt=png&wxfrom=5&wx_lazy=1&wx_co=1

隐私视角:与普遍看法相反,比特币网络不提供完全匿名,因此不提供隐私,而是提供假名。这意味着人们可以利用大数据的力量,将其他数据点与特定 BTC 交易和地址相关的元数据关联起来,这些数据点可能是公开可用的或可供某些国家安全机构访问的。如果某个比特币地址背后的人被盯上了,并且他们的代币历史来源被污染或被列入黑名单,那么此人可能在交易他们的代币时遇到问题。在这种情况下,当局可以将你的比特币地址与其他更传统的数据点相关联,这些数据点会受到银行、交易所、甚至是亚马逊等电子商务平台的 KYC(know-your-customer) 系统约束。例如,如果你要使用比特币在亚马逊上购买商品,并且你的代币有被污染的历史记录,亚马逊可能会决定不接受它。因此,隐私以及比特币和类似代币的可替代性可能会引起争论。如果可以跟踪代币的历史并且该代币与非法活动相关联,这将使代币“受到污染”,从而限制其作为交换媒介的作用。“Zcash”和“Monero”等较新的区块链网络正在使用替代加密工具,这些工具可以使他们的代币更加私密,从而更具可替代性(了解更多:隐私代币)。

可转让性视角:代币可以转让或不可转让,或者具有限的可转让性。根据应用案例,唯一(不可替代)代币可以是可转让的或不可转让的。根据你购买的机票类型,机票可能是可转让或不可转让的。例如,一件艺术品或汽车的登记纸是独一无二的,但可以转让。像证书或许可证这样的身份绑定令牌通常是不可转让的。允许你从幼儿园接孩子的令牌是独一无二的,但可能具有一些有限或临时的可转让性,以允许你通过临时授予该人接机权来安排其他人接你的孩子。虽然可替代代币(同质化代币)在大多数情况下往往是可转让的,但该规则也有例外。

图 2.12 代币的可转让性视角

https://mmbiz.qpic.cn/sz_mmbiz_png/WLtr7JAvniax0fDJG63I3ZeGge0xlDLucFiaY2IsGggIP5WVk9FLt1j9JicKFQibgsvvc3AQkv9mz446BeoJLZ2v9A/640?wx_fmt=png&wxfrom=5&wx_lazy=1&wx_co=1

耐用性观点:在经济学中,耐用性是指货币承受重复使用的能力。这意味着该货币的基础不应轻易消失、腐烂或变质。金属或小麦等耐用食品具有很高的耐用性,因此经常被用作商品货币。迄今为止,比特币代币和类似的协议代币已被证明能够经受住时间的考验,能够抵御任何类型的审查或网络攻击。弹性网络有望为代币“相对”稳定的长期价值做出贡献。如果可以将网络弹性与网络代币的价值相关联,则可以预期该代币是持久的,因为它不会不复存在。只要网络健壮并且被使用,新的代币就会被铸造出来,对代币的需求就会增加。代币价格可能会因价格波动而下降,但只要网络完好无损,代币本身就不会消失。另一方面,具有弱共识协议的网络可能会受到攻击和操纵,在这种情况下,如果账本被篡改,代币持有者可能会丢失他们的代币。

监管视角:监管是一个复杂的话题,可以单独写一本书,特别是考虑到世界上所有 200 多个司法管辖区。为了简化问题,在这一点上,监管机构需要对不同类型的代币进行清晰的分类,以了解它们可能监管的内容就足够了。世界各地的监管机构都在努力了解 Web3 及其代币化应用程序的全部潜力和影响。虽然一些代币可能代表全新的资产类别,例如通常具有混合功能且不易分类的原生协议代币,但其他代币类型可能代表现有经济中可以理解和监管的资产。易于分类或监管的资产的一个例子是代币化证券和其他资产(了解更多:第 4 部分 - 资产代币和部分所有权)。在更复杂的情况下,企业家将面临监管机构如何追溯对代币进行分类的不确定性。为了向企业家提供监管确定性,一些司法管辖区已开始提供政府沙箱以保证创新,同时允许监管学习过程。

激励观点:与代表现有资产或对他人拥有的资产或服务的访问权的代币不同,代币也可以通过编程来激励一种新的集体价值创造形式。它们可以用来激励个人行为或对一群人的集体目标的贡献,如果一个人可以提供对集体目标做出贡献的证据。比特币和其他协议代币是此类目的驱动代币的一个很好的例子。这种旨在奖励行为的代币其应用案例还包括奖励计划或忠诚度计划。虽然激励行为并不是一个新概念,但加密代币已经围绕激励行为的目的驱动代币引发了许多创新,例如 CO2 代币、时间银行代币、社交媒体代币、注意力代币等(了解更多:第 4 部分 - 目的驱动型代币)。

代币供应视角:协议代币的代币供应策略各不相同。比特币的代币供应在协议中受到监管,限额为 2100 万个。另一方面,以太坊网络并没有以同样的方式预定义代币供应(了解更多:第 2 部分 - DAO 的制度经济学)。对于代表访问权限的代币,代币的数量通常受限于访问提供者的最大容量和频率。唯一的限制是系统的容量,例如公共交通网络中公共汽车的容量,如有必要,可以随时扩展,通常还包括时间延迟。“Coinmarketcap”上列出的许多代币,尤其是那些用于早期代币销售以筹集资金的代币,其代币供应量有限。对于代表网络中股权的代币来说尤其如此。资产代币自然受到可用于支持它们的资产数量的限制。任何供应有限的代币都可能成为事实上的价值存储和交换媒介,具体取决于预期的持久性、短期波动性和可替代性。

稳定性视角:价值的短期稳定性是交换媒介最重要的功能之一,因此它可以作为记账单位,是经济规划的基础。虽然比特币引入了一种突破性的共识算法,但它附带了一种基本的货币政策,可以简单地调节和限制随着时间的推移铸造的代币数量。该协议不提供保证价格稳定性的经济算法。根据设计的代币类型,价格稳定性可能是可取的,特别是在支付代币作为日常交换媒介的情况下。如果需要价格稳定,则需要在代币机制中内置相应的机制。

代币流动视角:另一个维度围绕着代币流动的问题。可以为单一目的创建代币,并在完成该目的从而完成循环时销毁。在这种情况下,它们从源头到目的地(from source to sink)呈直线流动。例如,可以在赌场范围内使用针对法定货币发行的赌场筹码。一旦玩家离开赌场,他们可以将筹码转换回当地货币。另一个示例是为访问交通系统付费并在一次性使用或一段时间后过期的交通票。它们在使用后或在某个有效期后被销毁。它们的供应是无限的,或者仅限于基础设施能力。另一方面,可以无限来回交换且没有人为的到期条件的代币,可以说是循环流动的。大多数可转让且没有到期日的资产代币,如任何货币或商品代币或代币化艺术品,都具有循环代币流动。具有循环代币流动的代币只会在你丢失私钥或实物基础资产被意外破坏时沉没(sink)。

时间视角:设计代币时的另一个问题是代币是否有到期日。任何可替代代币都可能被编程为在某个日期后过期,以防止代币被囤积。实际上,代币会过期;从技术上讲,代币会改变状态。忠诚度计划的奖励积分通常带有到期日。过去,一些地区性货币,例如 1930 年代的 “Wörgl Schwundgeld”(奥地利),曾尝试对其货币进行内在通货紧缩,以防止囤积和通货膨胀。该货币作为一种平行货币引入,只能在沃格尔地区使用。通过每月损失 1% 的价值,个人支出受到鼓励,而储蓄则受到抑制。该措施旨在打击全国范围内的通货紧缩政策,并有助于失业人数和基础设施投资。


非同质化代币(Non-Fungible Tokens,NFT)

非同质化代币 (也可称为不可替代代币) 在本质上是独一无二的,具有可以相互区分的不同属性。NFT 可以代表数字的、独特的、因此稀缺的资产,例如艺术品和其他收藏品或房地产。NFT 还可以代表身份和证书,例如许可证、学位、密钥、通行证、身份、遗嘱、投票权、门票、忠诚度令牌、版权、保证、软件许可证、医疗数据和任何类型的证书,例如供应链或艺术证书。在 Web3 出现之前,识别和认证系统以及独特和稀缺的资产的管理成本很高,因为它们依赖于中心化发行实体的验证和安全性。另一方面,分布式账本使分散且可公开验证的基础设施能够以非常低的运营成本发行和管理这些资产。

2013 年,“彩色硬币”(Colored Coins)是首批尝试将独特属性附加到代币的项目之一。这个想法是使用比特币代币来代表现实世界的资产,如股票、债券、商品或房屋契约。“Counterparty” 是另一个建立在这个想法之上的项目,但更进了一步。它使用户能够在比特币网络之上创建自己的虚拟资产。随着以太坊网络的出现,这两个项目都难以获得广泛采用。当 ERC-721 代币标准推出时,NFT 开始引起很多关注,尤其是继以太坊网络上的游戏 “Crypto Kitties” 大获成功之后,玩家可以收集和繁殖数字猫,每只猫的独特数字“遗传密码”存储在以太坊的账本上。

ERC-721 代币标准给予代币更详细的属性从而使其变得更为特别,这些属性超出了 ERC-20 代币中可以找到的属性。它允许包含有关资产的元数据和有关所有权的信息。经验证后,此类附加信息可以增加价值,保证艺术品、收藏品或其他商品和服务供应链的来源。ERC-721 的成功可能也引发了其他区块链项目,例如 NEO 网络,开发自己的 NFT 标准。


本节概要

代币可能会影响金融世界,就像互联网如何影响邮政系统一样。它们可以代表任何资产或访问权限,并由分布式账本共同管理。只需几行代码就可以以智能合约的形式发行代币。

代币可以通过软件、与区块链网络或类似的分布式账本通信并管理与区块链地址相关的公钥-私钥对的钱包来访问。只有拥有该地址私钥的人才能访问相应的代币。

代币可以代表任何东西,从价值存储到物理、数字和法律世界中的一组权限。它们促进了跨市场和司法管辖区的协作,并允许市场参与者之间以低成本进行更透明、高效和公平的方式互动。代币还可以激励一群自治的人单独为集体目标做出贡献。这些代币是在证明某种行为后创建的。

代币并不是什么新鲜事物,早在区块链网络出现之前就已经存在了。传统上,代币可以代表任何形式的经济价值。代币还用于计算,它们可以代表执行某些操作或管理访问权限的权限。一种更具体的计算机代币形式是跟踪代码,你可以使用邮政服务跟踪包裹,或者使用二维码上火车或登机。

加密代币可以代表财产权、访问权或投票权。

“令牌”(token)一词只是一个比喻。与隐喻所暗示的不同,令牌并不代表从一个设备发送到另一个设备的数字文件。相反,它指的是由计算机网络共同管理的账本中的条目。

我们可以从中推断代币属性最重要的视角:(i)技术视角;(ii) 权利视角;(iii) 可替代性视角;(iv) 可转让性视角;(v) 耐久性视角;(vi) 监管视角;(vii) 激励视角;(viii) 供应视角;(ix) 代币流动视角;(x) 隐私视角;(xi) 稳定性视角。

虽然可替代代币是相同的,但不可替代代币(NFT,又称非同质化代币)在本质上是独一无二的,具有可以相互区分的不同属性。NFT 是一种更加多样化的资产类别,还可以代表身份和证书,例如执照、学位、证书、钥匙、通行证、身份、遗嘱、投票权、门票、忠诚度代币、版权、供应链跟踪、医疗数据 、软件许可、保修等等。


章节引用和延伸阅读


脚注

[1] ^1: 然而,从监管的角度来看,尚不清楚是否或如何获得此类代币的所有权或占有权。因此,监护等概念可能需要在许多司法管辖区进行法律修改。

[2] ^2: 侧链是独立的区块链,与主链兼容,并已用于解决比特币的可扩展性问题(了解更多关于侧链的内容;附录-可扩展性解决方案)

[3] ^3: "I_Owe_You"的缩写,一种书面承诺,你将偿还你借来的一些钱。这是一份承认债务的非正式文件。他们通常指定债务人、所欠金额,有时还指定债权人。与期票的不同之处在于,它们没有指定还款条款,例如还款时间。


第 3 部分:代币经济学和去中心化金融

这部分将重点介绍作为 Web3 原子单元的加密代币。第一节将解释货币的属性和功能,并概述可能为未来潜在的数字易货经济提供动力的去中心化金融 (DeFi) 新兴领域。后续章节将重点介绍稳定代币、隐私代币等具体的 DeFi 应用,以及代币的发行、交易、借贷等话题。


3.1 货币的未来与去中心化金融 (DeFi)

在以分工为基础的市场经济中,政府机构发行货币的作用是促进商品和服务的交换。货币使得经济交换比礼物经济(gift economies)和易货经济(barter economies)更有效率,避免了此类系统存在的诸如“需求巧合(coincidence of wants)”等低效率问题。^1[1]

人们普遍认为比特币和原生区块链代币可以和央行发行的法定货币(例如欧元、美元或日元)相媲美。将代币称为“货币”会引发很多争议,而且并不完全正确。虽然原生协议代币和一些资产代币具有货币的某些属性,但它们与商品货币(commodity money)或代表货币(Representative money)更相似,但与现代法定货币的相似点却没有那么多。当我们试图解释或谈论加密代币时,所面临的最大挑战是,我们试图用旧术语解释新现象。使用旧术语来解释新现象并不总是能充分体现这项新技术所提供的全部可能性。为了能够得出相似之处并做出准确的区分,了解货币的历史演变以及货币的目的和功能非常重要。

货币的主要目的是促进经济体内部和经济体之间商品和服务的经济交换。它使得经济交换比礼物经济和易货经济更有效率,避免了此类系统中诸如“需求巧合”等低效率问题。需求巧合问题是指拥有不同商品的两方不可能就交易达成协议,除非每一方同时想要对方提供的特定商品。为了缓解这个问题,人们同意以一种通用的价值资产作为交换媒介。贝壳、贵金属或牲畜首先被用作此类资产,以应对易货经济的低效率。然而,随着时间的推移,出现了更多中立的人工交换媒介,我们开始将其称为货币。货币已被证明是一种有效的商品和服务交换中介技术,它提供了一种比较不同物品价值的工具。

货币需要作为一种交换媒介、价值储存手段和可以计价债务的记账单位。它为市场价格提供了一个基础,这是一个有效的会计系统所必需的,也是制定商业协议的基础。货币是封闭的一群人的货币体系,例如一个民族国家,通常在该国家内部充当法定货币。如果一种货币具有法定货币的地位,它就是一个在民族国家法律体系中以债务计价的单位。作为法定货币,它代表了一种履行经济活动导致的财务义务并在该民族国家的地理边界内解决债务的公认方式。但是,法定货币的确切定义因司法管辖区而异。


货币的属性

货币的属性包括流动性、可替代性、耐用性、可转移性、可认知性和稳定性。货币还需要一些内置的防伪措施来避免伪造。

流动性(Liquidity) 是指代表货币的基质必须易于交易,交易成本低。

可分割性(Divisibility)和便携性(portability) 是指资产必须易于运输。虽然一桶油是可分割且耐用的,但油在桶中不易携带。与一桶石油相比,一根金条同样耐用,而且更容易转移。然而,这种金条的可分割性,将其熔化并铸造成更小单元的过程,成本很高。

可替代性(Fungibility) 是指货币单位相等。该货币的每个代币都必须得到平等对待,即使它曾被以前的所有者用于非法目的。这是为了保护这些代币的无辜接收者的权利,他们可能不知道非法活动。如果可以根据以前代币持有者的行为对代币进行审查或列入黑名单,则不能保证可替代性。

耐用性(Durability) 是指承受重复使用的能力,也因而可以作为价值储存手段。货币必须能够可靠地保存、存储和取回,并且在取回时可以可预测地用作交换媒介。这意味着该货币的基础不应轻易消失、腐烂或变质。金属或小麦、面粉和糖等耐用食品具有很高的耐用性,因此经常被用作商品货币;同时,它们对几乎所有社会成员来说都是宝贵的,并且是解决“需求巧合”问题的一种解决办法。

稳定性(Stability) 是指价值不应该波动太大;否则,它将无法作为可靠的价值储存手段。如果没有可靠的价值储存手段,个人、家庭、公司以及政府的经济规划将很困难。高波动性不利于对未来价格、工资、债务以及贸易的信任。通货膨胀降低了货币的价值,从而降低了货币作为价值储存手段的能力。如果价格水平上升,每单位货币购买的商品和服务就会减少。另一方面,通货紧缩会降低商品和服务的总体价格水平。

可认知性(Cognizability) 是指货币代币的价值必须易于识别。


货币的类型

不同货币的类型已经随着时间的推移发生了演变。在现代经济中,占主导地位的货币类型是法定货币。而在现代法定货币存在之前,商品货币和代表货币曾被广泛使用。

商品货币是在当地经济中具有内在和标准化价值的任何物品。这种商品货币的价值来源于制造它的商品:金币、银币和其他稀有金属硬币、盐、大麦、动物毛皮、香烟或方便面。在监狱禁止吸烟之前,香烟被用作一种地下货币,但后来被金枪鱼罐头、方便面和类似的对囚犯具有高价值的耐用品和便携物品所取代。价格是通过将商品的感知价值与其他产品的感知价值进行比较来确定的。

另一方面,代表货币是一种代表有价值的东西的交换媒介,但它本身几乎没有价值或完全没有价值。它是对商品的债权,比如:黄金或白银证书,或由黄金储备支持的纸币和硬币。资产代币也代表一种实物商品,可以归类为商品货币。

法定货币是由政府监管建立的,类似于任何支票或债务票据。法定货币,就像我们今天使用的硬币和纸币一样,不像商品那样具有内在的物理价值。它们以纸币计价的面值大于其物质实质。“它通过被政府宣布为法定货币而获得其价值......它必须在该国境内被接受为一种支付方式,用于所有公共和私人债务......一个国家的货币供应量包括货币(纸币和硬币),以及根据其所使用的特定定义,一种或多种类型的银行货币(支票账户、储蓄账户以及其他类型的银行账户中的余额)。银行货币仅由记录组成(在现代银行业务中大多是计算机化的),是迄今为止发达国家广义货币的最大组成部分。”[^2] 在现代经济中,流通中的大多数货币不再是纸币和硬币的形式,而是银行数字账本中的一个条目,用于管理活期账户、支票账户和其他金融工具中的资金。分配的价值源于政府可以利用其权力来强制执行法定货币的价值这一事实。

法定货币随着时间的推移而演变。虽然过去纸币和硬币与黄金和其他贵金属等稀有商品挂钩,但金本位制已被废除。今天几乎没有任何货币与商品挂钩。中央银行通过货币政策影响货币供应量,通过发行信贷或多或少地发行他们认为合适的货币。然而,许多经济学家会争辩说,在大多数稳定的经济体中,法定货币是由一个国家基本经济活动的集体价值支持的,并以国内生产总值 (GDP) 来衡量。


是不是货币?

虽然比特币最初的设计目的是在没有银行的情况下创造 P2P 货币,但底层 P2P 支付网络已被证明是通往新型经济价值创造的门户。比特币协议旨在激励个人对集体利益、公共和无需许可的 P2P 支付网络的贡献。使用计算机科学家的词汇,该协议特此为新型经济提供了一个操作系统。使用政治科学家的词汇,该协议代表了分布式互联网部落集体维护该网络的宪法基础,这是一群超越民族国家地理界限的自愿参与者。比特币代币可视为比特币网络的法定货币;比特币代币是网络内唯一可接受的支付方式。需要比特币来支付网络中的交易费用。它们不能用美元、欧元或其他加密代币等法定货币支付。网络代币的价格应该反映支付网络的稳定性,就像法定货币的价值应该反映一个国家的经济活动一样。

协议代币具有货币的某些属性,但是,和法定货币相比,它们似乎与商品货币或代表货币更相似。其生产过程是分布式的(类似于现实生活中的商品),价格由供需决定,因此会受到波动(很像代币的价格,由交易所的供求决定)。与法定货币不同,没有像政府和中央银行这样的单一中心化实体可以影响协议代币的价格或可访问性。因此,其控制权是分布式的,就像商品一样,没有一个政府或其他实体控制黄金、白银、石油等的开采。谁在系统中拥有多少控制权取决于协议中定义的代币创建规则。代币创建和供应政策(网络的货币政策)是集中化的点,只能通过所有网络参与者的多数共识以软件升级的形式进行更改。因此,该协议具有中央银行的功能。潜在的“中央银行智能合约”可以解释为什么协议代币能够比比特币网络提供更具适应性的货币政策。目前这种使得代币的货币政策更具适应性和稳定性的趋势已经出现(了解更多:第 3 部分 - 稳定币)。

虽然分布式生产和控制适用于协议代币,但不一定适用于应用程序代币。应用程序代币或侧链代币通常由一个中心化实体、私人公司或基金会发行。与资产或证券挂钩的代币也可能与商品货币有相似之处。与在传统系统上交易的商品不同,由于分布式账本提供的无摩擦结算基础设施,资产代币可能提供更高的流动性。对于代表当前市场流动性不高的现实资产或根本没有市场的商品的资产代币尤其如此。资产代币使基础资产更具可交易性,而资产本身仍然缺乏流动性。资产的代币化可以将以前的“非银行资金”转换为“银行资金”。非银行资金是银行不接受作为付款方式的资产。银行资金是金融机构接受的支付方式,可以很容易地变现为当地货币,例如支票和汇票。它们可以在短时间内转换成现金,并被商家普遍接受为一种付款方式。鉴于潜在的广泛代币化,任何代币化资产都可能获得“可银行基金(bankable fund)”的地位。这种发展可以使任何代币化资产成为潜在的交换媒介。然而,截至今天,大多数代币不具备货币的一些重要特性,比如:稳定性,在某种程度上,还有可替代性。此外,可用性和可扩展性也是潜在大规模采用的进入障碍。


去中心化金融 (DeFi): 迈向数字易货经济

加密代币代表了一种新的异构资产类别,可以实现多种经济功能。他们无摩擦(frictionless)的发行和结算过程可能会将现实世界的许多资产或访问权转换为“银行资金”。一旦 Web3 的大规模采用和必要的网络效应开始发挥作用,从实物资产到数字资产以及所有类型访问权的经济活动代币化可能会影响中央银行货币作为提供交换媒介的地理垄断者的作用。这些代币的发行速度表明新的代币化经济系统正在出现(了解更多:第 2 部分 - 代币和第 4 部分 - 代币用例)。这种实体经济的代币化可能会逐渐导致货币体系、金融体系和实体经济的融合。

除了促进存在摩擦的 P2P 资产的发行、交易、借贷和对冲的简单支付网络之外,还出现了一系列易于使用的去中心化金融 (DeFi) 应用程序。“DeFi”一词涵盖了任何建立在分布式账本之上的去中心化和无需许可的金融应用程序,包括隐私保护支付系统(隐私币)、稳定支付系统(稳定币)、P2P 交易所(代币交易所)、P2P 筹款(代币销售)、P2P 信贷和借贷(去中心化借贷)、P2P 保险以及越来越多的 P2P 衍生品。这些基于 Web3 的 DeFi 应用程序可能会向公众开放传统金融服务,从而缓解当前金融市场的低效率。

当前的金融系统,即使是电子形式,也需要一系列中介服务来 (i) 降低交易对手风险,(ii) 做市,以及 (iii) 防止资金被盗。这是当前 Internet 以服务器为中心的特性的结果。然而,在代币化经济中,分布式账本和以用户为中心的身份解决方案可以提高生态系统的透明度、问责制和市场效率:

结合“稳定代币”、“去中心化交易所”、“去中心化借贷”等各种 DeFi 解决方案,可以为散户投资者和公众提供全新的产品。在这样的设置中,任何私人都可以通过使用简单的 DeFi 应用程序的组合,将他们的真实资产代币化,并将其用作 P2P 借贷解决方案的抵押品(了解更多:第 3 部分 - 去中心化借贷)。从长远来看,这些新服务可能会改变我们经济体系的动态,并有助于实体经济和金融体系的融合,使得两者越来越难以区分。

虽然这种“金钱乐高积木”正在迅速出现,但它们仍处于初期阶段,并且由于意外的编程错误和恶意黑客攻击,往往容易受到利用和攻击。底层智能合约的治理/业务逻辑需要广泛的审计和错误修复,特别是考虑到可互操作的 DeFi 应用程序网络不断增长并变得更加复杂(了解更多:第 3 章 - 代币借贷)。此外,当今大多数 DeFi 应用程序都是为开发人员构建的,而不是为用户构建的。他们目前缺乏可用性,因而很难把权力下放。然而,一旦用户体验得到改善,并且以用户为中心的身份成为主流,任何非银行资金都可以由公共基础设施管理并转换为可以轻松用作抵押品或使用简单的移动钱包进行交易的金融产品,这个移动钱包可以完全控制你的所有资产和所有数据(了解更多:第 1 部分 - 以用户为中心的身份)。

许多经济学家仍然怀疑加密代币能否永久取代传统货币,因为:(i) 存在有利于现有传统货币的强大网络外部性;(ii) 缺乏复杂的代币供应规则以保证代币化经济达到社会期望的稳定性和流动性。此外,(iii) 从经典的经济角度来看,似乎不可能在智能合约中预先指定社会最优的“最后贷款人”规则。最后贷款人是指通常由中央银行提供的安全网机构,以降低因金融恐慌和银行挤兑而导致金融系统缺乏流动性的风险。它代表政府向金融机构提供的流动性。缺乏这样的最后贷款人使得金融系统容易受到金融危机和系统性恐慌的影响。

我想说的是,我们仍处于代币化经济的早期阶段。我相信经济方法和实践将在未来代币系统的智能合约和代币治理规则中找到自己的方式。我们已经可以在算法稳定币的案例中看到这种情况。此外,许多中央银行目前正在研究或已经开始对中央银行货币(中央银行数字货币)进行代币化,并使它们与分布式账本兼容(了解更多:第 3 部分 - 稳定币)。随着这些新结构从早期创新阶段过渡到更成熟的基础设施阶段,将需要新的法律框架。

一个重要的瓶颈将是钱包的多代币功能和更好的密钥恢复解决方案的出现(了解更多:第 1 部分 - 代币安全,钱包)。另一个瓶颈将是通过中心化交易所的低效率来克服代币交易的挑战。一旦代币的 P2P 交换成熟并被钱包软件采用,任何人都可以在没有任何中介的情况下点对点地、钱包到钱包地交换任何代币(了解更多:第 3 部分 - 交易代币、原子交换和 DEX)。在这种由 AI 和 DeFi 应用程序驱动的未来场景中,原子交换可能会引入由全球交易平台驱动的代币化易货经济,而不会出现我们今天面临的需求巧合问题。


本节概要

在以分工和政府机构发行的货币为基础的市场经济中,货币的作用是促进商品和服务的交换。它使经济交换比礼物经济和易货经济更有效率,避免了此类系统诸如“需求巧合”等低效率问题。

货币被证明是比较不同商品和服务价值的有效工具。它具有不同的功能和特性。它充当 (i) 交换媒介;(ii) 债务可计价的价值计量和记账单位;并作为 (iii)价值储存。

货币的属性包括 (i) 流动性, (ii) 可替代性, (iii) 耐用性, (iv) 可转移性, (v) 可认知性和 (vi) 稳定性,它还需要一些 (vii) 内置防伪措施来避免伪造。不同类型的货币已经随着时间的推移发生了演变。

在现代经济中,占主导地位的货币类型是所谓的 (i) 法定货币。在现代法定货币存在之前,我们有 (ii) 商品货币和 (iii) 代表货币。

需要像比特币或以太币这样的协议代币来支付各自网络中的交易费用。它们代表了网络的“法定货币”,需要支付网络服务费用。比特币网络是“P2P 汇款”的公共基础设施。这些汇款的交易费用需要使用比特币代币支付。

截至今天,大多数代币都不能满足货币最重要的属性之一:价值的稳定性,在某种程度上,还有可替代性。可用性和可扩展性是潜在大规模采用的进入障碍。

加密代币代表了一种新的异构资产类别,可以实现多种经济功能。他们无摩擦的发行和结算过程可能会将现实世界的许多资产或访问权转换为“银行资金”。

从实物资产到数字资产和所有类型的访问权,经济活动的代币化很可能会影响央行货币作为地理垄断者的作用,从长远来看,它提供了一种交换媒介。加密代币代表了一种新的异构资产类别,可以实现多种经济功能。他们无摩擦的发行和结算过程可能会将现实世界的许多资产或访问权转换为“银行资金”。

一旦 Web3 的大规模采用和必要的网络效应开始发挥作用,对从实物资产到数字资产和所有类型的访问权的经济活动进行代币化,可能会影响中央银行货币作为提供交换媒介的地理垄断者的作用。实体经济的代币化也可能导致金融与实体经济的融合。

“DeFi”一词涵盖了任何建立在分布式账本之上的去中心化和无需许可的金融应用程序,包括隐私保护支付系统(隐私币)、稳定支付系统(稳定币)、P2P 交易所(代币交易所)、P2P 筹款(代币销售)、P2P 信贷和借贷(去中心化借贷)、P2P 保险以及越来越多的 P2P 衍生品。这些基于 Web3 的 DeFi 应用程序可能会向公众开放传统金融服务,从而缓解当前金融市场的低效率。

结合各种 DeFi 解决方案,例如“稳定币”、“去中心化交易所”和“去中心化借贷”,可以为散户投资者和公众提供全新的产品,从长远来看,可以改变我们经济系统的动态性,并有助于实体经济和金融系统的融合,使两者越来越难以区分。


章节引用和延伸阅读


脚注

[1] ^1: 本节内容基于之前已经出版的内容,源于: Voshmgir, Shermin: “代币经济-货币的未来?(Token Economy—The Future of Currencies?)”Medium blog,Jan31,2018: https://medium.com/crypto3conomics/token-economy-the-future-of-currencies-d26487fd3945。本文的改变版本也发布于以下出版物中: https://www.creative.nrw.de/fileadmin/user_upload/Pdf/180423_HIDDENVALUES_148x210_DIGITAL.pdfhttps://www.derstandard.at/story/2000081901719/warum-bitcoin-keine-waehrung-ist。Sinner, Martin; Harlinghausen, Curt Simon ;Voshmgir, Shermin; Solmecke, Christian; Smith, Monika: “Business Purpose Design Business Purpose Design”, 2018 Santiago Berlin GmbH


3.2 稳定币

价值稳定性是货币最重要的功能之一,因此它可以实现其作为记账单位的目的。稳定币旨在代表一种价值存储、交换媒介以及对另一种货币或商品具有稳定价值的记账单位,并且可以解决大规模采用代币作为交换媒介的主要瓶颈。

免责声明:下面提到的一些稳定币示例,例如“Tether”和“DAI”,可能会经常更新或发生一些事件。因此,本文提到的某些细节在阅读本书时可能已经过时。本节内容试图体现设计稳定币独立于未来变化的复杂性。

价值的短期稳定性是货币最重要的功能之一,因此它可以作为记账单位。稳定性是对经济中所有参与者进行有意义的经济规划的基本标准。为了使代币作为支付手段、价值存储或记账单位,代币需要一个相对稳定的价值,以便我们为商品和服务支付的价格可以可靠地计划。否则,它只是一个猜测的对象。虽然比特币协议引入了一种突破性的共识算法,但它附带了一种基本的货币政策,可以简单地调节和限制随着时间的推移铸造的代币数量。该协议不提供调节价格稳定性的复杂经济算法。因此,比特币和类似协议代币会受到价格波动的影响,这使得它们成为投机对象,而不是日常支付的手段。从货币政策的角度来看,比特币并没有达到白皮书中提出的自身价值主张,因为它不能作为电子现金,这也是为什么它被许多人称为“电子黄金”的原因。

正如安全共识算法需要数十年的研究和开发一样,在 P2P 电子现金协议中开发具有弹性的“货币政策”也需要同等程度的学术严谨性。代币价格还需要稳定和有弹性,从而能够抵抗攻击。但是,没有必要重新造轮子。各国政府一直在使用宏观经济模型,通过货币干预等措施稳定本国货币。我们可以从中学到很多东西,包括应该做的和不应该做的。然而,历史表明,保护货币稳定免受外部攻击并非易事。例如,1992 年,乔治·索罗斯(George Soros)入侵了英格兰银行的稳定机制,成功操纵了英镑的外汇价格,这一事件现在被称为“黑色星期三”,最终使英国付出了超过当时30亿英镑的损失。

最先进的协议代币目前对于日常支付是不切实际的(至少在通货膨胀率稳定的国家),并且只对投机者或长期投资者有吸引力。代币价值波动的原因有几个:(i)由于代币供应导致的静态货币政策不适应其价格水平,(ii)公众对代币价值的看法发生变化,(iii)它们代表新兴市场中大多数人不了解的资产,以及潜在的 (iv) 市场对监管不确定性的反应。如果没有稳定的交换媒介,智能合约的任何一方都不能依赖以某种代币计价的价格。这种价格稳定性的缺乏导致了过去几年稳定币的出现。

稳定的代币正在成为代币化经济不可或缺的组成部分。如果代币的价值可以在短时间内下降,企业和个人不太可能接受代币作为支付方式。工资、投资和家庭开支(如租金、水电费和杂货)无法通过不稳定的交换媒介可靠地计价或计划。如果没有稳定机制,智能合约和去中心化应用程序将成为边缘现象,因为它们会给智能合约的双方、买方和卖方带来高风险。多年来,业界为实现代币稳定性做出了各种尝试:(i) 法定抵押或商品抵押的稳定币,(ii) 加密抵押的稳定币,以及 (iii) 算法稳定币,如铸币税股份。最近 (iv) 中央银行已经开始考虑对其货币进行代币化,因为这些货币已经具有内置的价格稳定机制。


资产抵押稳定币(Asset-Collateralized Stable Tokens)

实现稳定币的一个简单方法是用价格稳定或相对稳定的链下资产来支持它们,例如法定货币或黄金、钻石等商品。“Tether” 和 “TrueUSD” 是由美元支持的代币。“Digix Gold” 是由黄金支持的代币。或者,也可以使用一篮子商品或法定货币来支持代币。虽然资产支持的稳定币相对容易实现,但它们存在中心化问题。这也是为什么有人将它们称为“中心化”稳定币的原因。一个单一公司通常在银行账户或安全保险库中管理保证代币覆盖范围的资产。信任被外包给了单个实体,这保证了发行的代币数量与安全保险库中持有的数量相对应,但同时使系统面临交易对手风险。当硬件和软件预言机被编程为向代币合约提供来自物联网设备(比如监控金库的摄像机)的数据时,这种情况可能会发生改变,然而,当前的解决方案依赖于信任一个集中的服务提供商和少数审计员来保证资产的支持不被篡改。此外,成本和流程通常不透明,因而可能涉及更高的费用和延迟。

Tether(USDT)是更高级和流行的稳定币之一。它与美元一对一挂钩,这意味着对于流通中的每一个 USDT,都有一美元作为抵押品添加到中央管理的储蓄账户中。据说有一个银行账户持有超过 20 亿美元,这代表了 USDT 目前的估值。然而,Tether 由一家私人公司管理,到目前为止还没有看到完整的审计流程。有人怀疑 Tether 是否完全抵押,美国当局正在调查此案。他们改变了条款,承认他们的一些储备可能是对其他实体的贷款,例如,像 Bitfinex 这样的代币交易所。他们的总法律顾问还承认,只有 74% 的 USDT 有现金和现金等价物支持。这可能很关键,因为 USDT 是交易量最大的代币之一。大量的 BTC 交易来自 Tether。因此,许多人担心如果指控属实,假的 Tethers 可能会被用来购买 BTC,从而推高市场价格并导致市场操纵。如果对 Tether 的支持存在严重怀疑,价格体系可能会崩溃,如果确实如此,它也可能会影响 BTC。

TrueUSD (TUSD) 是与 Tether 类似的稳定币,但看起来更值得信赖。到目前为止,他们定期发布独立审计报告,以验证他们对所持有资金的要求。

Circle (USDC) 是一种 ERC-20 代币,允许人们通过电汇美元换取 USDC 代币。这是美元和以太坊生态系统之间的入口和出口。

Digix Gold Token (DGX) 是一种与黄金挂钩的稳定币。它自 2018 年以来一直在使用。黄金被保存在由新加坡一家托管公司管理的金库中。DGX 代币持有者支付管理费以支付安全存储黄金的成本。与 Tether 不同,DGX 受到定期独立审计师的约束,似乎更值得信赖。在审计过程中,托管人和审计员对以太坊账本上的报告加盖时间戳,以提供可公开验证的证据,证明黄金确实在它应该在的地方。首先文书工作的扫描被上传到去中心化文件存储网络 IPFS,这些扫描的哈希值被记录在以太坊网络上,创建链上审计跟踪。在他们的白皮书中,Digix 描述了一种用于验证真实世界资产的 Proof-of-Provenance 协议。相同的协议也可以应用于其他资产,例如艺术品、白银、铂金、钻石、房地产等。Digix 背后的治理机制被组织为 DAO(去中心化自治组织)。该 DAO 附带一个单独的代币,即 DigixDAO 代币 (DGD),它授予 Digix 治理的投票权。因此,有关 DGX 代币治理的管理问题由 DigixDAO 去中心化并进行执行。

Globcoin 是一种稳定的代币计划,除黄金外,还由十五个最大经济体的货币所支持。

AAA Reserve 由一篮子国家货币、AAA 级信贷投资和政府支持的债券支持。

Libra(天秤币) 正在被开发为跨境在线支付的稳定币,由 Facebook 牵头的 Libra 财团将运营自己的分布式账本。根据他们的白皮书,他们计划用一篮子货币和其他资产来支持该代币(了解更多:附录:Libra - Facebook 进入 Web3)


加密抵押稳定币(Crypto-Collateralized Stable Tokens)

缓解中心化问题的一种方法是用原生区块链代币(如 BTC 或 ETH)支持稳定币,这就是为什么这些稳定币有时也被称为“去中心化稳定币”。在这样的设置中,稳定币以 BTC 或 ETH 作为抵押。抵押代币(BTC 或 ETH)完全由智能合约在链上管理,而不是由第三方管理。原生区块链代币的公开性和可验证性使系统更加值得信赖,可以减轻抵押不足的风险。BitUSD 在 2013 年引入了这种模型,并启发了许多其他项目,例如 “MakerDAO”(DAI)、 “Sweetbridge”、 “Augmint” 和 “Synthetix”(以前称为 Havven),以使用这种机制的变体。加密抵押稳定币的其他变体包括:“Reserve”、“StatiCoin”、“Alchemint” 和 “Unum”。

DAI 是由 MakerDAO 运营的稳定币,价格与美元 1:1 挂钩。DAI 由 ETH(最近还有一些其他代币)支持,可以在智能合约中进行抵押。它被认为是最有前途的加密抵押稳定币项目。ETH 代币持有者可以将他们的代币存入智能合约以生成 DAI 代币。智能合约锁定存入的 ETH,直到 DAI 代币被偿还。当偿还所有债务(DAI 代币)时,智能合约会自动释放抵押代币(ETH)。将 ETH 与 DAI 作抵押会导致 DAI 代币持有者的债务头寸,这就是智能合约被称为“抵押债务头寸”(collateralized debt position,CDP)的原因。

加密抵押稳定币容易受到用作抵押品的基础代币的波动性影响。这种波动性使得 DAI 与美元的 1:1 挂钩更难维持。因此 DAI 使用 150% 的抵押债务比率。其他稳定币可能会使用更高的比率。这意味着如果 ETH 价格崩盘,并且当单个 CDP 跌至 150 以下时,智能合约将自动清算抵押代币。如果 ETH 的价值低于此阈值,则 DAI 代币被智能合约锁定,智能合约出售 ETH 以抵消不付款的风险。抵押代币价格大幅下跌至低于挂钩(below the peg)时可能会使 DAI 代币持有者损失资本。如果抵押资产 (ETH) 的价值下降过快,则发行的稳定代币 (DAI) 可能会变得抵押不足。DAI 有更复杂的机制来防止价格波动。这个过程的细节超出了本书的范围,但是可以通过阅读项目网站的白皮书和 Web 文档来学习。

许多经济学家声称,如果基础资产的价格波动过高,加密抵押解决方案很容易受到黑天鹅事件的影响。如果崩盘速度足够快,以至于系统无法关闭足够多的 CDP 并回购其 DAI,那么 DAI 最终可能会出现质押不足的情况,而整个系统的质押率会降至 100% 以下。另一个挑战是缺乏关于跨交易所资产价格的可靠价格信息的预言机。目前该系统使用的是拼凑的集中式解决方案,不过这使得它们很容易受到操纵和攻击。

最初,DAI 仅支持一种类型的抵押品(ETH),但自 2019 年以来,它还支持任意数量的资产作为一揽子抵押品,以减轻与单一资产相关的波动风险。当前接受的抵押品列表是:Augur (REP)、Basic Attention Token (BAT)、DigixDAO (DGD)、Ether (ETH)、Golem (GNT)、OmiseGo (OMG) 和 0x (ZRX)。该项目还推出了 Dai 储蓄率(DSR),这是一项附加服务,可以通过持有 Dai 来赚取储蓄。


央行数字货币

虽然加密社区一直在尝试各种私人发起的稳定币解决方案,但中央银行也开始考虑将自己的货币代币化,这些货币已经带有内置的稳定机制。这种中央银行代币,被称为央行数字货币(CBDC),充当一个国家法定货币的代币化表示。其稳定机制由中央银行等成熟参与者与国家政府的财政和货币政策合作提供。数字货币将与其他形式的货币一起成为基础货币供应的一部分,包括现金和其他现金等价物(M0 和 M1)、短期存款(M2)和长期存款(M3)。CBDC 可用于智能合约的结算,因为它们的代币化等价物可以由底层分布式账本管理。

一些经济学家认为,CBDC 会与商业银行存款竞争并降低管理本地和国际支付系统的成本。目前,管理一个国家现金供应的成本很高,跨境交易也是如此。从长远来看,CBDC 可以消除对经典银行账户的需求,取而代之的是易于下载的移动加密钱包,并可能增加对银行账户不足的人的包容性。然而,商业银行和跨境支付的这种脱媒也可能会破坏信用体系和外汇市场,至少在短期内如此。CBDC 还会进一步挑战部分准备金银行(fractional reserve banking)的做法^1[1],并消除对存款担保的需求。直接向公众发行央行数字货币也可以为货币政策的执行提供新的渠道。这将允许直接控制货币供应,并可以补充或替代诸如利率或量化宽松等间接工具。^2[2] 一些经济学家甚至认为 CBDC 可以成为实现全额准备金银行体系(full reserve banking system)的一种方法。^3[3]

根据国际清算银行进行的一项研究,许多政府正在考虑对其货币进行代币化,或者已经开始在不同程度上(约 80%)这样做,例如英格兰银行、瑞典中央银行、乌拉圭中央银行 、马绍尔群岛、中国、伊朗、瑞士和欧洲中央银行。因此,很可能在未来三到五年内,许多央行发行的货币将具有代币化等价物。“合成 CBDC”(Synthetic CBDC,sCBDC)是另一种概念,私人机构发行完全由中央银行储备支持的代币。问题是 CBDC 和 sCBDC 是否可能会使私人稳定币过时,或者它们是否会成为我们面前这个新的代币化经济中的许多其他代币中的一部分。


算法稳定币

使用传统金融服务与资产挂钩的稳定代币乍一看似乎简单而明显,但也可能被认为与底层去中心化技术的精神有些背道而驰。这有点类似于雅虎和 1990 年代初期的许多其他搜索引擎试图通过对网站进行编目来提供 Internet 内容,就像你在图书馆中对书籍或杂志进行编目一样。虽然这些搜索引擎在互联网早期很流行且很直观,但它们根本无法规模化,也没有反映底层技术的潜力。最终,由谷歌和其他公司提供的算法搜索取代了手动编目内容。同样,资产支持的稳定代币起初可能看起来很诱人,但一些有趣的算法解决方案正在兴起,它们可能更符合智能合约的性质。

“Share 币(Seigniorage Shares) ^4[4] ”是一种算法稳定币,由 Robert Sams 于 2014 年首次提出。在他的白皮书中,他概述了如何使用智能合约来履行中央银行的角色,将货币政策机制形式化,从而使代币以稳定的价格交易。还可以设计弹性供应机制从而刺激代币供应的扩张或收缩,类似于中央银行控制法定货币供应的方式。针对稳定币需求的上升或下降,算法会自动调整以保持价格稳定。如果价格太高,该机制将增加供应。如果价格太低,则需要以一种或多种方式“冻结”代币。不过,如何以抗攻击和弹性的方式增加和减少代币供应的问题尚未得到最终解决。根据项目的不同,扩展和收缩使用不同的算法方法。算法稳定代币的示例有:Ampleforth(以前称为 Fragments)、Carbon、Kowala、BitBay Official、SteemDollar、Corion、Topl、Stable、StableUnit 和 TerraMoney。

例如,如果与欧元 1:1 挂钩的稳定币交易价格高于 1 欧元,则表明供应高于需求,需要增加代币供应以将价格稳定回 1 欧元。智能合约被编程为铸造新的代币(Share 币)并在公开市场上出售,从而增加供应,直到价格恢复到稳定水平。如果价值低于 1 欧元的价格交易,则必须收缩代币供应。智能合约不能销毁属于某人的流通代币,但它可以设计为在公开市场上购买代币,以减少流通供应并提高价格。虽然可以通过发行新代币轻松扩展代币供应,但合约代币供应需要更复杂的机制。为什么代币持有者要同意出售代币,如何才能有意义地激励他们这样做?如果智能合约没有足够的新铸造代币,它可以发行债券以换取与需要销毁的代币成比例的稳定币。这些债券以折扣价出售,可以在未来的某个日期支付,债券持有人将是第一个被支付的人。折扣可以激励持有者将其稳定币从流通中移除。

虽然使用智能合约取代中央银行某些职能的想法很有趣,但一些机制依赖于部分未经证实的经济假设和未经检验的货币政策,尤其是围绕合同周期的激励设计。在某些情况下,仍然需要通过集中机制来部分地维持稳定。此外,必须解决去中心化和去信任的价格预言^5[5] 挑战。因此,许多经济学家认为算法稳定币不起作用,因为这种方法假设系统无限增长。每个收缩周期都会引发未来稳定代币总供应量增加的潜力,这可能导致债券价格出现死亡螺旋,增加支付时间,并降低支付每张债券的几率,从而导致递归反馈循环,很可能会破坏大规模供应收缩的目标,除非采取其他措施来防止这种循环。为了解决这个问题,一些项目允许代币持有者暂时冻结代币;其他项目选择发行在一定时间后到期的债券。


挑战和展望

虽然许多稳定币项目试图实现代币稳定性,但尚未建立明确的最佳实践(除了潜在的 CBDC)。稳定币的出现是一个相对较新的现象,白皮书中列出的许多提议甚至尚未实施或处于高度实验阶段,尤其是加密抵押和算法方法。只有少数几个项目处于活动状态,其中大部分都受到价格波动的影响。对于那些仍处于白皮书阶段的项目,很难判断它们是否以及何时会成功或全面运作。目前对稳定代币的采用表明,Tether 和类似的法定抵押或商品抵押代币在市值方面处于领先地位。DAI (MakerDAO) 和其他加密抵押项目似乎是最有希望的替代方案。然而,它们仍然存在许多缺点,甚至在更大的范围内缺点会更多,例如在黑天鹅事件的情况下面临其机制的鲁棒性。

所有稳定币,即使是更去中心化的代币,都以某种方式以 1:1 的比例与另一种基础资产挂钩。根据市场动态,挂钩比率可能会波动。一旦经济围绕稳定币发展,产生一定的网络效应,挂钩可能会开始变得不那么重要。如果企业愿意接受其他企业也接受的稳定币,则可能会出现这种情况。随着代币成为一种被广泛接受的交换媒介,保持完美的挂钩就变得不那么重要了。

此外,任何稳定的代币实现都需要解决预言机问题。如果代币与资产的价值挂钩,则系统需要一种去中心化的方式来接收有关稳定币与其所挂钩资产之间的汇率数据。然而,现有的解决方案都不是完全分布式或完全可靠的。

稳定币也会面临传统货币面临的“不可能三角”问题:(i)自主的货币政策、(ii)汇率稳定和(iii)资本流动性之间的权衡。由于在加密代币的背景下资本流动性是给定的,并且需要实现汇率稳定,因此必须放弃自主货币政策(参见 Tether)。经济学家认为,与传统货币相比,具有更自主的代币供应规则的代币系统永远不会有稳定的汇率。然而,如果人们不将加密代币视为传统货币的竞争对手,而是将其视为一种新的替代资产,那么人们可能会考虑这一结论。没有人会提出股票等传统资产必须价值稳定的想法,这种稳定性的缺乏也没有阻碍它们被广泛采用。

最后但同样重要的是,稳定币可能不是解决代币价格波动的唯一方法。保险或金融衍生品可以提供替代方案或至少是补充方法来减轻价格波动。对冲是一种投资策略,可用于降低金融风险,平衡市场头寸以防止价格波动。DeFi 应用程序的组合可用于创建此类 P2P 衍生品和对冲解决方案(了解更多:第 3 部分 - 去中心化借贷)。

成功的稳定币解决方案可以解决使用代币作为记账单位的瓶颈,因此可以作为日常交易的媒介,它是去中心化应用程序和流动代币经济的主要催化剂。然而,稳定性只是使代币成为日常支付交换媒介的众多挑战之一。没有隐私,任何代币都不会是可替代的,没有可扩展性和更好的钱包可用性,企业和消费者都不会采用这种新技术。


本节概要

价值稳定性是货币作为记账单位的最重要功能之一。稳定币的目的是针对另一种资产的价格提供稳定的价值。

比特币的协议引入了一种突破性的共识算法,但该协议只定义了一个基本的货币政策,只是简单地规范和限制随着时间推移铸造的代币数量。该协议不提供价格稳定性。最先进的协议代币对于日常支付是不切实际的。如果没有稳定的交换媒介,智能合约的任何一方都不能依赖以某种代币计价的价格。这种价格稳定性的缺乏导致了过去几年稳定币的出现。

正如安全共识算法需要数十年的研究和开发一样,开发代币的货币政策方面也需要同等程度的学术严谨性。人们可以从宏观经济学和数十年政府和中央银行为实现货币稳定而制定的货币政策的经验中学到很多东西,无论是该做的还是不该做的。

稳定币的类型包括:(i)资产支持的稳定币;(ii) 抵押稳定币;(iii) 央行数字货币,以及 (iv) 算法稳定币。

稳定币是繁荣的代币经济不可或缺的基石;否则,智能合约和去中心化应用程序将成为边缘现象,因为它们对智能合约的双方、买方和卖方都构成高风险。

如果代币价值会在短时间内急剧下降,或者没有其他方法可以减轻这种风险,企业就不太可能大规模接受代币。

稳定币可能不是解决代币价格波动的唯一方法。保险或金融衍生品可以提供替代方案或至少是补充方法来减轻价格波动。对冲是一种可以用于降低金融风险的投资策略,通过平衡市场头寸来防止价格波动。DeFi 应用程序组合可用于创建此类 P2P 衍生品和对冲解决方案。


章节引用和延伸阅读


脚注

[1] ^1: 只有一小部分银行存款由可提取的实际现金支持的银行系统称为部分准备金银行。虽然银行被要求保留一定数量的存款人给他们的现金,但他们不需要保留全部金额。他们只需要保留10%的押金作为“准备金”。该系统释放了用于借贷的资本,并被用作扩张性经济政策工具。

[2] ^2: 量化宽松是一种货币政策干预机制,中央银行从市场上购买证券,以向银行提供更多流动性,鼓励投资,并利用新增的银行准备金增加货币供应量。这是一种相当非常规的方法,当利率已经接近零时使用。

[3] ^3: 全额准备金银行(Full reserve bank)是一种银行系统,银行必须将每个存款人的全部资金以现金形式存储起来,以便存款人可以随时提取,资金不会借给其他人。

[4] ^4: 铸币税(Seigniorage)是通货膨胀税的一种形式,将资源返还给货币发行者,并且可以成为政府的收入来源。它源于生产和分配货币的成本及其价值的差异。

[5] ^5: 预言机(Oracle)是输入智能合约的数据。可以在第2部分-智能合约中阅读更多内容。


3.3 隐私币

早期的区块链网络提供了高度的透明度,这使得任何人都可以看到代币的历史。这损害了代币持有者的隐私,也降低了代币的可替代性。因此,其他替代性的代币系统已经开始着手创建更多的隐私保护协议。

免责声明:下面提到的大多数隐私币示例都会频繁更改协议。因此,文中提到的某些细节在阅读本章时可能已经过时了。然而,本节内容试图描绘设计隐私币的蓝图,并独立于未来协议的变化。

支付代币仅在满足可替代性标准时才可用作交换媒介。可替代性是指代币的各个单位是相等的,并且可以相互替代。可替代性级别与代币提供的隐私/匿名级别相关。这需要“非个性化”(用可识别的个人混淆可追溯性)和与交易流相关的其他数据之间不透明。

类似的货币形式,如硬币或纸币,不提供有关交易历史的任何信息,因为没有经济上可行的方法来跟踪先前所有者的列表。因此,现金可以被认为是最匿名和最可替代的货币形式。过去,一些国家已经为货币可替代性的必要性提供了法律先例。例如,苏格兰早在 1749 年就确定了国家发行的纸币和硬币形式的货币代币的可替代性,称单个硬币或纸币的历史被认为是无关紧要的。然而,这些先例受到了我们全球金融系统日益数字化的挑战。虽然以现金形式发行货币的国家其货币具有高度的隐私性,因此也具有可替代性,但现金在现代经济体中用于支付的频率较低,在某些情况下占经济金融活动的比例不到 10%。^1[1]

信用卡支付、互联网之前的电子银行服务和基于 Web2 的金融技术服务的兴起增加了追踪资金流向的可能性。尽管我们的个人数据分散在世界各地的银行和其他机构中,但这些机构中的每一家都对我们的数字金融足迹有部分了解。电子记录通过简单的算法降低了监控我们如何使用我们的钱的成本。此外,不断加强的反洗钱 (anti-money laundering,AML) 监管和税务机关的努力迫使全球金融机构监控、有时甚至披露有关其客户金融活动的信息。美国的反洗钱法规可以追溯到 1970 年的《银行保密法》。全球各国政府对国际贩毒和洗钱问题的担忧日益增加,导致七国集团峰会国家在 1989 年成立了国际金融行动特别工作组 (Financial Action Task Force,FATF) ,建立了更加全球化的监管基础。2001 年 9 月 11 日之后,FATF 扩大了其对 ALM 的监管以打击恐怖融资。因此,许多国家开始实施“了解你的客户 (Know Your Customer,KYC) ”法规,要求金融机构和其他受监管的行业建立其客户的身份,保存交易记录,并通知当局其客户的潜在可疑活动,以防出现政府定义的“门槛交易”。由于实施监管,这种做法正在逐渐侵蚀货币的可替代性和质量。


区块链代币的隐私

比特币网络和类似的公共和无许可网络使用非对称加密技术以区块链地址的形式创建在线身份。这样,用户可以在没有 KYC 要求的情况下创建多个地址,同时通过公共网络可信地发送和接收代币(了解更多:第 1 部分 - 代币安全)。这些地址由一个字母、数字、字符串组成,不提供任何用户身份指示,类似于传统的瑞士银行账户,但它仅提供假名。不过,如果通过社交媒体或代币交换活动公开披露一个人的区块链地址,用户就会容易受到使用数据分析进行去匿名化行为的影响。只有钱包所有者的真实身份不与某个网络地址相关联,才能保证节点的隐私。

区块链网络的可公开验证性使得交易可追溯。所有交易都以明文(未加密)的形式注册到账本中。使用区块浏览器的任何人都可以看到交易数据,因此可以将其链接到同一代币持有者进行的其他交易。此类交易数据可能会泄露敏感信息:发送者的地址、接收者的地址、这两个地址之间的链接以及发送的代币数量。更复杂的智能合约交易涉及更多数据,具体取决于应用案例。此外,在广播交易的过程中,节点也会透露他们的 IP 地址。来自代币交易的元数据可用于跟踪用户的 IP 地址,有时甚至在使用 Tor 或 I2P 等匿名服务时也是如此。凭借今天的数据分析可能性,这种链接并不需要太多努力,尤其是政府当局来做时。例如:“麻省理工学院和比利时鲁汶天主教大学的研究人员在 15 个月内分析了一个欧洲小国 150 万手机用户的数据,发现只要有四个参考点,使用模糊的空间和时间都足以唯一识别其中 95% 的用户。换句话说,要从超过一百万人的“匿名”数据集中提取一个人的完整位置信息,你只需将他或她放在距离手机发射器几百码的范围内,一年四次,每次在一个小时内的一些时点。一些 Twitter 帖子可能会提供你需要的所有信息,如果它们包含有关此人下落的具体信息。”^2[2]

如今,大多数用户使用越来越受 KYC 监管的在线代币交易所购买代币以换取法定货币。即使不是,发送到代币交易所的法定货币通常也需要与银行系统进行交互,并且这些银行需要遵守 KYC 要求。因此,任何有权访问交易所数据库的人都可以将这些假名地址与真实姓名联系起来。越来越多的证据表明,此类数据在交易所之间以及与执法机构或连锁分析公司共享。因此,简单的“链分析”和与区块链网络外用户数字足迹的关联可能允许个性化身份和用户分析。个别研究人员、国家当局和私有区块链取证服务(如“Chainalysis”和“Elliptic”)可以进行链分析以检测一般交易模式,包括潜在的洗钱活动、欺诈和其他可能的合规违规行为。根据代币的出处,个别代币可能由于其受污染的交易历史而不会被商家接受。这降低了代币的可替代性。

最近的区块链网络已经着手提高代币交易的隐私级别。这种“隐私币”使用各种混淆技术来降低代币历史的透明度。隐私币的目标是设计一种只披露所需的最少信息并混淆所有其他信息的协议。根据区块链协议,交易的各种元素可以在不同程度上匿名:(i)钱包/地址匿名,(ii)交易数据(如支付金额)的机密性,(iii)关于整个网络状态的隐私。


隐私币的历史

在过去十年中,越来越多的项目一直在尝试各种方法,从交易聚合到替代加密算法。本节将提供一般概述。对全系列加密工具的技术深入研究超出了本书的范围,需要单独的一本书。

混合服务(Mixing Services):匿名代币交易的早期方法始于翻洗(tumblers)和混合服务使用的聚合技术。此类服务通常混合不同代币交易的输入和输出,将它们聚合成一个集体交易,从而混淆发送者和接收者之间的连接。“Bitmixer” 是最早试图增加将现实世界身份与区块链地址联系起来的难度的项目之一。然而,该服务并未完全去中心化。“CoinJoin” 利用比特币网络的安全规定,用加密安全取代了对 Bitmixer 等受信任第三方的需求。然而在早些年,CoinJoin 交易只有少数用户,这使得混合服务很容易被链分析。此外,CoinJoin 依赖于链下协调,用户必须找到其他用户与他们一起运行 CoinJoin。“TumbleBit” 使用了改进的方法,稍微好一点,但也有其局限性,因此并未得到广泛采用。如今,除了 Zcash 之外,大多数隐私币和隐私保护区块链客户端都使用此类混合服务的变体作为其混淆技术的一部分。他们大多数都使用了 CoinJoin 的变体。

Dash 最初发布为 “XCoin”,然后更名为“Darkcoin”,最后更名为“Dash”。它是 2014 年上线的比特币代码库的软件分支。它是一个具有不同类型节点、“挖掘者”(矿工)和“主节点”的工作量证明网络。新区块由矿工创建,主节点执行治理和隐私功能:“PrivateSend”(隐私发送)和“InstantSend”(即时交易)。“PrivateSend” 使用 CoinJoin 的代币混合方法的变体。然而,Dash 通过使用网络代币激励主节点来执行 CoinJoin 交易,解决了 CoinJoin 对链下协调的需求。“InstantSend” 允许近乎即时的交易,其中输入被锁定到特定交易并通过主节点网络的共识进行验证。区块奖励在矿工和主节点之间分配:矿工(45%)、主节点(45%)、以及治理和创建预算系统的所谓“超级区块”(10%)。

门罗币(Monero) 最初是基于匿名开发者以 Nicolas van Saberhagen 为笔名提出的“字节币(Bytecoin)”协议。由于协议问题,该网络被几个开发人员(其中一些保持匿名)分叉为“Bitmonero”,并且由于开发人员团队内部对网络未来的分歧,又于 2014 年分叉为 Monero。门罗币不仅是最古老的,也是最广泛的隐私币网络。多年来,协议和数据结构已多次修改,包括迁移到提供更高效率和灵活性的不同数据库结构中。与将代币发送到公共地址的比特币网络不同,门罗币网络中的代币被发送到一个新创建的匿名地址,用于一次性使用(隐形地址)。需要一个“私人花费的密钥(private spent key)”来创建隐形地址并授权代币交易。只有交易的接收者才能用他们的“秘密查看密钥(secret view key)”“发现”这个新创建的地址。发现过程由接收者的 Monero 钱包执行,扫描网络以查找新的隐形地址。门罗币目前使用“环机密交易”(Ring CT),这是一种环签名的变体,取代了原始环签名协议,它修改了最小环签名大小,以便所有交易都是“授权私有的”。门罗币使用 CoinJoin 的一种变体,其中节点不需要在链下进行协调。矿工可以在一个区块中异步批处理(从而混合)交易。交易金额通过使用同态 (Pedersen) 承诺(一种特定类型的同态“承诺方案”^3[3] 结合了“盲注(blinding)”)来混淆。在某个时候,门罗币团队还计划通过“Kovri”项目在协议中实施隐私保护数据包路由,这将允许用户隐藏他们的 IP 地址和位置。

Zcash 于 2016 年推出。它源自“Zerocoin”和“Zerocash”协议,使用被称为“zk-SNARKs”(Zero-Knowledge Succinct Non-Interactive Argument of Knowledge)的零知识证明变体,于 2015 年开发,并首次在 Zcash 协议中实现。零知识证明是一种加密算法,它允许网络节点证明拥有某些数据,而不会泄露数据本身。它们可用于混淆账本上存储的交易数据(发送方地址、接收方地址、转账金额),允许节点在不知道数据的情况下检查加密交易数据的有效性。在这样的设置中,“证明者”可以向“验证者”证明一个陈述是真实的,而不会透露任何超出陈述有效性的信息。Zcash 网络提供“可选隐私”,这意味着用户可以选择使用“透明地址”或“屏蔽地址”。“透明地址”类似于比特币网络中的地址。而“屏蔽地址”会匿名化交易数据。因此,代币交易可以(i)透明对透明(类似于比特币);(ii) 透明对屏蔽(屏蔽交易,破坏交易可链接性),(iii)屏蔽对透明(取消屏蔽交易,将先前屏蔽的 ZEC 公开而返回的 ZEC 不会链接到先前的透明地址),(iv) 屏蔽对屏蔽(地址和交易价值是匿名的私人交易);(v) 混合(部分屏蔽发送地址和/或接收地址)。然而,发送屏蔽交易的计算成本很高,这就是为什么许多 Zcash 交易是明文发送的。Zcash 团队致力于将协议升级,以提高未改变指标的屏蔽交易的性能和功能。在撰写本书时,大多数交易仍以明文形式发送。[^4]

Mimblewimble 是一项区块链协议提案,旨在提高隐私和网络可扩展性。它是在 2016 年由化名用户“Tom Elvis Jedusor”在一篇论文中介绍的。Mimblewimble 使用“机密交易”和“Pedersen 承诺”来混淆可公开验证的交易,而不会泄露交易数据。节点只需要验证特定输入的真实性,而不是整个账本,无需在账本中存储过去的交易数据。账本的历史包含区块头、系统状态和所谓的“虚拟输出”的输出签名。结合其他一些方法,结果是一个更紧凑的账本,这意味着节点需要更少的带宽和存储来同步账本。网络节点不需要完整的交易历史来检查状态是否有效。与门罗币类似,该协议通过隐藏所有交易金额和余额以及隐藏发送方和接收方地址来提出交易聚合,但发送方和接收方必须在进行交易之前协调脱链。门罗币协议使用“虚假交易”来膨胀账本,而 Mimblewimble 则合并旧交易。Mimblewimble 提案激发了几个新项目:其中包括 2017 年的“Grin”和 2018 年的“Beam”项目。

Grin 是第一个实现 Mimblewimble 协议的项目。它是由化名“Ignotus Peverell”的用户在“Github”上发起的。一位“Blockstream”研究人员发布了该协议的修改版本,在比特币开发者社区中获得了很大的关注。Grin 在 2019 年主网启动之前发布了各种测试网。Grin 使用 Cuckoo Cycle 工作量证明,这是一种旨在抗 ASIC 的共识机制,但事实证明并不抗 ASIC。

Beam 是 Mimblewimble 的另一种实现,但使用 Equihash 作为共识算法。Beam 于 2018 年在公共测试网上启动,并于 2019 年在主网上启动。除了机密支付之外,Beam 网络还允许创建保护隐私的资产代币和债务工具,支持原子交换、时间锁定转移和托管支付等复杂交易。同时,该网络还允许链上可审计性。根据现有法规,这可以让授权的审计师查看完整的交易清单和任何相关文件。

其他保护隐私的代币项目有:“Aced”、“Apollo”、“Arqma”、“Arpa Chain”、“Beldex”、“Bulwark”、“Bytecoin”、“Bzedge”、“Crypticcoin”、“CloakCoin”、“ CUTcoin、“Cova”、“DAPS Coin”、 “Deeponion”、 “Digitalnote”、 “Dusk”、 “Horizen”、 “Hush”、 “Innovacoin”、 “Komodo”、 “Loki”、 “Lobstex”、 “Navcoin”、“Nix”、“Noir”、“Nonerov”、“Origo”、“Particl”、“pEOS”、“Pivx”、“Piratechain”、“Phore”、“Ryo”、“Safex cash”、“Safecoin”、 “Solariscoin”、 “Spectrecoin”、“Stealthcoin”、“Sumokoin”、“Tarush”、“Tixl”、“Veil”、“Verge”、“zClassic”、“ZCoin”、“Zumcoin”和“Xuez”。根据他们的进化阶段和他们使用的方法的组合,隐私币网络具有不同的优势和劣势。没有明确的案例表明一种协议优于另一种协议。鉴于隐私币涉及复杂的社会经济影响,协议设计问题不仅涉及技术问题,还涉及伦理和法律问题,本章稍后将讨论这些问题。可以在“cryptoslate.com”上找到公开交易的隐私币的完整列表,包括市值和其他数据。[^5]


完全的 Web3 隐私

上面分析的项目,大部分是经典支付网络的协议代币。如今,许多其他分布式账本都提供由虚拟机处理的智能合约,这需要额外的流程和 Web3 构建块,也需要内置的隐私保护功能,从而提供端到端的隐私。他们使用与上述类似的加密工具和混合机制。

在撰写本书时,每个人都可以使用“DappRadar”等应用程序监控以太坊网络上的智能合约交易,这也是以太坊生态系统开始开发隐私保护解决方案的原因。“Zether”是一个研究以太坊智能合约的资源友好型私人支付机制的项目,包括建立在以太坊之上的应用程序,例如支付渠道。“Keen Network”也在为以太坊网络开发隐私层。他们的方法是为私有数据创建链下容器,以避免账本上的数据跟踪。“Starkware”正在实施 zk-STARKs,这是一种专注于将计算和存储移至链下的协议,同时还提供一定程度的隐私。EY 正在开发“夜幕降临(Nightfall)”项目,旨在“集成一组智能合约和微服务以及 ZoKrates zk-snark 工具包,以使标准 ERC-20 和 ERC-721 代币能够在以太坊区块链上进行交易完全的隐私。”以太坊网络计划在未来的升级中将 Zk-Snarks 纳入协议级别。“Parity”还在开发私人交易功能,允许在以太坊区块链上存储、修改和查看加密数据。其他智能合约网络,如“Enigma”、“Origo”和“Covalent”以及 Oasis Labs(Ekiden 协议)也开始在其协议中本地开发隐私保护功能。

支付渠道和侧链允许用户在链下进行交易,并且只将状态变化的摘要存储在主网上,这意味着任何在链下结算的交易都不会出现在主网上。然而,链下数据的隐私取决于各自协议提供的隐私特性。例如,“BOLT”是一种使用盲签名和零知识证明的私人支付渠道解决方案。它建立在 Zcash 网络之上,但未来应该能够与比特币和以太坊网络互操作。“Orchid”是 Tor 网络的替代方案,目的是让追踪用户的互联网活动变得更加困难。这样的网络需要中继节点和桥接节点来隐藏计算机的位置,以防止网络监视或流量分析。在 Tor 中,只有大约 6000 个中继节点和不到 2000 个桥接节点。^6[6] 想要禁止 Tor 网络的政府可以将所有中继和桥接节点列入黑名单,阻止其公民访问 Tor 网络。这就是为什么 Orchid 正在开发代币化的激励措施,以吸引更多的用户和机构成为网络中的“中继者”,在不阻塞大部分互联网的情况下增加阻塞网络的难度。Mysterium 网络正在构建虚拟专用网络的去中心化版本。“NuCypher”正在开发一种分布式密钥管理解决方案(分布式 HTTPS),以防止冒名顶替者(所谓的“中间人”攻击)对访问的网站进行身份验证。它使用“代理重新加密(proxy re-encryption)”^7[7] 来保护交换数据的完整性和隐私性。


隐私的法律和政治层面

牛津词典将隐私定义为“不受他人观察或干扰的状态”或“不受公众关注的状态”。在民主治理国家的背景下,个人隐私在各种情况下和在不同程度上受到明确规定,有时甚至在宪法层面。例如,《通信保密法》是德国、奥地利或法国等国 17 和 18 世纪的一项基本宪法权利。它保证过境信件不会被政府或私人机构打开的权利。这一权利已被后来的通信技术如电话和互联网所采用。虽然美国并未在宪法层面明确授予通信保密权,但此类权利已通过基于美利坚合众国宪法第四修正案的判例法进行论证。第四修正案还规定了与家庭和私人财产隐私相关的隐私权。人们或许可以将通信的保密性以及私人财产和房屋的神圣性重新解释为“加密的权利”。但是,国家司法管辖区在“使用加密的权利”上有所不同。在一些国家,例如法国,密码加密的权利已被纳入国家法律。^8[8] 联合国教科文组织还发布了有关加密人权的建议文件。德国、美国和英国等其他民主国家都没有这样的法律。

虽然互联网时代促进了企业家精神、革新了沟通方式、赋予了公民新闻权力并启用了维基解密等平台,但它也引发了关于如何应对互联网应用程序正在产生的日益增长的数字足迹的讨论。在一般互联网应用尤其是电子商务的背景下,监管机构已开始通过越来越多的隐私保护法规。2016 年通过的欧盟通用数据保护条例 (GDPR) 启发了其他欧盟以外的国家采用类似的规定。根据该法规,隐私是关于“授权用户自行决定谁可以以及出于什么目的处理他们的数据”。但是,该法规深深植根于以客户端-服务器为中心的 Web2 中,其中我们的大部分私人数据由作为我们数据保管人的受信任机构管理。

在 Web3 的背景下,捷克共和国和芬兰制定了规定,要求公民将他们的私钥交给他们的钱包,以防执法当局要求他们这样做。其他国家,如韩国和日本,已经完全禁止隐私币。2018 年,德国联邦财政部对在犯罪活动和暗网交易中越来越多地使用门罗币等隐私代币表示担忧。最近于 2019 年通过的 FATF 法规要求所有所谓的“虚拟资产服务提供商”披露交易方的身份,使其受制于 KYC 要求。一些代币交易所已经开始下架隐私币,除了 Zcash 默认不提供隐私。门罗币似乎仍然在许多代币交易所上市,但这将持续多久还有待观察。

即使隐私和加密权得到明确规定,个人隐私和公共利益之间的权衡仍然受到政治观点的影响。这通常是由法官决定的人为自由裁量权的问题,并根据一个国家或民族国家共同体的治理理念而存在很大差异。公共利益和私人利益之间的权衡需要持续进行公开讨论,并受到世界各国政府的不同对待。立法的范围可以从授予所有公民加密的权利,到要求政府当局对个人数据进行解密。欧盟的通用数据保护条例 (GDPR) 和类似的隐私保护条例与全球范围内不断扩大的反洗钱 (AML) 和随后的了解你的客户 (KYC) 条例相矛盾。目前尚不清楚这两种相互矛盾的监管努力是否会在国内或国际上进行协调,以便在公共利益和私人利益之间找到平衡。不少活动家和作家已经讨论了我们不断增长的数字足迹和随后的监视可能性的问题,例如 Evgeny Morozov(他警告大规模监视、政治镇压和假新闻,呼吁对技术使用考虑更多的社会经济视角)^9[9] 、爱德华·斯诺登(Edward Snowden)(他披露了一系列国际监视计划)^10[10],以及最近的 Shoshana Zuboff 等作者(他撰写了有关“监视资本主义”和个人信息商品化的文章)。^11[11]

Web3 中存在类似的透明度和隐私之间的权衡,需要更广泛的讨论。例如,“强制隐私”与“默认公开”的问题是一个棘手的问题。门罗币网络默认对所有交易使用“强制隐私”。因此,监管机构将很难强迫用户故意透露他们的数据。在这样的设置中,用户也可以避免意外泄露他们的数据。另一方面,Zcash 使用“默认公开”机制。用户可以自愿选择是否透明,这在理论上使这项技术在需要一定透明度和可审计性的受监管行业的用例中更加灵活。但是,在这样的设置中,如果用户使用私人交易,也可能受到监管机构的惩罚,导致完全不使用隐私功能。这可能是大多数 Zcash 交易仍然公开进行的原因之一,尽管理论上它们确实提供了“屏蔽交易”。

Web3 的承诺是一个更强大和去中心化(包容性)的互联网。但是我们如何设计这些 Web3 网络的协议还不是一成不变的,需要广泛的社会经济讨论。根据实施或缺乏混淆技术的程度,区块链网络可以成为解放机器(设计更多隐私),或有效的监视和执行机器(设计没有隐私)。例如,在一个 100% 模糊的网络中,不可能追踪商品或服务的来源,国家政府将难以确定和执行纳税,除非有更复杂的“设计隐私”来揭示仅将选定的社会经济数据提供给相关实体,同时尊重数据保护法规。然而,这是一场政治讨论,需要基于各种互联网社区、民族国家和国际机构层面的成员的共识来解决。


本节概要

支付代币仅在满足可替代性标准时才可用作交换媒介。可替代性是指代币的各个单位是相等的,并且可以相互替代。可替代性级别与代币提供的隐私/匿名级别相关。这需要“非个性化”(用可识别的个人混淆可追溯性)和与交易流相关的其他数据的不透明性。

类似的货币形式,如硬币或纸币,不提供有关交易历史的任何信息,因为没有经济上可行的方法来跟踪先前所有者的列表。现金可以被认为是最匿名和最可替代的货币形式。虽然以现金形式发行的国家发行的货币具有高度的隐私性,因此也具有可替代性,但现金在现代经济中不太常用来进行日常支付,并且已被电子货币形式所取代。

电子记录通过简单的算法降低了监控我们如何使用我们的钱的成本。此外,不断加强的反洗钱 (AML) 监管和税务机关的努力迫使全球金融机构监控,有时甚至披露有关其客户金融活动的信息。由于实施监管,这种做法正在逐渐侵蚀货币的可替代性和质量。

比特币网络和类似的公共和无许可网络使用非对称加密技术以区块链地址的形式创建在线身份。这样,用户可以在没有 KYC(了解你的客户) 要求的情况下创建多个地址,同时通过公共网络可信地发送和接收代币。

只有钱包所有者的真实身份不能与某个网络地址相关联,才能保证节点的隐私。区块链网络的可公开验证性质使交易可追溯,因为所有交易都以明文(未加密)的形式注册到账本中,交易数据对使用区块浏览器的任何人都是可见的,因此可以链接到同一代币持有者进行的其他交易。

通过社交媒体或通过代币交换活动公开披露一个人的区块链地址,使用户容易受到使用数据分析的去匿名化行为的影响。来自代币交易的元数据可用于跟踪用户的 IP 地址,有时甚至在使用 Tor 或 I2P 等匿名服务时也是如此。

根据代币的出处,个别代币可能会由于其受污染的交易历史而不被商家接受。这降低了代币的可替代性。

最近的区块链网络已经着手提高代币交易的隐私级别。这种“隐私币”使用各种混淆技术来降低代币历史的透明度。隐私币的目标是设计一种协议,该协议揭示所需的最少信息并混淆所有其他信息。

根据区块链协议,交易的各种元素可以在不同程度上匿名:(i)钱包/地址匿名,(ii)交易数据的机密性,如支付金额,(iii)关于整个网络状态的隐私。用户隐私(完全匿名):发送或接收代币的用户身份被混淆,用户的行为无法与他们的真实身份相关联。

在过去十年中,越来越多的项目一直在尝试各种方法实现来隐私,包括交易聚合以及替代性的加密算法。

根据实施或缺乏混淆技术的程度,区块链网络可以成为解放机器(设计更多隐私),或有效的监视和执行机器(设计没有隐私)。

即使隐私和加密权得到明确规定,个人隐私和公共利益之间的权衡仍受政治观点的影响。这通常是由法官决定的人为自由裁量权的问题,并根据一个国家或民族国家共同体的治理理念而有很大差异。公共利益和私人利益之间的权衡需要持续进行公开讨论,并受到世界各国政府的不同对待。


章节引用和延伸阅读


脚注

[1] ^1: 将现金用于交易目的只是纸币需求的驱动因素之一。现金也仍然被用作“价值存储”。

[2] retrieved March 26, 2020: Hardesty,Larry: “去匿名化”手机数据有多难?(How hard is it to 'de-anonymize' cellphone data?)”MIT news: https://news.mit.edu/2013/how-hard-it-de-anonymize-cellphone-data

[3] ^3: 承诺方案是一种加密方法,它允许用户承诺一段数据的值(以便以后不能更改),同时保持数据的机密性。

[6] ^6: 在此处查找最新指标: https://metrics.torproject.org/networksize.html

[7] ^7: 代理重新加密允许某人将密文从一个公钥转换为另一个公钥,而无需了解任何有关底层消息的信息。

[8] ^8: “2004年6月21日关于对数字经济的信心的第 2004-575号法律第 30(I) 条规定,密码学手段的使用是免费的”。

[9] ^9: 莫罗佐夫一直对互联网让世界变得更加“民主”的能力持怀疑态度,称其为“网络乌托邦主义”。相反,它可以用于信息控制和社会工程。他声称互联网为“大规模监视、政治镇压以及传播民族主义和极端主义宣传”提供了强大的工具。他呼吁对技术采取更多的社会经济视角,并批评“互联网自由主义者”对互联网本质的经常未经反思的主张,并将其描述为伪开放、伪破坏性和伪创新。

[10] ^10: 2013年,爱德华·约瑟夫·斯诺登 (Edward Joseph Snowden)在担任中央情报局(CIA)分包商期间,复制并泄露了国家安全局 (NSA) 的高度机密信息,披露了由不同国家不同机构运行的一系列监视计划。随着时间的推移,他泄露了数千份NSA机密文件,引发了关于国家安全和个人隐私的全球讨论。他现在俄罗斯流亡中。

[11] ^11: Zuboff 描述了个人信息的商品化。她描述了数据积累的趋势,批评许多公司和机构在未经同意机制的情况下收集和利用个人数据。她比较了“工业资本主义”和“监视资本主义”,将“工业资本主义”解释为对自然的剥削,将“监视资本主义”解释为对人性的剥削。


3.4 代币交易、原子交换和去中心化交易所

代币交易所为想要买卖代币的人提供服务。他们充当值得信赖的中介和做市商。虽然它们是这个新代币经济的重要参与者,但它们仍然是以中心化为主的,这使得它们容易受到黑客攻击、管理不善、交易量波动或审查的影响。原子交换和去中心化交易所正在试图降低这些风险。

虽然区块链网络和其他分布式账本允许在没有中介的情况下转移代币,但它们只允许将代币从网络中的一个钱包发送到另一个钱包。代币只能由一种类型的网络管理,并且出于互操作性(interoperability)的原因不能在网络之间本地移动。因此,代币的买卖仍然需要代币交易所的服务。各种在线交易所提供此类服务并充当受信任的中介。它们类似于在线银行,将客户的代币托管并管理其平台用户之间的代币交易。

对于用户而言,将一种代币兑换成另一种代币可能既困难又耗时,具体取决于特定代币的受欢迎程度和法律地位。不太受欢迎或极具争议的代币可能只在具有有限代币配对的小型交易所上市,这意味着用户需要 (i) 注册所有这些交易所和 (ii) 多次交换代币,然后才能出于兴趣购买代币。即使许多代币在同一个交易所上市,代币配对或代币/法币配对通常也是有限的。因此,交易代币通常可能既耗时又昂贵。有时,即使是信誉良好的代币也只在一个交易所上市,这迫使用户在他们原本不会使用的交易所进行交易。因此,如果某个代币过于复杂或风险太大而无法购买,代币的潜在买家可能会决定不买。能够列出许多代币的交易所变得越来越受欢迎,因为它们为代币持有者提供了在多种代币类型之间买卖的一站式商店,而无需在另一个交易所注册。

代币交易所可以决定它们是否包含代币。他们已经成为这个新兴代币化经济中的做市商和新的看门人。例如,2016 年 8 月,当以太坊网络因 TheDAO 的漏洞被利用而执行有争议的硬分叉时,^1[1] 较短的以太坊链(“以太坊经典”)没有了任何市场价值。然而,当在线交易所“Poloniex”决定上架“以太坊经典”代币时,市场动态发生了变化,其他交易所也开始上架该代币。虽然这不是区块链网络第一次出现分叉,但这是少数链代币第一次在交易所上市,为网络赋予了经济价值。


中心化交易所的挑战

今天的大多数交易所都是中心化交易所(CEX),在代币买卖双方之间提供中介服务。它们允许简单地买卖代币,也可以针对法定货币,并提供简单的钱包创建和代币管理,包括保护私钥。与许多早期加密爱好者仍然使用自己的钱包(硬件钱包、软件钱包或纸钱包)管理他们的代币不同,新来者通常更愿意将钱包管理外包给在线交易所,后者充当其代币的保管人。中心化交易所基于经典的客户端-服务器技术运行,不受区块链网络相同安全机制的约束。虽然它们提供重要的服务,但它们很容易受到黑客攻击、管理不善、交易量波动以及审查的影响。黑客攻击和管理不善一直是过去最大的问题,尤其是在市场不太成熟和不受监管的早期。当时最大的比特币交易所 “Gox” 于 2014 年暂停交易并申请破产。由于管理不善,大约 850,000 比特币丢失,很可能被盗。随后还有许多其他案例,例如 “Bitfinex” 或 “Coincheck”。这些事件导致了公众对区块链网络不安全的误解。

中心化交易所通常不会让他们的客户完全控制他们的私钥,因为他们在自己的账簿上进行交易,也就是链下交易。他们通常没有为客户提供专用的用户钱包,这使得私钥毫无用处。客户交出对其代币的完全控制权。如果代币的供需突然发生变化,流动性较低的小型交易所可能会经历价格波动,例如闪崩和价格飙升。这使得较小的交易所更容易受到市场操纵,对用户的吸引力降低。中心化交易所也受政府监管,因此必须满足各国的 KYC(了解你的客户)要求,这意味着客户在交易所注册时必须充分表明自己的身份;这可能会引发隐私和审查问题。

通用区块链互操作性是集中化问题的解决方案,目前 “Cosmos”、 “Polkadot”、 “Wanchain”、 “Chainlink”、 “Arc”、 “Aion” 和 “AVA” 等项目正在解决这一问题。原子交换是另一种解决方案,具有更直接的可行性。


原子交换(Atomic swaps)

原子交换允许 P2P 跨链交易,并且可以在单独的区块链网络之间从钱包到钱包地直接执行,无需像交易所这样的可信中介。他们使用一种称为哈希时间锁定合约(hash time-locked contract,HTLC)的智能合约来保护代币交易,确保代币交易的双方都满足要求。HTLC 类似于通过智能合约处理链下支付结算的状态通道(了解更多:附录 - 可扩展性解决方案)。在进行此类交易时,用户仍然可以完全控制他们的私钥和代币。

假设 Alice 和 Bob 想要在无交易所中介的情况下从不同的区块链网络点对点地交换代币。Bob 想用他的比特币 (BTC) 换取莱特币 (LTC),而 Alice 想用她的莱特币 (LTC) 换取比特币 (BTC)。由于两个网络无法直接通信,Alice 和 Bob 使用哈希时间锁定合约将他们的代币锁定一段预定义的时间。收款人 Bob 和 Alice 都需要在时间到期之前创建加密支付证明。代币通过智能合约中的多重签名锁定。这个状态锁在两个网络上都注册了。只有当它们的密钥匹配时,代币才会被交换。为了存入她的代币,Alice 首先必须创建一个 HTLC。她创建了一个密钥并生成了一个哈希,从中派生出智能合约地址,她现在可以将她的代币发送到该哈希。她还将这个哈希发送给 Bob,Bob 可以使用该哈希复制智能合约的地址并将他的代币存入该智能合约。Alice 可以使用她的密钥解锁 Bob 存放的代币,这会触发 Bob 收到密钥以解锁 Alice 代币的事件。关闭交易时会发送最后一个承诺以添加到区块链中。

原子交换要求 (i) 交换双方都需要下载两个网络的账本;(ii) 管理交换代币的两个网络必须支持哈希时间锁定合约并使用相同的加密哈希函数。此外,为了进行钱包到钱包的交易,(iii) 使用的钱包还必须具有原子交换能力。

虽然原子交换能够实现代币的 P2P 交换,但它们并不能解决“需求巧合”问题。它们只会在人们知道正好在同一个时间有人愿意购买和他们想要出售的代币数量相同的代币时才有用。散户投资者发生这种情况的可能性很低。然而,使用原子交换的去中心化交易所可以解决这两个问题。

图 3.1 原子交换

https://mmbiz.qpic.cn/sz_mmbiz_png/WLtr7JAvniay4B9aevU4DDicenaDcXE9g0MoqEsI1A5QGEib8Gc4y9ib1icRSy5KMpib3efDnRFXJJzIpBUuWr7tQQqg/640?wx_fmt=png&wxfrom=5&wx_lazy=1&wx_co=1


去中心化交易所 (DEX)

去中心化交易所是在分布式账本上运行的去中心化应用程序,允许用户在无需机构清算结算的情况下交易代币。交易直接由账本(链上)结算,并有可能减轻中心化交易所的许多挑战。完全去中心化的交易所将利用原子交换或类似方法,并增加一个发现层,使得两个彼此不认识、可能生活在不同国家、也因此无法找到彼此的随机代币所有者之间进行交易。现有的去中心化交易所提供了不同程度的去中心化,通常在部分中心化的基础设施上运行,并且不提供钱包到钱包的交换。代表案例包括 “Komodo”、“WavesDex”、“OasisDex”、“Radar Relay”、“BarterDex”、“Bisq”、“StellarDex” 和 “EtherDelta”。

大多数自称去中心化的交易所(还没有完全去中心化)都面临着许多挑战。由于链上订单账本很慢且成本高昂,至少在公共区块链网络的可扩展性问题没有解决的情况下一直如此。每次发布或修改订单时,都会在网络交易成本中产生高昂的开销,并使得账本膨胀。目前,去中心化交易所主要让已经定位于代币市场的交易者受益。DEX 不一定适合市场新手,因为它们不能解决用国家法定货币交易代币的问题。加密代币市场的新手可能仍会使用中心化交易所,这使他们能够轻松地购买带有法定货币的代币。目前去中心化交易所的可用性问题进一步导致代币流动性低和交易量低,这使得它们更容易受到市场操纵。然而,一旦这些挑战得到解决,DEX 可以带来一个更具流动性和更不易被操纵的市场,其中需求和供应可以不受任意中间人影响。

要使去中心化交易所达到主流应用,目前仍然缺乏必要的网络效应。这些网络效应取决于何时以及如何解决总账本的互操作性,包括弹性跨链原子交换、互操作性标准或诸如 “Pantos” 代币的搭载解决方案。此外,包括法定货币在内的流动资产需要被代币化以催化必要的网络效应。如果日常交易主要使用加密代币和分布式账本结算,去中心化交易所可能就会实现。我们可能需要一个相互连接的交易所网,以拥有足够的市场深度,从而在全球范围内广泛使用 P2P 代币交易所。


本节概要

代币只能由一种类型的网络管理,并且出于互操作性原因不能在网络之间本地移动。因此,代币的买卖需要代币交易所的服务。它们类似于在线银行,将客户的代币托管并管理其平台用户之间的代币交易。

今天的大多数交易所都是中心化交易所 (CEX),在代币买卖双方之间提供中介服务。它们允许简单地买卖代币,也可以针对法定货币,并提供简单的钱包创建和代币管理,包括保护私钥服务。

代币交易所可以决定它们是否包含某个代币。他们充当受信任的中介,做市商已成为这个新兴的代币化经济中的新看门人。虽然它们是这个新代币经济的重要参与者,但它们仍然主要是中心化的,这使得它们容易受到黑客攻击、管理不善、交易量波动或审查的影响。原子交换和去中心化交易所试图减轻这些风险。

原子交换允许 P2P 跨链交易,并且可以在不同的区块链之间、钱包到钱包直接执行,无需像交易所这样的可信中介。他们使用一种称为哈希时间锁定合约(HTLC)的智能合约来保护交易,确保交易双方都满足要求。

原子交换不能解决“需求巧合”问题。它们只适用于知道另一个愿意同时购买确切数量代币的情况。

去中心化交易所 (DEX) 是在分布式账本上运行的去中心化应用程序,允许用户在无需机构清算结算的情况下交易代币。交易直接由账本(链上)结算。他们将原子交换与匹配算法相结合,以缓解需求巧合问题。

一个完全去中心化的交易所将利用原子交换或类似方法,并增加一个发现层,使两个彼此不认识、可能生活在不同国家、也因此不知道如何找到彼此的随机代币所有者之间进行交易。


章节引用和延伸阅读


脚注

[1] ^1: 旨在代表少数人权利的智能合约功能中的一个漏洞被人利用,并用于从TheDAO余额中提取了360万以太币(当时约为1.5亿美元)。


3.5 代币借贷:去中心化信贷系统

去中心化借贷服务使用智能合约为 P2P 信贷和借款系统创建双边市场。任何非银行资产,如商品、证券、房地产、艺术品或中小企业股票,在未来都可能被代币化和抵押,这可能导致金融市场和实体经济的融合。

与传统金融服务相比,基于智能合约的信贷和借贷服务执行成本更低,因为合规验证可以即时执行。在完全去中心化的设置中,P2P 金融服务只需要一个加密钱包,而不需要复杂的识别系统。它们允许更多的控制、安全和包容。安全性和控制是指你可以选择非托管服务来控制你的私钥。^1[1] 包容性是指这些服务目前是我们当前金融系统的补充,可以为以前被排除在金融服务之外的个人提供参与渠道。

完全去中心化的借贷服务实现了一个双向市场,使用智能合约进行 P2P 信贷和 P2P 代币借贷。任何非银行资产,如商品、证券、房地产、艺术品、中小企业股票等,在未来都可以用代币来代表。商品、本国货币和证券已经被代币化并可以在今天的市场上交易,而代币化的房地产、艺术品和中小企业股票仍处于概念化的早期阶段。任何代表资产的可转让代币都可以用作开放去中心化借贷解决方案的抵押品,这可能会改变我们全球经济体系的动态。这种代币化的非银行资产与借贷计划的整合将允许即时交易,这超越了我们今天拥有的现存系统的可能性。


P2P 贷款

如今,大多数投资者购买代币仅用于长期投资。代币通常在硬件钱包、软件钱包或纸质钱包中处于休眠状态,因为代币持有者希望它们的价值会随着时间的推移而增长,并且不会将它们用于日常支付。P2P 借贷协议允许代币持有者通过使用赚取定期利率的智能合约将他们的“休眠资本”转换为“营运资本”。P2P 借贷可以很容易地将智能合约作为中介。现在可以将来自世界各地的正在休眠以及以前不可银行化的资产代币化,以创建一个流动的 P2P 借贷市场。任何人都可以通过借款人支付的利息在其持有的代币上获得相对无风险的被动收入。另一方面,较低的运营成本也可以使更多的人和机构能够负担得起贷款。


P2P 借款

P2P 借款可以让你以拥有的代币抵押品借入资金,支付的利率可能低于当前金融系统中的利率。以前的非银行资产,如商品、证券、艺术品或房地产,可以被代币化并用于借入 (i) 法定货币或其他 (ii) 可转让的加密代币。借款人可以将他们拥有的代币锁定为智能合约中的抵押品。该抵押品可作为贷款人将得到偿还的保证。由于大多数代币价格波动较大,去中心化借贷应用程序只能让你借入抵押品价值的一定比例。如果抵押品的市场价格开始下跌,智能合约将按预定的现货价格或市场拍卖出售抵押品代币,以减轻贷方的交易对手风险。抵押借贷是目前唯一的选择,因为去中心化系统没有 KYC 流程来根据身份和声誉确保资金安全。然而,随着更复杂的识别和声誉解决方案的发展,这种情况可能会发生变化。在撰写本书时,P2P 借贷的主要用例都是为了保证金交易(一种将借入资金进行投资的做法,人们预计从投资中获得的利润高于必须支付的利息,借来的资金是用来做杠杆的,也就是说盈亏都会很大)。


闪贷

闪贷是一种特定类型的 P2P 贷款,在一次网络交易中有效,必须在交易结束时偿还。贷方可以零风险提供贷款,借款人可以在没有抵押品的情况下获得任意数量的代币,前提是借款人可以归还在同一交易中借入的所有代币。由于借款人必须在同一笔交易中偿还借入的代币,贷款人因而通常承担的违约和非流动性风险几乎为零,否则智能合约将不会执行交易。一系列智能合约操作可以被编程为要么全部发生,要么什么都不发生。由于区块链网络的原子性质^2[2],如果不满足还款条件,基于智能合约的交易可以在执行期间撤回。该概念于 2018 年由“大理石协议(Marble Protocol)”首次引入。在以下情况下,闪贷交易将失败:(i) 交易费用不足,(ii) 交易冲突,或 (iii) 无法满足交易中的其他条件。贷款来自公共智能合约管理的流动资金池,这意味着任何人都可以在任何时间点借入池中可用的全部代币。与闪贷相关的 DeFi 服务是去中心化交易所、去中心化保证金交易或信贷/借款服务。


P2P 贷款协议

MakerDAO 是经验更丰富的项目之一,于 2017 年推出,它旨在创建一个稳定的代币系统。稳定币 DAI 具有内置的去中心化借贷功能。DAI 是针对抵押代币 (ETH) 发行的。借款人通过使用基于智能合约的抵押债务头寸 (CDP) 将其 ETH 代币锁定为抵押品,从而获得新创建的 DAI 代币。目前的抵押率是 150%。利率波动较大,每月约为 2.5% 至 19.5%。支持一系列代币作为抵押品(了解更多:第 3 部分 - 稳定币)。

Uniswap:Uniswap 是一种去中心化的代币交易所,无需订单簿即可运行。他们没有使用订单簿,而是使用“流动性池”来促进代币的交换。每个代币都有一个全球借贷池,代表该代币借贷头寸的市场。在这样的设置中,任何代币持有者都可以将他们的代币贡献给流动资金池,并从他们持有的代币中赚取利息。Uniswap 协议的 2020 年升级版本允许直接进行代币兑换,而不是依赖以 ETH 作为固定基础代币的资产对。协议升级还引入了“闪兑(flash swaps)”,这是一种闪贷功能,允许用户提取代币进行即时链上交易,并在交易结束时归还。此次升级还旨在更有效地抵御潜在攻击和操纵,例如本章稍后将介绍的 2020 年 2 月的“闪电贷攻击”。

Compound 于 2018 年作为具有流动性池的去中心化借贷协议推出。贷方可以将其代币存入借贷池以赚取利息。贷款是代币化的。每个借出的代币利率是根据每个池中代币的供求情况在算法上定义的,因此是可变的。一个人可以通过存入一种类型的代币来获得另一种类型的代币(例如用 cDAI 来借 DAI)。贷款没有固定的期限,这意味着贷方可以随时提取资金。贷款也有无限期的类型。目前的抵押率是 150%。支持作为抵押品的代币有:ETH、DAI、BAT、REP、USDC、WBTC 和 ZRX。

Dharma 于 2019 年推出,最初并未完全去中心化,以固定利率和最长 90 天的固定期限提供借贷。借款人用所借资金价值的 150% 抵押他们的智能合约账户,利率由 Dharma 的管理层决定,而不是由市场算法决定。他们后来转向并现在使用 Compound 的流动性池,该流动性池根据这些池中的供求情况通过算法确定利率。目前支持作为抵押品的代币有:DAI。

dYdX 是一个去中心化的借贷平台和交易所。除了借贷之外,还支持交易,以及具有比其他借贷平台更多的功能,这也是为什么许多保证金交易者似乎更喜欢这项服务的原因。与“Compound”类似,它使用基于池的方法和算法确定可变利率。它的抵押要求较低(初始是 125%,最低为 115%),借款期限为 28 天。目前支持作为抵押品的代币有:DAI、ETH 和 USDC。

Nexo 是一个基于智能合约的借贷平台,提供超过 45 种法定货币的即时借贷。任何人都可以在智能合约中整理他们现有的代币(资产代币、支付代币)并立即借入。它配备了一项出站(off-ramping)服务,可以以固定利率将钱存入你的银行账户,并在释放代币后随时偿还贷款。

去中心化借贷系统的其他例子有 “Aave”、 “Bloqboard”、 “BlockFi”、 “Cred”、 “Colendi”、 “Curve”、“ETHLend”、“EOS REX”、“Lendoit”、“NUO”、“SALT”、 ” “learn”、“InstaDapp”、“Uniswap”、“Crypto.com”、“Nexo”、“INLOCK”、“ICONOMI”、“CoinLoan”、“Nuo Network”、“LendaBit”、“Bitbond”、“BTCpop” 、“Helio Lending”、“Lendingblock”、“xCoins”和“Genesis Capital”,它们都提供不同程度的去中心化和功能。


闪电贷攻击(flash attack)

闪电贷攻击是指通过闪速贷款对去中心化金融服务进行资本密集型攻击。第一次闪电贷攻击发生在 2020 年,针对去中心化借贷服务“bZx”。一个没有任何资金的匿名个人或一群人瞬间用 ETH 借了数十万美元,利用了一系列易受攻击的链上协议,这些协议之前在单个以太坊交易中未经压力测试。尽管加密社区内不同的人事先警告过,但还是发生了这种情况。几个月前,匿名黑客 SamCZSun 揭露了闪电贷款可用于操纵有关资产价格(预言机)的数据馈送的可能性。Mycrypto.com 的创始人 Taylor Monahan 也指出了公共推文中的漏洞。尽管 bZx 声称已经解决了这个问题,但闪电贷款在四天内的两次攻击中总共消耗了大约 954,000 美元:一次是在 2020 年 2 月 14 日(350,000 美元),第二次是在 2020 年 2 月 18 日(600,000 美元),这次较上次进行了一些修改。攻击者利用这些预言机漏洞和 bZx 协议代码中的错误来保障支付。

在 DeFi 设置中,智能合约必须始终拥有有关抵押代币价值的信息。这些数据是从例如代币交易所提供的外部预言机收集的。然而,与传统金融市场中股票仅在一个特定的证券交易所交易并确保股票价格有一个可靠的来源不同,代币可以在不同的交易所交易,并且经常在交易所之间和交易所内具有高度波动的价差。这种在不同的代币交易所的分布创造了套利机会。因此,可以通过以低价借入代币,然后在偿还贷款之前以更高的价格出售来获利。这整个过程可以在同一个交易链上执行,因为大多数 DeFi 服务,包括许多去中心化交易所,都在以太坊网络上运行。

通过将所有步骤编码到同一个智能合约中,闪电贷借款人可以利用几乎无限量的资金从套利可能性中获利,这就是对“bZx”进行闪电贷攻击的方式。攻击者使用借来的闪电贷代币在市场深度很小的去中心化交易所操纵由 BTC 支持的 ERC-20 代币的市场价格,将价格从最初的 38 推高至 109.8,使用链交易并利用代码中的其他漏洞,以 350,000 美元以及后来的 600,000 美元利润偿还了闪电贷款。在当前的金融行业,这种市场操纵只能由拥有大量资产的个人或机构进行。在某种程度上,闪贷使市场操纵民主化。但是,虽然你不需要任何资产,但你仍然需要很多市场知识。最近的漏洞利用表明,流动性低以及使用智能合约的市场更容易受到攻击,通过利用闪贷以及具有漏洞和/或不可靠数据馈送的智能合约相结合。

关于是否将这些事件称为“攻击”、“黑客”或“漏洞利用”的讨论,让人想起 2016 年围绕 TheDAO 事件的讨论。这些攻击表明,DeFi 社区尚未为可持续的 DeFi 架构开发抗攻击机制。智能合约代码需要被审计,包括预言机可能产生的攻击。可靠的数据馈送是智能合约中众所周知的架构问题,因此 bZx 闪电贷攻击是不可避免的。此外,代币市场的流动性对于有效的定价机制至关重要。

虽然 P2P 借贷协议创造了令人兴奋的新可能性,但这一场景仍处于萌芽状态。在撰写本书时,去中心化借贷服务仍然无法与传统金融系统竞争,因为:(i) 许多服务尚未完全去中心化,(ii) 缺乏监管,以及 (iii) 没有经过压力测试的流程,这使得智能合约容易存在漏洞,并且具有(iv)有限的可用性和不直观的用户体验(控制自己的私钥),另外(v)去中心化交易所的流动性低,以及(vi)许多 DeFi 产品仍然缺少信用评分或共享抵押品。这些只是未来众多挑战中的一部分。


本节概要

基于智能合约的信贷和借款服务执行成本低于传统金融服务,因为合规验证可以即时执行。在完全去中心化的设置中,P2P 金融服务只需要一个加密钱包,而不需要复杂的识别系统。它们允许更多的控制、安全和包容。

去中心化借贷服务使用智能合约为 P2P 信贷和借款系统创建双边市场。理论上,商品、证券、房地产、艺术品或中小企业股票等任何非银行资产都可以被代币化和抵押,这可能导致金融市场和实体经济的融合。商品、本国货币和证券已经被代币化并可以在今天的市场上交易,而代币化的房地产、艺术品和中小企业股票仍处于概念化的早期阶段。

这种代币化的非银行资产与借贷计划的集成将允许即时交易,这超越了我们今天拥有的遗留系统的可能性。任何代表资产的可转让代币都可以用作开放去中心化借贷解决方案的抵押品,这可能会改变我们全球经济体系的动态。

P2P 借贷可以很容易地以智能合约为中介。现在可以将来自世界各地的正在休眠和以前不可银行化的资产代币化,以创建一个流动的 P2P 借贷市场。任何人都可以通过借款人支付的利息在其持有的代币上获得相对无风险的被动收入。另一方面,较低的运营成本也可以使更多的人和机构能够负担得起贷款。

P2P 借贷允许以你拥有的代币抵押品借入资金,支付的利率可能低于当前金融系统中的利率。以前的非银行资产,如商品、证券、艺术品或房地产,可以被代币化并用来借入 (i) 法定货币或其他 (ii) 可转让的加密代币。借款人可以将他们拥有的代币锁定为智能合约中的抵押品。该抵押品可作为贷款人将得到偿还的保证。

由于大多数代币价格波动较大,去中心化借贷应用程序只能让你借入抵押品价值的一定比例。如果抵押品的市场价格开始下跌,智能合约将按预定的现货价格或市场拍卖出售抵押品代币,以减轻贷方的交易对手风险。

闪电贷款:闪电贷款是一种特定类型的 P2P 贷款,在一次交易中有效,必须在交易结束时偿还。贷方可以零风险提供贷款,借款人可以在没有抵押品的情况下获得任意数量的代币,前提是借款人可以归还在同一交易中借入的所有代币。一系列智能合约操作可以被编程为要么全部发生,要么什么都不发生。

闪电贷攻击:闪电贷攻击是指对由闪电贷款支持的去中心化金融服务的资本密集型攻击。闪电贷借款人可以利用几乎无限量的资金,通过将所有步骤编码到同一个智能合约中来从套利可能性中获利,并通过以低价借入代币,然后在偿还贷款前以更高的价格出售来获利。这整个过程可以在同一个交易链上执行。

在当前的金融行业,这种市场操纵只能由拥有大量资产的个人或机构进行。在某种程度上,闪贷使市场操纵民主化。


章节引用和延伸阅读


脚注

[1] ^1: 然而,在不久的将来,现实可能会更加复杂,因为监管要求很可能会监督这一仍处于萌芽状态的领域。

[2] ^2: “原子事务的原子性(Atomicity of atomic transactions)”是一个计算机科学术语,指的是一种数据库系统,可以对一系列数据库操作进行编程,使其要么全部发生,要么什么都不发生,在智能合约的场景下就是,要么所有交易都执行,要么都不执行。这可以防止对数据库系统进行部分更新。


3.6 代币销售: ICO, ITO, IEO, STO

在代币销售中,智能合约用于发行加密代币,以完全 P2P 地换取现有代币。与在成功挖掘区块(工作证明)后铸造的本地区块链代币不同,为了确保个人对保障网络安全所做的贡献,代币销售引入了一种静态机制,通常在项目开始运作之前,就用发行代币来支付直接的财务费用。

代币销售允许发行加密代币以换取现有代币,并且完全是点对点地。随着以太坊网络的出现,代币销售变得流行起来。任何人都可以通过智能合约发行和销售代币。这些首次代币销售被称为首次代币发行(ICO,Initial Coin Offering),但随着“代币(token)”一词变得更加主流,首次代币发行逐渐被称为 ITO(Initial Token Offering)。在证券的情况下,又被称为 STO(Security Token Offering,证券代币发行)。这些代币销售的主要思想是通过向支持者预售代币来资助新项目,它们通常会被兑换成 BTC 和 ETH,因为这两种代币都提供较高的市场流动性并且更容易兑换成法定货币。与受到高度监管的首次公开募股 (IPO) 不同,许多早期的 ICO 都是在没有律师、金融中介或监管部门批准的情况下进行的,因此看起来更类似于众筹。早期的支持者通常是加密爱好者,而不是专业投资者。随着时间的推移,专业投资者也开始对这些代币销售产生了兴趣,因为在 2015 年到 2017 年的牛市中可能获得很高的投资回报。

在启动代币销售之前,开发人员将提交一份描述项目技术规格的所谓白皮书。然而,与描述技术解决方案的比特币白皮书不同,许多近期代币销售的白皮书往往类似于商业计划书,并且往往缺乏技术或经济规范。早期的代币销售通常不清楚代币的类型和作用,这通常使投资者或贡献者难以确定它们是否类似于众筹或众投工具。与众筹不同的是,众筹的投资被认为是捐赠或产品的预购,而早期的代币销售则会使支持者有可能获得投资回报,它更像是捐赠、投资或风险资本的混合。随着监管机构越来越多地注意到代币销售,对其的定义也变得更加严格。如果能够提供可能的投资回报,尤其是如果代币可能类似于证券,则表明该代币可能要受到证券委员会的监管(证券代币)。允许在网络内使用服务的网络代币大多不这样做。世界各地的立法者仍在努力了解不同类型的代币,并制定必要的法规。

需要重点指出的是,比特币区块链从未进行过代币销售,并且每次创建交易块时都会不断铸造比特币代币(了解更多:第 1 部分 - 比特币、区块链和其他分布式账本,第 4 部分 - 目的驱动型代币)。与基于工作量证明在本地发行、并激励个人对网络做出贡献以保证其安全的本地区块链代币不同,代币销售引入了一种静态机制,用于在项目投入运营之前发行代币以支付直接的财务费用。代币只会在项目启动之前创建一次,并向投资者发行。在这样的设置中,代币供应的一部分或整个代币供应会在项目启动之前被释放,在许多情况下甚至会在编写项目代码之前。

图 3.2 P2P 代币销售

https://mmbiz.qpic.cn/sz_mmbiz_png/WLtr7JAvniaxam7pDiaQTWARPicbjI2yicmbxibBLc52QBNwic1BQd5cQqxxGc6umlarqF5piaPA9wdYCMLWrkKNFtKUg/640?wx_fmt=png&wxfrom=5&wx_lazy=1&wx_co=1


代币销售的历史

第一次代币销售是在 2013 年进行的,当时 “Mastercoin” 项目发行了新铸造的 Mastercoin 代币,用比特币代币进行支付。此次销售完全是 P2P 进行的,为 Mastercoin 项目筹集了价值约 500,000 美元的比特币。这次筹款活动的成功启发了其他项目也将比特币区块链用于 P2P 众筹。2014 年,以太坊项目进行了为期 42 天的代币销售,筹集了价值约 1800 万美元的比特币,打破了当时所有众筹记录。最初的众筹资金用于将以太坊白皮书开发成一个可操作的区块链网络。一旦投入使用,以太坊网络就允许为任何类型的 P2P 价值交换创建去中心化应用程序,只需几行代码即可使用智能合约。这种智能合约功能后来在其他希望为其项目筹集资金的开发人员和企业家中流行起来。以太坊智能合约简化了为其他代币发行和交易新发行代币的过程,从而在 2016 年和 2017 年引发了一系列创纪录的代币销售。

“TheDAO” 是在以太坊区块链上进行的最早的代币销售之一,引发了当时最大的代币销售,TheDAO 在四个星期内收集了相当于 1.5 亿美元的以太币。每个愿意投资的人都被保证在该分散投资基金的未来收入中获得一定比例的份额。然而,TheDAO 实验因壮观且极具争议的资金流失以及随后的以太坊网络硬分叉而提前结束(了解更多:第 2 部分 - DAO 的制度经济学)。成功筹款的范围,加上戏剧性的事件以及备受争议的硬分叉,引起了国际主流媒体对这种新型筹款工具的大量关注,并激发了许多其他项目也通过代币销售筹集资金。在 2016 年到 2017 年的 ICO 热潮中,累计进行了 800 多次代币销售,总共筹集了约 200 亿美元,其中许多项目被超额认购,这意味着实际可能筹集到了更多的钱。

大多数早期的代币销售都是经验丰富的工程师为替代区块链协议的研发筹款。但随着代币销售更广泛地为公众所知,它们也成为任何类型项目的筹款工具,其中许多项目甚至与区块链或 Web3 无关。许多这些较新的代币销售在没有任何严肃商业计划的情况下推出,只是在没有任何专业知识或开发证明的情况下营销一个简单的想法。而且通常代币的作用和功能并不明确,给人的印象是,代币只是出于简单的营销承诺而为筹款目的发行的。特别是在 2016 年和 2017 年的牛市中,白皮书会抛出营销流行语,缺乏关于如何实现目标以及代币确切功能的技术和经济规范。他们充其量会列出一些项目细节,例如项目的时间表、预算、指定的代币分配、代币供应以及在未来日期交付软件的承诺等。

在经历了两年的反弹和代币销售热潮之后,市场情绪在 2018 年开始发生变化。大多数代币通常在成功筹款后几周或几个月,估值就远远低于筹集的资金总额。大多数情况下,许多代币只有在投资者能够尽早进入并以折扣价购买时才有价值,而后在公开代币销售结束后以更高的价格出售,希望其他人以高于他们支付的价格购买他们的代币。在金融和经济学中,这种现象被称为“博傻理论(greater fool theory)”。所谓的拉高和抛售策略激增,协调一致的团体操纵了大多数非流动性代币的价格。通过协调购买行动,对代币的人为需求推动价格迅速上涨,使其成为外人眼中的新星。当人们试图从这次突然的价格上涨中获利时,该集团的内部人员会在价格下跌之前迅速出售他们的代币。虽然此类计划在大多数司法管辖区都是非法的,但很难起诉他们,因为在当时,这些操纵者很容易模糊身份。

2017 年发行的代币中只有三分之一在交易所上市。除非代币在交易所上市,否则它几乎没有任何市场价值,因为对代币的投资将难以清算。因此,让代币在交易所上市成为许多进行代币销售项目的瓶颈,因为交易所很难跟进对想要上市的潜在新代币申请的尽职调查。结果,上市费用变得异常昂贵。由于交易所不倾向于披露其费用,因此只能依靠个人提供的信息,披露出来的上市费用从 6000 欧元到 250 万欧元不等。

大量的代币销售,加上失败的项目和故意诈骗的增加,使得个人投资者变得更加挑剔。对项目的审查水平也逐渐上升,尤其是当机构投资者进入加密市场时。代币销售随后从公开代币销售转变为在公开发售之前仅限于少数富有投资者的代币预售。随着时间的推移,私人预售的增长超过了公开代币销售过程。

随着投资者变得更加挑剔,监管机构开始更加警惕,从而导致了代币价格下跌。根据一些统计数据,超过 70% 的项目被证明是有意或无意的骗局,无法或不会按照承诺分配收到的资金。约有 7% 的项目交易失败或在交易前被放弃。只有 15% 的项目是公开上市的。2017 年,在超过 700 次代币销售中,超过 15% 的项目融资失败,40% 的项目获得了融资但随后又失败了,另有 14% 的项目获得了融资但项目又慢慢消失。尽管筹款成功了,但许多项目并未产生任何经济成果,代币投资者的投资回报率为负。虽然到 2017 年底许多代币价格过高,但市场似乎已经淘汰了许多不可行的项目。

无论当前的市场情绪如何,代币销售已成为一种流行的筹款和投资工具。预计 2016 年的代币销售额超过了 6 亿美元。2017 年的数字估计约为 70 亿美元。2018 年估计从 130 亿到 250 亿不等,光是一些惊人的代币销售就筹集了超过 10 亿美元,例如 Telegram(17 亿美元)^1[1] 以及 EOS(41 亿美元),^2[2] 当然很多都是基于简单的承诺,往往根本没有产品。^3[3] 将这些数据与传统的筹款形式进行比较,我们可以看到 2015 年全球众筹金额约为 340 亿美元,预计到 2025 年将增长到 1000 亿美元。全球风险投资资金也在增加,目前每年超过 2500 亿美元。

随着市场的整合和监管机构的跟进,代币销售开始区分他们发行的代币类型。证券型代币产品 ( Security token offerings,STO) 是发行被归类为证券的代币产品。证券代币是一个令人兴奋的新代币类别,它提供符合监管要求的嵌入式业务逻辑,例如“了解你的客户” (KYC) 和反洗钱 (AML)。轻松分割证券代币所有权的能力为新型部分证券投资(fractional security investments)提供了可能,这将允许更加新颖和个性化的资产类型和衍生品。任何散户投资者都可以持有高质量的投资组合,而现在只有私募股权公司才能参与。许多国家的监管机构已经发表声明或通过了相关法规,更多国家正在跟进。此外,从律师到投资顾问、保险公司和托管人,一系列专门从事证券代币的服务提供商正在兴起。证券型代币的明确监管不仅可以为投资者(投资者保护)提供更多确定性,也可以为企业家提供更多确定性,因为无法确定自己的项目或代币是否违反了某种规定而需要长期处理被冻结的银行账户以及长期处于被监管的恐惧之中(了解更多:第 4 部分 - 资产代币和部分所有权)。

图 3.3 代币销售的历史

https://mmbiz.qpic.cn/sz_mmbiz_png/WLtr7JAvniaxam7pDiaQTWARPicbjI2yicmbbkU4Lnk6ibxOibH3hCtzicDfMwZm6EGX8PBDkSR15BKbT2VJLREubazIw/640?wx_fmt=png&wxfrom=5&wx_lazy=1&wx_co=1


代币销售类型

在代币销售的早期,由于缺乏明确的监管,许多开发人员认为他们对如何进行代币销售拥有完全的自由,因而尝试了许多不同的方法,这些方法最显著的因素是代币在不同销售阶段的价格曲线:(i)价格上涨;(ii) 价格下降;(iii) 固定价格;(iv) 未定价格。代币销售可以在整个销售期间以固定价格发行。不过汇率也可能在销售期间上涨,这样就会使得早期投资者比后期投资者获得更好的价格(风险折扣)。其他选项包括荷兰式拍卖,其中代币销售以每个代币的最高价格开始,并随着时间的推移而降低。此外,代币销售还可以发行固定数量的代币或无限量的代币。代币销售可能会以按募集资金总额的百分比分配代币的方式进行。例如,EOS 项目每天出售其总代币供应的等量部分,每天投资的总资金决定了投资者当天代币部分的分配。EOS 也是少数几个在代币销售结束前撤回投资资金的项目之一,这引发了他们是否将之前撤回的资金再投资以尽量减少出售给外人的代币的担忧。

代币销售结束后,交易所可以开始上架代币,从而允许其他人以市场价格进行交易。为防止市场操纵,项目可能会选择设置冻结或冷静期。在某些情况下,这可能是代币被冻结或归属(vested)的冷静期,这意味着在一定时间内不允许投资者转移他们的代币。冷静期通常适用于以折扣价购买的大代币持有者(鲸鱼),以防止他们抛售代币;否则,市场价格将会崩溃。


代币销售挑战

许多通过代币销售筹集资金的项目其早期创始人都是工程师,而不是企业家或资产经理。由于缺乏管理审查,代币销售中筹集的资金消耗率很高。许多资金是用比特币或以太坊筹集的,它们会受到价格波动的影响。通过适当的投资组合管理来确保所筹资金的价值是资产经理的工作,而不是区块链工程师的工作,所以很多项目因此而失败或几乎破产。例如,以太坊项目成功筹集了 1800 万美元。然而,由于比特币在以太坊销售后的几周内价格下跌(从 600 美元降至 200 美元),导致以太坊的项目资金从 1800 万美元降到了 600 万美元。以太坊经典开发项目 (ETCDEV) 也遇到了类似的问题,其代币价格暴跌并直接导致了他们缺乏资金。Steemit 是另一个因代币价值损失而不得不裁员的项目。

在投资者方面,由于缺乏流动性和市场深度,这些新发行代币的代币持有者经常无法交易他们的代币。相对少量的代币交易可能导致相当大的价格波动。因此,许多代币持有者别无选择,只能持有他们的代币,有时会持续很长时间,因为任何小额销售都可能导致价格下跌。

为了建立一个更加成熟和透明的代币销售市场并为投资者提供保护,市场需要更加标准化的程序和更好的问责制。此外,业内还提出了更具创新性的方法,例如连续代币模型和流动质押。“连续代币模型”试图通过连续发行和销售代币来产生长期资金。它与一次性的代币发行不同,一次性代币发行通常是任意高的融资轮次,而且代币只铸造一次且永不重复,而持续的代币销售则允许持续的现金流,这样可以降低企业家和投资者的风险。“液体质押(Liquid Pledging)”由“Giveth”项目引入,它致力于解决传统筹款和慈善工作的透明度问题。在实时区块链数据的支持下,它还允许对资金的监督,甚至可以对使用方式发表意见。


首次交易所发行(Initial Exchange Offerings)

随着新的代币销售机制和第三方服务提供商进入市场,代币交易所已开始提供其用于筹款目的的平台。首次交易所发行 (IEO) 是一种中介服务,代币发行人可以通过在代币交易所提供代币来筹集资金,而不是直接在其网站上提供代币。代币交易所提供基础设施,包括 KYC 流程,并监督代币销售。代币发行人将代币发送到交易所,然后交易所将代币出售给投资者以换取其他代币或法定货币。代币发行人可以减少与监管机构注册代币销售相关的组织开销和官僚问题,并利用代币交易所的现有用户群,减少营销工作。与 ICO 或 IEO 类似,代币销售的销售参数可能会有所不同(定价、分配类型、发行的代币数量)。IEO 提供了一种进行代币销售的便捷方式,同时自动列出该代币以供将来在该交易所进行交易。这降低了永远不会上架代币的风险。

首次交易所发行还为投资者提供了更大的灵活性,因为他们不用被迫使用一种特定的代币进行支付,而是可以用他们已经存放在该交易所的任何代币进行支付。IEO 降低了投资者进入“手续费之战(Gas War)”的风险并且不用担心交易费用。^4[4] 如果投资者已经在交易所注册,他们也可以避免另外的认证流程。由于交易所可能会担心失去声誉,因此他们有望对发行人进行审计、技术分析并评估其代币的潜力,从而减少诈骗者出售其代币的可能性,并为投资者提供一定程度的保护。交易所可在此引入必要的行业标准化。另一方面,交易所可以将 IEO 作为额外的收入来源。他们可能会吸引注册交易所以参与特定代币的新用户成为交易所的长期用户。然而,只要代币交易所不是去中心化的,IEO 也仍然没有秉承早期代币销售的 P2P 本质。


本节概要

代币销售允许发行加密代币以换取现有代币,并且完全是点对点地。随着以太坊网络的出现,代币销售变得流行起来。任何人都可以通过智能合约发行和销售代币。

这些首次代币销售被称为 ICO(Initial Coin Offering),但随着“token”一词变得更加主流,代币发行逐渐被称为 ITO(Initial Token Offering),在代币是证券的情况下会被称为 STO(Security Token Offering,证券代币发行)。

代币销售引入了一种静态机制,用于在项目投入运营之前通过发行代币支付直接的财务费用。代币只会在项目启动之前创建一次,然后发行给投资者。在这样的设置中,代币供应的一部分或整个代币供应会在项目启动之前被释放,在许多情况下甚至是在编写任何代码之前。

在代币销售的早期,由于缺乏明确的监管,许多开发人员认为他们在如何进行代币销售方面拥有完全的自由,因而尝试了不同的方法。这些方法最显着的因素是代币在不同销售阶段的价格曲线:(i)价格上涨;(ii) 价格下降;(iii) 固定价格;(iv) 未定价格。

代币销售可以在整个销售期间以固定价格发行。汇率也可能在销售期间上涨,因此早期投资者会比后期投资者获得更好的价格(风险折扣)。其他选项包括荷兰式拍卖,其中代币销售以每个代币的最高价格开始,并随着时间的推移而降低。此外,代币销售可以发行固定数量的代币,或无限量的代币。代币销售可能会以按募集资金总额的百分比分配代币的方式进行。

随着新的代币销售机制和第三方服务提供商进入市场,代币交易所已开始提供其用于筹款目的的平台。首次交易所发行 (IEO) 是一种中介服务,代币发行人可以通过在代币交易所提供代币来筹集资金,而不是直接在其网站上提供代币。

在 IEO 中,代币交易所提供基础设施,包括 KYC 流程,并监督代币销售。代币发行人将代币发送到交易所,然后交易所将代币出售给投资者以换取其他代币或法定货币。代币发行人可以减少与监管机构注册代币销售相关的组织开销和官僚问题,并利用代币交易所的现有用户群,减少营销工作。

IEO 提供了一种进行代币销售的便捷方式,同时自动列出代币以供将来在该交易所进行交易。这降低了永远不会上架代币的风险。首次交易所发行还为投资者提供了更大的灵活性,因为他们不用被迫使用一种特定的代币进行支付,而可以使用他们已经存放在该交易所的任何代币进行支付。


章节引用和延伸阅读


脚注

[1] ^1: Telegram 在通过私人预售筹集了超过 17 亿美元后取消了其代币的公开发售,私人预售通常允许 VC 和更大的投资者以更低的价格购买代币。目前尚不清楚他们是否已经筹集到足够的资金,或者是否因为监管问题迫使他们放弃公开发售。报道称,不到 200 名投资者为提供了所需的全部资金。

[2] ^2: EOS 代币销售持续了整整一年( 2017 年 6 月至 2018 年 6 月)。他们随后发布的主网出现了一些问题,至少两周无法上线,之后问题又再次出现。

[3] ^3: 由于缺乏报告标准,以及越来越多的代币以预售方式提供给特定数量通常未公开的投资者,因此统计数据有所不同。

[4] ^4: 在以太坊中,交易范围可以从简单的“汇款”到复杂的智能合约交互。为了反映差异,交易消耗 Gas——一种计算步骤的度量。用户无法更改一个动作需要多少计算步骤,但他们能够决定他们愿意为这些计算步骤花费多少。通过为每个计算步骤支付更高或更低的价格,他们可以帮助矿工做出将交易包含在下一个区块中的决定。在 Gas War 中,几个用户会争夺下一个区块的位置。尤其是在 ICO 期间,是否包含在下一个区块中会对拍卖的成功产生影响。在高峰时段,用户支付了平均交易费用的许多倍,从而有效地相互竞价,让矿工尽快将他们的交易包括在内。


第 4 部分 代币应用案例

这部分将深入探讨可能因为代币化而被破坏的应用案例和行业。虽然提到的一些案例已经投入使用,但许多仍处于概念阶段。为了涵盖一系列主题,每一节我都会尽量保持紧凑,从更高层次上描述当前的问题。如果你需要深入研究,可以查看每节末尾的参考资料来进一步阅读每个主题。最后一章我将给出如何设计自己代币系统的实用指南。


4.1 资产代币和部分所有权

资产代币(Asset Tokens)允许为任何实物资产或证券创建数字代表,并可以引入一些以前不可行的新应用。它们是证券和资产市场自动化的下一步,将用智能合约取代整个后台。

现有资产的代币化是指为任何物理实体或金融资产创建代币化数字孪生的过程。代币在此代表物理对应物,由分布式账本共同管理。“资产代币”是一个通用术语,可以包括任何资产,例如商品、艺术品、房地产或证券。“证券代币(Security tokens)”是一种特定类型的资产代币,在金融市场监管下被归类为证券。但是,对什么构成证券的解释受到当地法律的约束。

从法律的角度来看,实物资产(权利)和其他(虚拟)权利的代币化似乎很重要。旨在代表虚拟资产的工具(如纸质证书和其他数字证书)可能很快会被代币取代;对于实物资产,拥有( possession)似乎仍然是最重要的环节。根据监管环境和智能合约的设置方式,资产代币可能有资格进行全球交易。只需点击几下,法国的投资者就可以轻松地在加拿大的一家餐厅购买股权代币。墨西哥的投资者可以资助印度的一栋公寓楼。开放全球市场增加了更多的流动性,并为企业家和投资者提供了新的机会。这种趋势可能使购买以前更难获得的外国资产股份成为可能。

中小型企业中的任何实物商品或股份都可以以客户端-服务器世界中成本的一小部分进行代币化,并分成代表性代币(representative tokens),这些代币可以在公开市场上交易。为了对像公寓这样的真实资产进行代币化,需要使用智能合约生成代币,并将实际资产的价值与该代币相关联。这种资产的所有权及其相应的数字代表可以分成几部分并出售给几个(共同)所有者。即使代币代表不可分割的实物资产,如艺术品或房地产,代币本身也是可分割的。资产市场,例如艺术品或房地产,通常具有较高的经济支持,可以被代币化和细分,可能会产生以前不可行的新应用。现在,人们可以购买一幅画的一小部分,而不是为一件艺术品投资数百万欧元。这样会增加市场的深度和流动性。

对现实世界资产进行代币化可能会带来数万亿欧元的市值,但它需要一些先决条件:(i) 专门从事资产代币的在线交易所,(ii) 可以管理多种资产并在理想情况下还授予代币持有者自我管理的受信任的钱包保管人,以及 (iii) 为不同类型的资产代币提供明确的监管环境。

资产代币的风险和后果比证券代币更难预测,对投资者、企业家和监管机构等都构成挑战。证券代币可以与早期的网络相提并论,当时出版商开始在网上发布他们的内容,就好像它是印刷纸一样。起初,互联网只是提供了一种新的传播渠道,并没有改变内容的类型和格式。花了数年时间才将第一个评论功能添加到网站上,读者可以在其中交互式地讨论这些主题。出版商也花了一段时间才明白他们可以添加通常不会进入报纸或杂志的新型内容。直到社交媒体的出现,出版业才真正被颠覆,引入了更加分散和动态的分销渠道,任何个人都可以成为“影响者”。资产代币之于金融市场就像社交媒体之于出版业。它们更有可能彻底改变我们的经济,而证券型代币是实现这一目标的敲门砖。


应用 1:证券代币

证券型代币为现有证券提供了一种新的表示、管理和分配形式。可以通过智能合约即时支付股息,这是对最先进的金融结算系统的升级。从监管机构的角度来看,这些代币是传统证券,只是由新技术代表和管理。它们不是新产品,因此很容易监管。全球金融行为监管机构和类似监管机构得出的结论是,任何可能被视为证券型代币的代币都受全球监管机构的约束,例如美国证券交易委员会、奥地利金融市场管理局、新加坡金融管理局 (MAS)、 BaFin(德国)和 FCA 金融行为监管局(英国)。

对于什么是证券代币,全球没有共同的理解;各国的规定不同。在某些司法管辖区,“证券代币”一词适用于代表公认资产或投资概念的任何代币,而其他司法管辖区对证券构成的定义更为狭窄。例如,美国证券交易委员会 (SEC) 将代币定义为,如果一个人投资的目的是从他人的努力中获利,那么它就是一种证券。更具体地说,如果存在以下情况,代币将被视为证券:(i) 金钱投资;(ii) 利润预期;(iii) 资金由共同企业持有;(iv) 利润是第三方努力的结果。相比之下,欧洲对证券的定义包括在资本市场上可转让和流通的标准化资产,没有支付工具,可与股权或债务工具相媲美。

在当前的金融体系中,证券等金融产品的结算时间较长。尽管随着计算机和互联网的出现,流程有所改进,但结算仍远非实时。交易可能需要至少两个工作日才能完成。虽然今天已经存在 24 小时运营的市场,但它们很少是点对点的。证券型代币可以在不牺牲法律保护的情况下促进无摩擦的结算过程。^1[1] 智能合约取代了中介并执行买卖双方之间的结算过程,最大限度地降低了经纪费用。全面运作的 7*24 小时市场可以将结算时间减少到几分钟甚至更短。

合规性内置于智能合约中,并且考虑到所有利益相关者(买方、卖方和发行人)可能受到的不同管辖权。今天,复杂的文档处理过程由一系列单独的账本执行,其中数据在每个相关利益相关者服务器的围墙花园后面(behind the walled gardens)进行管理。这种文档管理的噩梦造成了许多低效率和时间滞后问题。代币的可编程性也使得将特殊条件正式化变得更便宜、更容易,这可以引入以前不可行的更个性化的资产类型。但是,任何交易证券型代币的系统都需要包含无数的法律合同。证券型代币的实施是一个复杂的技术法律问题,并取决于网络效应。第三方服务提供商已经开始提供代币标准,旨在允许透明地发行资产代币和证券代币,包括 KYC(了解你的客户) 和 AML(反洗钱) 要求的流程。

越来越多的市场参与者正在宣布围绕证券代币的服务。一些老牌公司已经宣布了专门的交易平台,包括投资相关初创公司的纽约证券交易所创始人。瑞士交易所还计划建立一个受监管的证券代币交易所。活跃于该领域的其他参与者包括:“Bakkt”、“Securitize”、“OTCXN”、“tZERO”、“Polymath”、“Neufund”、与马耳他证券交易所合作的“Binance”、“Cezex”、直布罗陀区块链交易所、“Templum” 、“Coinbase” 和伦敦证券交易所(Bancor)。


应用 2:房地产代币化

就市值而言,房地产是全球最大的资产类别之一,但房地产所有权并非对所有社会成员开放。许多低收入家庭永远买不起房地产。要获得贷款,买家必须拥有良好的信用评分、稳定且高薪的工作或其他资产的抵押品。此外,房地产市场高度分散和集中。数据由一系列第三方管理,如银行、律师、公证人和土地登记处,他们都使用自己的专有且昂贵的软件,这些软件在大多数情况下是不可互操作的。智能合约有可能促进房地产行业的权利管理,包括整个结算过程。一旦房地产所有权被标记化,如果它符合法规,它就可以在公共基础设施上轻松注册和管理并进行 P2P 交易。每个房产的哈希数据可以记录在分布式账本上,以提供所有房地产相关活动的通用共享数据集,例如以前的所有者、进行的维修和便利设施。

房地产是一种非流动性资产,这意味着买卖资产是一个漫长而官僚的过程;所有权不会迅速易手。研究表明,使用基于 Web3 的土地登记可以最大限度地减少官僚主义,减少市场摩擦和所有权转让所涉及的高昂成本。这些代币很容易被分割,这意味着房地产所有者可以出售他们公寓的部分股份。虽然出售房产的股份并不是一个新概念,但将房地产代币化将是自动化过程的下一步,从而可以更高效地发行和出售这些资产,而成本只是以前所需成本的一小部分。

可以为现有房地产或正在开发的房地产项目发行代币。私人房主可以发行他们想要购买的公寓的部分代币,这将使他们无需通过银行或获得私人贷款即可筹集资金。代币持有者将是共同投资者,并可以根据他们持有的股份数量收取部分租金。以前因经济原因被排除在此类投资之外的人现在可以投资整个单位的一小部分,这将使市场对那些经济能力较差的人更具包容性。租金收取由智能合约管理,所有权更容易转移。例如,如果另一个人购买了你公寓代币化价值的 5%,则智能合约可以按月自动支付成比例的租金。如果在未来某个日期出售公寓,该公寓的部分代币持有者可以取回他们的钱,这也可能由智能合约自动管理和执行。

对于碎片化代币,重要的是区分获得的代币所授予的权利类型:所有权(作为一种投资,我可以随时出售和货币化)和访问权(我可以访问该财产)。所有权也需要脱离实物的管理。代币的治理规则将需要规范谁来决定出售公寓。在大多数情况下,只能授予利润分享权,而不是投票权。但是,如果代币发行人未能向部分代币持有者支付租金,则需要制定法规来指定代币持有者的权利。此类业务案例的详细信息需要符合监管标准并有一种有意义的执行方式。对于部分所有权情况下的冲突解决方案,有多种既定的法律选择,例如所谓的“拖拽(drag along)”和“跟随(tag along)”权利^2[2] 或“荷兰拍卖”^3[3],它们都可以被写入智能合约,从而达成为满足特定情境目标的解决方案。

目前为自住房贷款的过程伴随着银行方面的大量监管和尽职调查,以确保贷款人也能够偿还包括利息在内的贷款。如果他们不能,银行将在土地所有权中共同注册。如果房主未能偿还贷款,银行可以认领房产,将其出售,并在市场上清算公寓,以收回他们提供的贷款。在部分所有权的情况下,如何处理这种情况?通过受信任的第三方和清算人?维护过程也需要包含在智能合约中;否则,试图对数百甚至数千不负责维护的办公楼业主提起诉讼将是一场监管噩梦。

虽然房地产代币化具有很大潜力,但这个应用存在很多实际的挑战,其中大部分涉及法律和监管问题,这些问题因国家或州而异。房地产代币化的一个先决条件是房地产市场的法律程序与 Web3 兼容,从土地登记流程到接受智能合约流程的一般监管环境。在一些国家,土地所有权几乎没有被追踪;在大多数国家,这一过程仍然主要是纸质的,需要无数的中介。房地产市场的所有利益相关者,从开发商、经纪人到银行、房地产基金和设施经理,在这样的应用变得可行之前,也需要与分布式账本兼容。

代币化和分割房地产也可能产生潜在的负面影响,因此需要监管。导致 2008 年金融危机的美国房地产市场崩溃给了我们很多教训。^4[4] 当许多人不了解他们购买的是什么时,房地产的部分所有权可能会成为危险投资游戏,并导致在做出投资决策时对市场动态大局知之甚少的不知情投资者产生同样的“神奇思维(magical thinking)”。

许多国家已经在考虑在某种分布式账本上登记土地所有权,还有更多的国家正在跟进。提供部分所有权解决方案和其他代币化房地产服务的服务提供商生态系统正在快速发展,例如 “Atlant”、“IHT 房地产协议”、 “LATOKEN”、“Max Property Group”、“Meridio”、“BitRent” 、“Etherty”、“Caviar”、 “Propy”、 “PropertyShare”、 “Rentberry”、 “Treehouse” 或 “Trust”。


应用 3:艺术代币化

从投资的角度来看,艺术品是一种资产类别,是许多高净值人士投资组合中不可或缺的一部分。然而,经济能力较差的投资者无法获得此类资产类别,因为最具吸引力的投资对象非常昂贵,而且价格由通常市场参与者非常有限的拍卖行和画廊决定,所有这些都导致了较低的市场流动性。更复杂的是,艺术品的维护成本很高,而且是在特制仓(bunkers)中进行的,而不是在投资它们的人的卧室中进行的。此外,目前艺术品的买卖都伴随着繁琐的文件流程,以保证艺术品的真实性和出处,这是保证价值的先决条件。当前的系统依赖于受信任的第三方管理艺术品供应链中的数据库拼接(patchwork),管理那些保证价值的数字证书。音乐行业、电影行业和出版行业在解决出版商、音乐唱片公司、电影制片厂或在线流媒体服务为艺术家支付版税时也是如此。特许权使用费的结算有几个月甚至几年的相当长的时间滞后。该过程效率低下且高度不透明。艺术和娱乐市场的代币化可能会解决当前系统的许多低效问题,从部分所有权、出处、数字版权管理、结算到众筹。代币还可以启用新的衍生艺术品。已经参与艺术代币化的项目示例包括: “Artex”、 “Artory”、 “Ara”、 “ArtWook”、 “Audius”、 “BitSong”、“Blockchain Art Collective”、 “Blockgraph”、 “Braid、 “Custos”、 “Comcast”、 “Curio”、 “Cards”、 “Dada.nyc”、 “Feedbands”、 “Filmchain”、 “Livepeer”、 “Looklateral”、 “Maecenas”、 “Musicoin”、 “Plantoid”、 “re8tor”、“RNDR”、“Snark.art”、“SOUNDACC”、 “Tatatu”、“The Art Token”、“Ujo”、“Verisart”、“VooGlue”、“Vezt”、“Viberate” ” “Vevue” 和 “White Rabbit”。


应用 4:部分集体所有权

管理部分集体所有权的智能合约确切的业务逻辑取决于应用案例。例如,办公楼可以由共享办公空间的成员集体购买,在这种情况下,也可以集体管理决策。代币将授予投票权。联合办公空间可以根据使用权进行代币化,其中成员将有权使用一定份额的空间。集体所有权也可能对许多非政府组织或基层工作有用。一个邻居社区可以购买并共同运营一个可再生能源供电的微电网,因为由邻居集体承担成本比个人承担成本更可行。智能合约按照他们所拥有的股份比例将每月生产和销售的多余能源收入发送给集体的所有成员(了解更多:第 2 部分 - DAO 的制度经济学)。

这样的设置也可能会吸引出租车司机。许多司机没有钱投资自己的汽车,因此选择为公司工作以获得基础设施保障、与公司分享收入或向车主支付固定租金。部分集体所有权代币将允许几名出租车司机共同购买汽车,而不是从某人那里租用汽车,并分摊班次、购买和维护汽车的成本、以及出车所获得的收入。智能合约可以收取每个人收入的一部分,用来支付所涉及的费用。

部分集体所有权代币可以进一步管理更大社区的公共用地,并解决个人从社区拥有的资产中受益的权利。美国和挪威的阿拉斯加州已经直接或以财富基金的形式将石油销售的一部分转给了居民。这样的过程可以通过代币化来降低结算成本,同时提高透明度和问责制。


本节概要

资产代币允许为实物资产或证券创建数字代表。它们是证券和资产市场自动化的下一步,用智能合约取代整个后台。

现有资产的代币化是指为任何物理对象或金融资产创建代币化数字孪生的过程。代币在此代表物理对应物,由分布式账本共同管理。

“资产代币”是一个通用术语,可以包括任何资产,例如商品、艺术品、房地产或证券。“证券代币”是一种特定类型的资产代币,在金融市场监管下被归类为证券。但是,对什么构成证券的解释受到当地法律的约束。

证券型代币为现有证券提供了一种新的表示、管理和分配形式。可以通过智能合约即时支付股息,这是对最先进的金融结算系统的升级。从监管机构的角度来看,这些代币还是传统证券,只是由新技术代表和管理。它们不是新产品,因此很容易监管。

资产代币之于金融市场就像社交媒体之于出版业。它们更有可能彻底改变我们的经济,而证券型代币是实现这一目标的敲门砖。

从法律的角度来看,实物资产(权利)和其他(虚拟)权利的代币化似乎很重要。旨在代表虚拟资产的工具(如纸质证书和其他数字证书)可能很快会被代币取代;对于实物资产,拥有似乎仍然是最重要的环节。

根据监管环境和智能合约的设置方式,资产代币可能有资格进行全球交易。开放全球市场增加了更多的流动性,并为企业家和投资者提供了新的机会。这种趋势可能使购买以前更难获得的外国资产股份成为可能。

智能合约有可能促进房地产行业的权利管理,包括整个结算过程。一旦房地产所有权被代币化,如果它符合法规,它就可以在公共基础设施上轻松注册和管理并进行 P2P 交易。每个房产的哈希数据可以记录在分布式账本上,以提供所有房地产相关活动的通用共享数据集,例如以前的所有者、进行的维修和便利设施。可以为现有房地产或正在开发的房地产项目发行代币。

为了对像公寓这样的真实资产进行代币化,需要使用智能合约生成代币,并将实际资产的价值与该代币相关联。这种资产的所有权及其相应的数字表示可以分成几部分并出售给几个(共同)所有者。即使代币代表不可分割的实物资产,如艺术品或房地产,代币本身也是可分割的。

房地产代币化的一个先决条件是房地产市场的法律流程与 Web3 兼容,从土地登记流程到接受智能合约流程的一般监管环境。

对艺术和娱乐市场进行代币化可能会解决当前系统的许多低效率问题,从部分所有权、出处、数字版权管理和结算到众筹。代币还可以启用新的衍生艺术品。

通常具有高经济买入的资产市场,例如艺术品或房地产,可以被代币化和细分,从而可能产生以前不可行的新用例。现在,人们可以购买一幅画的一小部分,而不是为一件艺术品投资数百万欧元。这增加了市场深度和流动性。

中小型企业中的任何实物商品或股份也可以以客户端-服务器世界中成本的一小部分进行代币化,并分为代表性代币,这些代币可以在公开市场上交易。


章节引用和延伸阅读


脚注

[1] ^1: 尽管监管机构之间似乎至少对监管制度的适用性达成了广泛共识,但在许多国家的民法方面情况有所不同,因此对代币持有者的“保护”也有所不同。监管法中的限定似乎更容易,因为它旨在解决某些风险(保护市场和投资者),因此允许“实质重于形式”的方法。在民法中,证券的法律保护(例如善意收购)通常与受监管的中介机构的纸质证书或账簿条目相关联。立法修订对于实现法律确定性是必要的(参见列支敦士登、瑞士、德国的磋商)。

[2] ^2: 在股东协议中,“拖拽(drag along)”条款要求小股东出售其股份,而“跟随(tag along)”条款要求大股东允许少数股东参与出售。

[3] ^3: 在荷兰式拍卖中,投资者竞标他们愿意购买代币的金额。代币价格是在所有投标完成后确定的,以确定可以出售总产品的最高价格。

[4] ^4: “危机前的房地产泡沫是由抵押贷款支持证券 (MBS) 和债务抵押债券 (CDO) 融资的,它们最初提供的利率高于政府证券(即更好的回报),以及评级机构的有吸引力的风险评级。”房地产泡沫的破灭导致与房地产相关的证券贬值,而这些证券大多不受监管。https://en.wikipedia.org/wiki/Subprime_mortgage_crisis


4.2 目的驱动型代币

目的驱动型代币(Purpose-driven tokens)激励个人行为为集体目标做出贡献。这个集体目标可能是公共物品或减少公共物品的负外部性。目的驱动型代币引入了一种无需传统中介的集体价值创造新形式。它提供了传统经济体系的替代方案,传统经济体系主要以私人物品的形式激励个人的价值创造。

公共区块链网络可以用许多比喻来描述:(i) 分布式账本,(ii) 通用状态机,(iii) 治理机,(iv) 记账机,和 (v) 去中心化自治组织。然而,所有这些特征都源于比特币网络和类似的分布式账本首先是(vi)激励机器这一事实。在没有中介的情况下,工作量证明彻底改变了集体价值创造。它引入了一种共识机制,通过奖励代币,让网络参与者以真实的方式共同管理分布式账本。在匿名参与者部落之间调整激励措施的想法引入了一种新型的公共基础设施,它是自主的、自我维持的和抗攻击的(了解更多:第 1 部分 - 比特币、区块链和其他分布式账本)。此后,这激发了许多项目建立在这种激励行为的原则上,我称之为“目的驱动型代币”。这里的目的指的是集体目标,而非最大化个人利益。集体目标可能是公共物品(例如,P2P 支付网络)或减少公共物品的负外部性(例如,减少二氧化碳排放)。

比特币的工作量证明引入了一种超越经典经济价值创造的新型集体价值创造。该协议为超越民族国家和个体组织的新型经济提供了一个操作系统。比特币协议的开源性质允许任何人获取、复制和修改代码,并发布他们自己的目标驱动网络。像以太坊这样的网络将集体价值创造的理念提升到了一个新的水平,它提供了一个公共基础设施,只需几行代码就可以创建一个应用程序代币。有了这些应用代币,我们现在可以通过在公共和可验证的基础设施上运行简单的智能合约来创建全新类型的经济体。这些代币是一种易于编程的工具,可将个人决策过程建模为智能合约。任何目的都可以被激励,任何行为都可以建模。目的驱动型代币的类型包括:

激励对网络状态的共识:在工作量证明网络中,通过使用本地网络代币激励矿工使用他们的计算能力来保护网络,从而在节点之间达成共识。目的是在不受信任的网络参与者之间就网络状态达成分布式共识。奖励机制基于所有网络参与者都可能腐败的假设,因此故意使将交易写入区块链的过程变得困难且效率低下,从而使恶意参与者攻击网络的成本很高。比特币、以太坊和类似网络提供的公共产品类似于政府通常向其公民提供的公共产品:铁路、自来水厂或电网等公用事业网络。然而,与国家控制的公共产品不同,区块链网络是分布式维护、开发和控制的,这些都由原生代币协调和激励。就比特币而言,公共物品代表了一种 P2P 支付基础设施。在以太坊的例子中,公共物品代表了一个 P2P 计算基础设施。然而,工作量证明并不是实现通用状态的唯一激励机制,目前业内正在研究和开发可能更快或资源效率更高的替代共识协议(了解更多:第 1 部分 - 比特币、区块链和其他分布式账本)。

激励社交媒体贡献:Steemit 是一个基于区块链的社交网络,旨在激励内容创建和内容管理。任何用户都可以免费加入并做出贡献,从而为公共利益做出贡献。这个 P2P 社交网络的目的是奖励那些为社交媒体网络的增长和弹性做出贡献的人。Steemit 是一个类似于“Facebook”或“Reddit”的应用程序,但与 Facebook 或 Reddit 不同,网络是由集体管理和维护的。网络的贡献者因为对底层区块链基础设施(Steem 区块链)做出贡献,或在 Steemit 网站上上传或策划内容而获得奖励。获得多少报酬取决于贡献的数量和贡献的受欢迎程度。其他激励贡献的网络的例子是“E-chat”、 “Akasha”、 “Minds” 或 “Golos”(了解更多:第 4 部分 - Steemit)。

激励对列表(listing)的贡献:代币管理记录表 (Token Curated Registries,TCR) 是一种加密经济机制,旨在激励社交网络中公共列表或内容提要的集体管理。集体目标是一份有用且高质量的列表。代币用于提供经济激励来管理此类列表中的信息排名。TCR 的机制旨在调整代币持有者的激励措施,以便生成对消费者有价值的列表,并为用户无法直接观察到的事物提供可靠的质量信号。每个列表都有自己的原生代币(阅读更多:第 4 部分 - TCR)。

激励二氧化碳减排:智能合约发行的加密代币也可用于激励个人和公司以可持续的方式行事。在这样的设置中,能够证明他们减少了二氧化碳排放的个人和组织可以获得基于此类证明创建(铸造)的代币奖励。根据代币的设计,CO2 奖励可以兑换为这些代币的发行组织提供的一些其他服务,并且可能因项目而异。代币可能与用户的身份相关联(不可替代),或者它们可能被设计为可以交易(可转让)。它们可能被设计为在一段时间后过期,或者可以无限期使用。Vienna Kultur-Token、“Sweatcoin”或“Changers”等项目鼓励骑自行车、步行或使用公共交通工具而不是使用汽车。其他项目激励可再生能源的生产或消费,例如“Solar Coin”、“Electric Chain”和“Sun Exchange”。或者,每当人们通过使用节能设备或关灯来证明他们使用的能源更少时,就可以用代币来激励他们,例如“Energi Mine”或“Electron”。还可以激励人们种植树木(Proof-of-Tree-Planted)或清洁海滩(Proof-of-Bottles-Recycled)、减少食物浪费等等。代表项目包括:“Plastic Bank”、“Earth Dollar”、“Bit Seeds”、“Eco Coin”、“Earth Token” 和 “Recycle To Coi”。

目的驱动型代币提供了传统经济系统的替代方案,传统经济系统主要激励个人价值创造:私人参与者从自然或劳动力中提取租金,并将其转化为产品,通常将社会成本外部化,同时内部化(和最大化)私人利润。然而,比特币引入的这种新的集体价值创造现象可能需要更多的研究开发,以及长期的反复试验,才能更好地理解激励对公共产品做出贡献的潜力。目前的应用实践仍然非常有限。

目的驱动型代币的“货币政策”可以通过智能合约进行监管,智能合约规定了这些代币的发行和权利管理。这些代币可以是可替代的(可与其他同类代币交易)或不可替代的(基于身份的信誉代币)。例如,CO2 代币可以设计为仅激励获得代币的人(不可转让)。代币还可以带有内置的到期日期。比特币和其他区块链协议代币被设计为可转让并因此可交易。代币可以被编程为带有有限的可转移性,因此它们只能在社区内交换产品和服务,而永远不会离开内部系统用来交换法定货币,同时又在网络的内部经济(社区货币)中仍然有用。

经济学、公共选择理论、公共物品理论和行为科学的研究对于更好地理解以及更好地设计和工程化目的驱动型代币至关重要(了解更多:第 4 部分 - 如何设计一个代币系统)。

公共物品和公地悲剧

在经济学中,“公共物品(public goods)”一词是指任何个人无需付费即可使用的物品(非排他性或未经许可),并且个人使用不会减少其他人的可用性(非竞争性或无限制)。仅在一定程度上满足这两个条件的公共物品称为不纯公共物品(impure public goods)。公共物品可以由政府提供,也可以在自然界中获得。全球公共产品不受地域限制,全球可用。例如:知识、互联网和某些自然资源。比特币支付网络可以被视为一种新形式的技术驱动的公共物品,尽管它并不纯粹。网络的维护和维持是集体的和未经许可的。网络的使用是未经许可且非竞争性的,但前提是未达到容量限制。以目前的形式,公共区块链网络不能很好地扩展,当网络阻塞时可以被认为是竞争性的。P2P 社交网络和 TCR(Token Curated Registries) 也是技术驱动的公共产品。

公共物品往往会受到搭便车问题的影响,搭便车问题是指一些人消费公共物品而没有(充分)为其创造或维护做出贡献。如果一定规模的人和机构决定搭便车,市场将无法提供需要的商品或服务。开源软件是一种公共产品,通常会受到搭便车问题的影响。比特币协议也是这个搭便车问题的一个很好的例子,只有少数人为代码做出贡献,因为缺乏直接的动机,但同时很多人使用它。代币化的社交媒体网络或 TCR 也面临着许多在设计代币治理机制时需要预料到的搭便车问题(了解更多:第 4 部分 - Steemit 和 TCR)。

如果公共物品受到限制,它们就会变成俱乐部物品或私人物品。排除机制可能采用会员资格、版权、专利或付费墙的形式。俱乐部商品代表人为稀缺的商品。许可账本可以被视为此类俱乐部商品,只有联盟(俱乐部)的成员才能访问分布式账本并可以向其中写入交易(了解更多:第 1 部分 - 比特币、区块链和其他分布式账本)。

公共资源(common goods)类似于公共物品(public goods),因为它们是非排他性的(无许可的),但它们又是竞争性的,这意味着一个人消费一种物品会排斥其他人消费它。公共资源的例子有水和空气、森林和公共的自然资源。它们是公开的,但通常在不同程度上是稀缺的。如果自然资源的开发或污染超出其可持续能力,人们就会阻止其他人消耗它们。“公地悲剧(Tragedy of the Commons)”是指个人为了自己的短期利益而攫取资源,无视个人行为的集体动力以及对共同利益的长期后果。通过限制资源开采超出可持续水平的规定,可以避免公地悲剧。

虽然世界上的鱼类资源可以被视为一种非排他性资源,但由于全球不同私人行为者不断进行深海捕捞,导致它们非常有限并且正在减少。最先进的公共账本在某种程度上总是具有竞争性,但至少目前具有更多的公益性质。这可能会随着技术的发展而改变。目的驱动型代币可以通过编程来维护或恢复共同利益,并可能解决当今社会面临的许多公地悲剧问题。如前所述,CO2 代币可以提供一种机制,用于“推动”个人一起为减少共同利益的负外部性做出贡献。


正外部性和负外部性

我们当前的经济体系主要以私人物品的形式激励个人价值创造。私人物品附带私有财产权,以防止他人使用该物品或消费其利益,除非他们为此付费(排他性的)。对于实物商品,一个人的消费会阻止另一个人的消费(竞争性)。数字商品的情况有所不同,但可以通过数字版权管理工具(版权保护)创造人为的稀缺性。私人物品可以出租给另一个人,授予临时访问权。专利还通过提供临时垄断来制造人为的稀缺性。它们是强制其他任何寻求使用专利技术的人的排他性法律机制。

私人物品的创造通常会导致公共物品的“负外部性”,比如环境。这种负外部性受到地区、国家和国际组织的监管,包括法律(主要是负激励)、税收(除税收减免立法之外的负激励)、推动(正激励)和私有化(市场机制)。经济学中的外部性是指影响个人或社区的成本或收益,他们没有选择承担该成本或收益。“负外部性”是人和机构的活动对其他人或机构造成间接成本(负面影响)的结果。污染就是其中的一个例子。消费二氧化碳排放量为负的商品是另一回事。制造业会造成空气污染,给整个社会带来健康和清洁成本。如果这些成本没有通过政府监管内部化,那么制造外部性的人将继续这样做。例如,如果两个相邻的农民对彼此产生积极的生态影响,就会出现“正外部性”。用代币激励二氧化碳减排可能是正外部性的另一个例子。这样可以促进共同利益的福祉,例如改善城市的空气质量。尽管公共产品的集体生产可以产生正外部性,但并不一定排除其他负外部性。如果设计不当,目的驱动型代币可能具有正外部性和负外部性:虽然工作量证明是维护公共产品的重要机制,但比特币挖矿本身的行为是能源密集型的,会对社会产生负外部性。


行为经济学和助推(Nudging)

当前的代币化网络设计面临着许多“搭便车”和“公地悲剧”问题,在设计这些代币化网络的代币治理机制时需要预见这些问题。此外,大多数代币建模方法都基于理性假设:所有代理的行为都与他们的偏好和信念一致,并根据充分利用的信息做出决定。当前的共识机制基于新古典经济理论的思想和理性经济行为者的概念——“经济人”——将经济决策简化为基于个人利润最大化和“完美自私”思想的简单利润最大化。虽然“完美自私”和理性假设的想法在区块链协议的背景下可能是有意义的,因为“共识”实际上并不是由人类直接管理,而且几乎完全是机器人活动,但这种理性假设可能对人类减少二氧化碳排放的行为、对社交网络的贡献或对代币管理列表的贡献机制设计没有意义。

替代经济理论,例如行为经济学,是基于个人行为更复杂的假设。行为经济学是研究受经济理性以外的其他因素影响的个人和机构经济决策过程的经济学领域。考虑到心理、情感、文化、认知和社会因素,得出的结论是,人们超过 90% 的决定都是根据心理捷径或“经验法则”做出的。特别是在压力和高度不确定的情况下,人类倾向于依靠轶事证据和刻板印象来帮助他们更快地理解和应对事件。行为经济学假设个人和机构的理性受到时间和认知限制的“限制”,并且足够好的解决方案优于完美的解决方案。行为经济学建立在认知心理学的学习之上,认知心理学是研究心理过程的心理学领域。

Nudging 建立在“有限理性”假设的基础上,并建议为个人在决策过程中提供支持,例如,将更健康的食品放在超市的视线范围内,以增加买家选择的机会。Nudging 是 1990 年代发展起来的一个概念,并被某些国家的一些政治家采用。行为经济学已被应用于政策制定、商业环境和机器学习算法建模。然而,批评者认为,Nudging 等于心理操纵和社会工程。以目的为导向的代币还可用于“推动”或“引导”个人采取某些行动,例如减少二氧化碳排放。然而,任何类型的治理系统都在指导集体行动,并且根据定义,其目标是社会工程。因此,在设计目的驱动型代币的代币治理规则作为提供公共产品的手段时,行为经济学和 Nudging 等方法可以提供重要的工具。


认知心理学与行为分析

代币化激励并不是什么新鲜事物,并且已经在心理学中进行了条件反射行为(condition behavior)的实验。在心理学中,术语“代币经济”是指一种使用操作性条件反射的行为修正程序,由 A.E. Kazdin 在 1977 年描述。在行为分析中,术语“操作性条件反射(operant conditioning)”是指通过强化或惩罚来修正行为的学习过程。它研究行为与外部刺激或影响行为的事件之间的关系。Nudging 可以被视为一种集体行为条件反射工具,它源自行为分析和操作性条件反射等学科。Kazdin 还批评控制人类的行为、态度和思想,并指出可能导致极权主义控制的伦理含义。虽然他将“行为技术”描述为道德中立的,但他指出,治理过程以及对目的和控制程度的决策会干扰个人自由,从而决定了该系统是否会被使用或滥用。在他之前的许多作者都讨论了使用行为原则来设计社会,这些关注点和 Nudging 理论的相关关注点类似。

在目的驱动型代币的机制设计中,需要做出这样的伦理考量。我们可以学到很多东西,而不仅仅是从行为经济学的伦理学中。工程学和控制论等相关学科也制定了与代币工程相关的道德原则。作为经济学哲学一部分的商业伦理也涉及商业和经济学的哲学、政治和伦理基础。例如,工程伦理要求你设计的任何东西,尤其是公共基础设施,都必须经过严格和仔细的测试,以尽量减少伤害风险;基础设施领域的工程学对未能进行尽职调查或尊重最佳实践的工程师具有许可和责任。控制论学科有“二阶控制论”的概念——你知道你的干预,这使你成为你正在设计或试图影响的系统的一部分。

在过去的几年里,数据科学和人工智能社区在很大程度上忽视了这些原则,这可能是因为利润最大化而不是道德。商业环境中的道德话语经常被短期效率思维所牺牲。这是一个系统性问题,始于大学,比如我自己的母校,早在 1990 年代就将商业道德从一般研究课程中移除了。将工程学、控制论和经济学的伦理原则与现代人工智能专业知识相结合,是最接近目标驱动型代币的加密经济设计参考案例的方法。


行为金融与行为博弈论

行为金融学研究为什么市场参与者在经济上是“非理性的”,这种非理性行为导致的市场效率低下,以及其他人如何从这种(可预测的)非理性中获利。其中,行为金融学解释了对新信息的反应如何影响泡沫和崩盘等市场运动。在对目的驱动型代币和 DeFi 市场机制进行建模时,行为金融学的发现是需要考虑的重要方面,其中一些在第 4 部分 - TCR 中进行了讨论。

行为博弈论是行为经济学的一个子领域,它分析不同市场参与者做出的战略决策的相互作用。它需要了解是什么促使人们采取行动。应用的方法是博弈论、实验经济学和实验心理学,它们都研究游戏参与者决策中的悖论。行为博弈论为传统决策模型提供了替代方案,例如“遗憾理论(regret theory)”、“双曲线贴现(hyperbolic discount)”和“前景理论(prospect theory)”。比如,人们可能希望在做出决定后尽量减少后悔的感觉,因此可能会根据他们可能因策略结果而遭受的遗憾程度来评估他们的选择。

目的驱动型代币的设计使用博弈论将人类推理建模为由协议或智能合约正式化的自动操控机制,并应考虑行为的复杂性。此外,网络科学文献中还有一整类游戏,称为“网络形成游戏(network formation games)”,涵盖了从学术引用和协作网络如何出现到 Twitter 图表等方方面面。

随着加密经济学和目的驱动型代币领域的成熟,行为金融学和行为博弈论很可能会进入这种目的驱动型代币的加密经济模型。许多代币化用例,如共识协议、代币管理记录表 (TCR)、代币联合曲线(token bonding curve)和算法稳定代币,都是建立在理性假设之上的:所有代理都以自我为中心、追求利润最大化,并在逻辑上与其偏好和信念一致,并且他们的决定都基于充分利用的信息。然而,正如我们从行为学科的研究中了解到的那样,这一假设需要由其他形式的行为来补充。因此,有必要通过从行为经济学、行为金融学、行为博弈论和认知心理学中获取概念来扩大当前加密经济原语的假设,这有助于开发更复杂的加密经济机制。


机制设计与代币工程学

共识协议的设计与称为“机制设计”的经济学子领域有关,该领域研究如何设计一个游戏来激励每个人为共同目标做出贡献的问题。机制设计理论将经济激励与密码学结合使用。目的是在假设所有参与者都理性行事的战略环境中实现预期目标。它也被称为“逆向博弈论”,因为它在游戏结束时开始,然后在设计机制时倒推。Hurwicz、Maskin 和 Myerson 因对机械设计的研究获得了 2007 年诺贝尔经济学奖。

并非每个代币都需要成为加密经济机制的产物。资产代币(例如证券代币)可以使用简单的智能合约简单地代表财产权或访问权。另一方面,目的驱动型代币需要以目的为导向的机制。代币机制设计,也称为“代币工程化(token engineering)”,是一个新兴领域。然而,工作量证明和股权证明之外的最佳实践很少,而且许多现有用例存在相当大的设计缺陷。例如,使用代币激励二氧化碳减排并非易事,而且可能需要至少与开发工作证明所需的严格研究一样多。应用案例更加复杂,而且需要来自外部世界的数据馈送,例如硬件预言机和软件预言机。大多数现有目的驱动型代币的机制设计未能将更复杂的行为动态集成到其协议中。为了能够充分解决“公地悲剧”和“搭便车”等问题,我们需要对这些代币进行更细致的机制设计。

“代币工程化”是一个新兴术语,具有更多的跨学科方法,由 Trent McConaghy 在他的文章“走向代币工程的实践”中创造。他将代币工程定义为分析、设计和验证代币化生态系统的理论、实践和工具。他在创建代币机制和电气工程、群体机器人技术、运筹学、软件工程、土木工程、航空航天工程、复杂系统设计、公共政策设计、特定经济学、机器人技术、机器学习和人工智能之间得出了相似之处。所有这些学科都严重依赖优化和决策数学(阅读更多:第 4 部分 - 如何设计代币系统。)

然而,由于代币化网络的社会性质,机制设计和市场设计作为经济学和公共政策的子领域,需要纳入相关领域的列表中。管理自治参与者网络的协议,包括他们的规则、代理、节点、代币和治理结构,类似于民族国家,而不是公司。因此,需要分析民族国家用来为其代理人行为建模的工具:宏观经济学、微观经济学,特别是行为经济学、行为金融学、行为博弈论,以及一些非正统学派,如制度经济学、生态经济学和复杂性经济学。有必要确定现有的模型、方法和解决方案,并评估它们是否以及如何适用于在代币化网络的背景下创建有用的机制,以实现集体目标。

经济学和数学,甚至工程学科,已经开发出各种模型和方法来形式化理性主体的经济动机和行为方式,这些模型和方法已经并且仍然被国家政府、监管机构和机构使用。需要解决的问题是这些经济模型是否以及在多大程度上可以应用于代币驱动的生态系统。这可以通过 (i) 确定代币经济学与现有的经济学科学领域之间的相似性,以及机器人、自动化和控制工程之间的相似性,这些领域也提供了一些工作方法,尽管这些方法还存在不确定性。网络物理系统 (CPS) 也有很多值得学习的地方,它控制的电网代表去中心化的物理基础设施,具有不同的环境条件和去中心化的战略代理行为。此外,通过 (ii) 基于现有经济和数学模型为代币化生态系统正式化网络设计和网络评估模型,以及 (iii) 设计一个自下而上的代币工程框架,以实现未来最先进的设计生态系统。

创建机制是一个优化问题,旨在在一组约束下最大化单个参与者(例如他们的收入或声誉)的目标函数。虽然以太坊和类似的协议可以使用几行代码创建任何类型的代币,使用在公共基础设施上运行的简单智能合约,我们仍然 (i) 缺乏原型构建块和标准,也被称为“加密经济原语”^1[1];(ii) 我们还缺乏必要的建模和预测工具来设计这些代币的治理功能,特别是对于更复杂类型的目的驱动型代币,这些代币旨在自动激励自治代理网络中的某种行为;(iii) 此外,代币设计的最佳实践很少。尽管过去几年通过代币销售发行了许多代币(主要用于筹款),但这些已发行代币中的大多数都缺乏适当的功能和机制设计。到目前为止,研究该领域的学术界和许多“目的驱动型代币”的开发者几乎没有重叠。在设计目的驱动型代币协议时,代币发行者社区最好能够使用机制设计的方法和发现。

本节概要

目的驱动型代币激励个人行为为集体目标做出贡献。这个集体目标可能是公共物品或将减少公共物品的负外部性。

目的,是指在最大化个人利益之外,实现一个集体目标的想法。

Web3 代币是一种易于编程的工具,可将个人决策过程建模为智能合约。任何目的都可以被激励。任何行为都可以建模。不同类型的目的驱动型代币的例子是:(i)激励对网络状态的共识;(ii) 激励对社交媒体的贡献;(iii) 激励对上市的贡献;(iv) 鼓励对社交网络中的公共列表或内容提要进行集体管理;(v) 激励二氧化碳减排。

目的驱动型代币提供了传统经济系统的替代方案,传统经济系统主要激励个人价值创造:私人参与者从自然或劳动力中提取租金,并将其转化为产品,通常将社会成本外部化,同时内部化(和最大化)私人利益。

经济学、公共选择理论、公共产品理论和行为科学的研究对于更好地理解和设计目的驱动型代币以及其工程化过程至关重要。

“公共物品”一词是指任何个人无需付费即可使用的物品(非排他性或未经许可),并且个人使用不会减少其他人的可用性(非竞争性或无限制)。仅在一定程度上满足这两个条件的公共物品称为不纯公共物品。

比特币支付网络可以被视为一种新形式的技术驱动公共产品,尽管它并不纯粹。网络的维护和维持是集体的和无需许可的。网络的使用是未经许可且非竞争性的,但前提是未达到容量限制。以目前的形式,公共区块链网络不能很好地扩展,当网络阻塞时可以被认为是竞争性的。

公共物品往往会出现搭便车问题,即一些个人消费公共物品而没有(充分)为其创造或维护做出贡献。开源软件是一种公共产品,通常会遇到搭便车问题。比特币协议也是搭便车问题的典型例子,因为只有少数人为代码做出贡献,因为贡献缺乏动机,但又有很多人使用它。代币化的社交媒体网络或代币管理的注册表也面临着许多在设计代币治理机制时需要预料到的搭便车问题。

如果公共物品受到限制,它们就会变成俱乐部物品或私人物品。排除机制可能采用会员资格、版权、专利或付费墙的形式。俱乐部商品代表人为稀缺的商品。许可账本可以看作是这样的俱乐部商品,只有联盟(俱乐部)的成员才能访问分布式账本并可以向其中写入交易。

私人物品的创造通常会导致公共物品的“负外部性”,例如环境。经济学中的外部性是指影响个人或社区的成本或收益,他们没有选择承担该成本或收益。“负外部性”是人们和机构的活动对其他人或机构造成间接成本(负面影响)的结果。例如,如果两个相邻的农民对彼此产生积极的生态影响,就会出现“正外部性”。

使用代币激励二氧化碳减排是正外部性的一个例子,它可以促进共同利益的福祉,例如城市的空气质量。

尽管公共产品的集体生产可以产生正外部性,但并不一定排除其他负外部性。如果设计不当,目的驱动型代币可能具有正外部性和负外部性:虽然工作量证明是维护公共产品的重要机制,但比特币挖矿本身的行为是能源密集型的,会对社会产生负外部性。

当前的代币化网络设计面临着许多“搭便车”和“公地悲剧”的问题,在设计这些代币化网络的代币治理机制时需要预见到这些问题。

当前的共识机制基于新古典经济理论的思想和理性经济行为者的概念 —— “经济人” ——将经济决策简化为基于个人利润最大化和“完美自私”思想的简单利润最大化”。尽管“完全自私”和理性假设的想法在区块链协议的背景下可能是有意义的,因为“共识”实际上并不是由人类直接管理,几乎完全是机器人活动,但这样的理性假设对于人类对二氧化碳的减排行为、对社交网络的贡献或对代币管理列表的贡献等机制设计可能没有意义。

替代经济理论,例如行为经济学,是基于个人行为更复杂的假设。行为经济学是研究个人和机构的经济决策过程受经济理性以外的其他因素影响的经济学领域。

代币化激励并不是什么新鲜事物,并且已经在心理学中进行了条件反射行为实验。在心理学中,“代币经济”一词是指一种使用“操作性条件反射”的行为修正程序,这是一种通过强化或惩罚来修正行为的学习过程。它研究行为与影响行为的外部刺激或事件之间的关系。

行为金融学研究为什么市场参与者在经济上是“非理性的”,由此导致的市场效率低下(如非理性行为)以及其他人如何从这种(可预测的)非理性中获利。在对目的驱动型代币和 DeFi 市场机制进行建模时,行为金融学的发现是需要考虑的重要方面,其中一些已经经过了讨论。

目的驱动型代币的设计使用博弈论将人类推理建模为由协议或智能合约形式化的自动操纵机制,并应考虑到行为的复杂性。此外,在网络科学文献中还有一整类游戏,被称为“网络形成游戏”,涵盖了从学术引用和协作网络如何出现到 Twitter 图表等的方方面面。

共识协议的设计与经济学的一个被称为“机制设计”的子领域有关,它研究如何设计一个游戏来激励每个人为集体目标做出贡献的问题。机制设计也被称为“反向博弈论”,因为它从游戏结束开始,然后在设计机制时倒推。

并非每个代币都需要成为加密经济机制的产物。资产代币(例如证券代币)可以使用简单的智能合约简单地代表财产权或访问权。另一方面,目的驱动型代币需要以目的为导向的机制。代币机制设计,也称为“代币工程化”,是一个新兴领域。

管理参与者自治网络的协议,包括他们的规则、代理、节点、代币和治理结构,类似于民族国家,而不是公司。因此,需要分析民族国家用来为其代理人行为建模的工具,包括:宏观经济学、微观经济学,特别是行为经济学、行为金融学、行为博弈论,以及一些非正统学派,如制度经济学、生态经济学和复杂性经济学。


章节引用和延伸阅读

脚注

[1] ^1: 加密经济学原语(primitives)可以定义为使我们能够构建去中心化经济应用程序的加密工具、标准和构建块。更简单的原语是加密代币。更高级别的原语具有监管性质,包括共识机制、代币管理记录表、稳定币或预测市场。


4.3 Steemit、Hive 和 Reddit:代币化社交网络

Steemit 是一个去中心化的社交网络,对网络做出贡献可以获得网络代币奖励。它运行在 Steem 区块链上,这是一个为去中心化社交网络提供公共基础设施的专用区块链。

免责声明:Steemit 的治理规则和底层的 Steem 区块链会经常发生协议变更。文档不完整的话,有些事实很难研究。为了完全掌握当前的治理规则,必须阅读最新的代码。因此,以下章节中提到的一些事实可能已经过时或不一致。然而,它们应该有助于描绘系统的复杂性。在撰写本书时,Steemit 网络分裂为一个新的延续(Hive),由核心社区驱动,并受当前事件的影响。尽管该网络似乎正在衰退,但它仍然是探索代币化社交网络的最佳实践和最差实践的典型案例。

Steemit 是一个运行在 Steem 区块链上的去中心化应用程序。与基于 Web2 的社交媒体应用程序不同,Steemit (i) 没有广告;(ii) 所有数据在账本上都是公开的,这意味着没有单一机构拥有你的交易数据;(iii) 网络的贡献者将获得网络代币奖励。你获得的报酬取决于你的贡献数量和贡献的受欢迎程度。Steemit 是无许可的,允许任何用户免费加入。通过电子邮件或电话号码进行注册,并由管理员手动验证。或者,可以支付费用来创建帐户。这两个程序都是为了给创建帐户设置工作量或成本,以打击垃圾邮件、机器人和域名抢注者。

Steemit 可能是第一个也是运行时间最长的去中心化应用程序。它于 2015 年概念化, 2016 年开始运行。在撰写本书时,该网络在 Steem 区块链上每天拥有超过 100 万注册用户、25,000 条帖子、100,000 条评论,以及 140 万笔交易。因此,它是加密社区中经验更丰富的项目之一。Steemit 上线的时间大约与以太坊网络出现的时间相同,那时还无法不创建自己的分布式基础设施而直接创建去中心化应用程序。从今天的视角来看,Steemit 协议似乎过于复杂和过时。然而,在当时,这是一个超前而有远见的项目。项目创始人创建了他们自己的专用基础设施(带有原生代币 STEEM 的 Steem 区块链)和他们自己的稳定币(STEEM 币)。如今,鉴于任何人都可以在以太坊等智能合约网络上构建去中心化社交网络,并使用众多可公开获得的稳定币之一,因此今天不再需要这么复杂。创始人 Dan Larimer 还创建了“BitShares”和“EOS”区块链网络,它们都使用“Graphene”作为共识机制。Steem 区块链也使用 Graphene 并为 Steemit 社交媒体网络以及其他去中心化应用程序提供基础设施,例如 (i)“d.tube”,一个类似于 YouTube 平台的去中心化视频,以及 (ii)“d.sound”,一个类似于 Spotify 或 Soundcloud 的去中心化音频流服务。d.tube 和 d.sound 都使用 Steem 区块链来执行他们的智能合约,但用户和流量都比 Steemit 少。视频和声音文件存储在“IPFS”上,这是一种去中心化文件存储协议。尽管 Steemit 存在许多设计缺陷,但它为理解代币化和去中心化的社交媒体应用程序提供了一个富有洞察力的案例。


当今社交媒体的问题

在过去十年中,社交媒体已成为人们与同龄人交流和消费信息的重要组成部分。随着社交媒体的兴起,传统媒体已经变得去专业化。只需创建一个社交媒体帐户,每个人都可以贡献和策划内容来影响公众舆论。Facebook、Twitter 和 Reddit 取代了报纸,YouTube 取代了电视,滑动和滚动已成为新的频道切换方式。随着这些社交媒体平台逐渐获得越来越多的影响力,它们已经从一个自由表达的开放空间转变为一些大玩家的寡头垄断地盘。

早些年,Facebook 和 Twitter 等社交媒体网站的内容管理过程曾经是用户自主的。这种自主性被基于平台提供商开发的算法的数据馈送所取代,并且这些馈送现在被注入越来越多的广告。社交媒体平台已成为我们内容的管理人,并完全控制我们的数据馈送。很多时候,这些经过社会工程化的数据馈送被编程为让用户尽可能长时间地停留在平台上,让他们上瘾,以此提升广告收入。所以他们通常会优先考虑内容更受欢迎的帖子,并压制那些没有得到很多赞的边缘帖子(了解更多:注意力币和代币管理记录表)。

虽然用户贡献了有价值的内容和内容管理服务,但他们无法直接将他们对网络的贡献货币化。此外,在这些平台上发布的内容可能会受到运营这些平台的公司的审查和控制,在某些国家,甚至是政府当局。可以禁止用户发布特定类型的内容,并且可以随时停用用户帐户。数据隐私和控制是这些基于 Web2 的社交媒体平台的另一个问题。个人信息和用户行为,例如内容偏好、购买模式、性取向、种族、性别或政治观点,被跟踪并存储在提供这些社交媒体服务的公司的服务器上。这些数据也可以传递给其他公司和机构。虽然此类数据收集已经成为通过定向广告产生广告收入的基础,但它也被用于政治操纵,并可作为用户性格评估和分析社会概况的基础。在 Cambridge Analytica 丑闻事件中,个人数据被传递给其他机构,这些机构随后在 2016 年美国总统大选或英国脱欧公投之前利用这些数据操纵选民,削弱了公众对社交媒体网络的信任。

Steemit 的代币经济学

像 Steemit 这样的去中心化社交网络 (i) 没有数据垄断,这意味着每个人都可以访问所有交易数据,这些数据在 Steem 区块浏览器上是公开可见的,并且 (ii) 不需要广告收入,因为网络是由 (iii) 因对网络做出贡献而获得代币奖励的贡献者来管理的。要查找或标记内容,可以使用“标签和主题”来帮忙将内容分类到个性化的数据流中。因此,Steemit 更像 Reddit 而不是 Facebook。用户对网络做出的贡献可以获得三种不同类型的网络代币奖励:“Steem”、“Steem Dollar” 和 “Steem Power”。Steem (STEEM) 是 Steem 区块链的原生代币。与其他原生区块链代币一样,Steem 代币也是可以转让的,并且每天都会创建新的代币。

Steem Power (SP) 是一种声誉代币,旨在反映一个人在社交网络中的影响力。任何开立新账户的人都会收到初始数量的 SP 代币。之后,可以通过对网络做出贡献来获得 SP 奖励。或者,可以使用 Steem 以 1:1 的比例购买 SP。这个过程被称为“充电(powering up)”。拥有的 SP 越多,对网络的贡献就越多。如果拥有大量 SP 的人支持另一个用户的帖子,则该用户将获得比 SP 较少的用户支持他们的内容而获得的代币奖励更多。SP 可以转换回 Steem,这被称为“断电(powering down)”,但这个过程被故意放慢到十三周,以防止用户一次性出售他们的代币,从而引发价格崩盘和市场操纵。

Steem Dollar (SBD) 被设计为一种稳定的代币,以 1:1 的比例与美元挂钩。它可以在公开市场上购买或赚取(50% 对社交媒体网络的贡献奖励都是以 SBD 支付的)。一旦获得了 SBD 代币,就可以:(i) 兑现;(ii) 持有;或 (iii) 转换为 Steem,然后在 3.5 天的转换过程后在公开市场上出售,以避免“套利攻击”。由于 SBD 旨在保证具有稳定的价格,因此 SBD 代币持有者会错过 Steem 的价格上涨。为了激励 SBD 代币持有者持有他们的 SBD,他们每年会获得 10% 的利息。此利率是可变的,可以在协议升级中更改。

Steemit 网络有三种不同类型的用户:(i) 内容创建者:发布内容;(ii) 活跃用户:通过支持(点赞)内容来推动内容,以及 (iii) 被动用户:消费内容。内容创建者可以发布帖子,但只有在帖子被其他用户(内容管理者)点赞时才会获得代币奖励。如果帖子表现良好,则支持该帖子的人将获得比支持不太受欢迎的帖子更多的 SP。奖励从两个奖励池中支付,并以不同的代币 Steem Power 和 Steem Dollar 混合分配,这种分配由内容创建者单独确定。奖励仅在内容发布后的 7 天内支付。在那之后,帖子仍将在线,但将无法再通过该帖子获得奖励。任何人都可以发布和支持内容,从而为内容的集体管理做出贡献。

获得的代币的确切数量是帖子收到的点赞数的函数,也是进行点赞的内容管理人(curator)拥有的 Steem Power 数量的函数。如果一个内容管理人有 2,000 个 Steem Power,另一个有 20,000 个 Steem Power,那么这两个赞的效果会有所不同。为了激励优质内容,用户在一定时间内可以进行的点赞数是有限的。更复杂的是,如果同一个用户决定对多个帖子进行点赞,那么每次点赞的权重将会减少,具体取决于点赞的间隔时间。该网络每天为点赞权充电 20%。这两种机制的设置是为了防止恶意点赞以及激励有质量的点赞决定。然而,实际上,为了赚取更多代币,人们会给他们期望的受欢迎的内容点赞,例如梗图(memes),而不一定是他们认为的优质内容。

Steemit 应用程序运行在使用“委托权益证明”(DPoS)作为共识算法的 Steem 区块链网络上。DPoS 是 Proof-of-Stake 的一种变体,底层区块链网络上的代币持有者通过社区投票选出 21 个所谓的“见证人(witnesses)”,他们将 STEEM 代币委托给这些“见证人”。见证人代表将代币委托给他们的代币持有者验证交易并创建区块。在网络性能方面,DPoS 比工作量证明更具可扩展性,工作量证明是每秒处理数千笔交易的社交网络的先决条件。

Steem 区块链不断创建新的 STEEM 代币,这些代币被添加到“奖励池”中,代币持有者将根据协议中定义的治理规则从中获得奖励。根据目前的治理规则,新铸造的 STEEM 代币中有 15% 奖励给持有 SP 的人,75% 给内容创作者和内容管理者,10% 新 STEEM 代币支付给见证人。STEEM 代币的初始货币政策在供应上是高度通货膨胀的,几乎每年翻一番。由于社区压力,STEEM 的通货膨胀率被调整为每年 9.5%。在撰写本书时,STEEM 的通货膨胀率为 9%,并且每年会下降 0.5%。


对 Steemit 的批评

虽然 Steemit 和底层的 Steem 区块链基础设施是我们如何重新定义社交网络的一个很好的用例,但代币设计背后的经济学存在一些基本的设计缺陷。此外,由于 Steem 区块链上的所有数据都是公开的,任何人都可以使用这些数据创建去中心化应用程序,从而为 Steemit 社区创建有用的工具,例如“Catch a Whale”^1[1] 或“Steem Market”^2[2]。


Steemit 硬分叉: Hive 网络

2020 年 2 月,Steemit Inc. 被管理 Tron 区块链的 Tron 基金会收购。Steem 生态系统的社区成员对此次收购和新领导层表示担忧,特别是对 CEO 孙宇晨 (Justin Sun) 的担忧,他提出了一项将 STEEM 代币迁移到 Tron 网络的计划。然而,最大的担忧是,通过这次收购,Tron 基金会还获得了 STEEM 代币总供应量的大约 20% 的控制权,社区俗称这些代币为“Steemit Inc 忍者开采的股份(Steemit Inc ninja-mined stake)”。这些忍者(ninja )代币是几年前预挖的,并分发给了 STEEM 的创始人,而创始人现在将 Steemit Inc. 出售给了 Tron 基金会。虽然 忍者代币一直构成威胁,但它们从未被积极使用(例如对 Steemit 升级进行投票)。过去,STEEM 社区相信网络创始人不会滥用代币来控制网络。然而,由于对新所有者的不信任和对潜在权力争夺的恐惧,STEEM 目击者几乎立即使用委托给他们的网络用户投票执行了 Steem 区块链的软分叉。

有了这个软分叉,忍者代币地址被阻止了进行未来活动,以防止对网络的控制。社区投票支持这个软分叉,以防止新所有者(Tron 基金会)使用忍者代币。见证人将软分叉证明为“临时保护协议,以维持目前就 Steemit Inc 的股份及其预期用途 [...] 及其控制的资产的持续使用而建立的现状。” 2020 年 3 月上旬,社区主导的分叉失败,因为 Tron 基金会与少数代币交易所协调,使用这些交易所托管的用户代币的 STEEM 代币追溯撤消软分叉。交易所滥用用户代币的行为备受争议。

核心社区没有在 Steem 网络中争夺权力,而是通过硬分叉进行了分离。2020 年 3 月中旬,Steem 区块链协议和 Steemit 应用程序分叉成一个名为“Hive”的新网络。Steemit Inc. 控制的所有忍者代币都经过审查,不会反映在 Hive 网络上。所有其他网络代币都被移植到 Hive。Steemit 应用程序中的所有博客数据也已移植到 Hive 网络。这将取决于每个博客作者来决定将来使用哪些应用程序,Steemit 或 Hive。如果博主继续在 Steemit 上发帖,他们的新帖子仍将由 Steem 区块链管理;如果他们选择其他方式,他们的新帖子将发布在 HIVE 网络上。理论上,在 Steem 区块链上运行的所有其他应用程序,例如 “Splinterlands”、 “Steemian”、 “d-tube” 和 “d.sound”,理论上也可以迁移到 Hive 网络。

收购以及随后的软分叉和硬分叉体现了区块链网络的去中心化性质,并通过委托证明(DPoS)共识机制展示了潜在的攻击媒介。最初打算作为一个去中心化社交网络的东西被证明很容易集中化,无论是在 Tron 基金会的收购方面,还是在他们与使用用户代币进行投票的交易所勾结(未经用户事先同意)方面。它还显示了见证人的力量,他们充当了这些分叉的环领袖(ring leaders)。

Tron 基金会首席执行官认为分叉是“恶意黑客”的行为,违反了“私有财产的神圣性”,并审查了大约 4500 条与 Hive 硬分叉相关的帖子和评论。然而,鉴于博客作者散居到 Hive,Tron 基金会和参与阻止社区活动的交易所后来撤回了他们的决定并缓和了他们的语气。新的 Steemit Inc. 所有者承认,他们审查了在 Steemit 上讨论 Hive 硬分叉的帖子,并以保护私人利益为理由。散居在外的用户迫使新所有者发布博客文章以试图重新获得信任,称他们希望“尽快将治理权交还给社区 [...] 并说服用户回到 Steemit 项目。”整个冲突反映了 Web2 和 Web3 之间的文化变化,并表明一些个人和机构仍在努力理解 Web3 的去中心化性质和集中控制的范式变化。

虽然 Steemit 为社交媒体网络的新时代铺平了道路,展示了我们如何在代币化经济中重新思考社交网络,但设计缺陷相当大。如果 Steemit 或 Hive 想要生存下去,他们将需要改变代币经济学并消除权力结构中的不平等,并设计一个与用户身份相关的声誉代币。否则,新的内容创建者将很难在系统中引起注意。虽然 Steem 区块链和 Steemit 应用程序不断调整治理规则,并认真对待社区的一些反馈,但代币设计缺陷可能才是根本问题。新的竞争对手,例如“Akasha”、 “all.me”、 “Belacam”、 “DLive”、 “E-chat”、 “Golos”、 “Minds”、 “Mithril”、 “5media”、 “Social X” 或 “UUNIO” 可能会在未来几年提供更具弹性的代币经济学。


Reddit: 代币化 Web2 平台

“Reddit”是一个 Web2 社交媒体平台,用于面向主题的讨论 - subreddits - 并带有贡献评级系统。subreddits 代表用户创建的版块,有助于引导围绕各种主题的讨论。用户可以提交他们的评论,这些评论可以被其他用户赞成、反对或评论。帖子可见度的排名取决于赞成票和反对票的数量。“业力(Karma)”点决定了用户在网络中的声誉。Reddit 最初成立于 2005 年,拥有超过 200 万个 subreddit 社区[^6],并且在全球访问量最大的网站中排名前 20。[^7] 2020 年 5 月,拥有超过 240 万用户的两个版块 subreddit - r/Cryptocurrency 和 r/FortNiteBR - 宣布推出他们自己的 subreddit 代币 - MOON 和 BRICK - 每个都将由以太坊网络管理。这两种代币都可以被视为一个测试用例,旨在将所有 subreddit 版块进行代币化并用于其各自的特殊用途。这些代币最初将由以太坊测试网“Rinkeby”管理几个月,然后迁移到以太坊的主网。“Reddit Vault”是一个集成到 Reddit 移动应用程序和与以太坊网络通信的以太坊钱包。这两种代币都被设计为可以转让,用户可以将他们的 MOON 和 Brick 代币发送到任何其他 ERC-20 兼容的钱包。这些代币在社区内还具有特殊的投票权,但是,目前尚不清楚这样的投票过程将如何。在这个初始设计中,代币可用于动画表情符号、独家徽章以及使用 gif 回复 Reddit 评论。代币的货币政策各不相同,至少在一定程度上可以由每个 subreddit 社区决定。这意味着每个 subreddit 社区将对代币的属性和功能(发行率、铸造过程、投票权、可转让性、效用属性)有一定的控制权。 “r/Cryptocurrency” 宣布 MOON 代币每月有固定的发行率,500 万个 MOON,每月递减 2.5%,直到达到 2.5 亿个。“r/FortNiteBR”尚未指定其 BRICKS 代币的发行率。在撰写本书时,尚不清楚交易所是否或何时上架该代币。通过这一举措,Reddit 成为第一个正式宣布将其社交媒体活动代币化的基于 Web2 的社交媒体网络。其他现有的社交媒体网络很可能很快就会跟进。最大的挑战将是设计代币,要使代币所创建的经济系统的预期目的不被儿戏。

本节概要

Steemit 是一个去中心化的社交网络,对网络做出贡献可以获得网络代币奖励。它是一个运行在 Steem 区块链上的去中心化应用程序。与基于 Web2 的社交媒体应用程序不同。

去中心化社交网络如 Steemit 没有数据垄断,这意味着每个人都可以访问所有交易数据,这些数据在 Steem 区块浏览器上公开可见,并且不需要广告收入,因为网络由获得代币奖励的贡献者共同管理,以表彰他们对网络的贡献。你获得的报酬取决于你的贡献数量和贡献的受欢迎程度。

Steemit 拥有三种不同类型的用户:(a) 内容创建者:发布内容;(b) 活跃用户:通过支持(点赞)内容来管理内容,以及 (c) 被动用户:消费内容。用户通过三种不同类型的网络代币来获得对网络贡献的奖励: “Steem”、 “Steem Dollar” 和 “Steem Power”。

虽然 Steemit 和底层的 Steem 区块链基础设施是我们重新定义社交网络的一个很好的用例,但代币设计背后的经济学存在一些基本的设计缺陷。由于声誉代币的设计缺陷,目前在激励和提供优质内容方面存在许多问题。虽然 Steem Power (SP) 应该是一种声誉代币,但它是基于对网络参与者行为方式的过度简化的假设。

代币机制不考虑公地悲剧或短期经济思维。Steem Power 形式的声誉代币可以用法定货币购买。因此,愿意在 Steem Power 上投入大量资金的用户可以引导他们的网络能力并比试图真诚建立声誉的用户更快地赚到更多的钱。此外,信誉代币的设计没有考虑到不同的用户有不同的兴趣,个人的品味是相对的。

网络活动的现实表明,奖励模型经常鼓励创建由机器人驱动的点击诱饵式内容。虽然有一些与帐户创建过程相关的机器人预防措施,但 Steem Power 是一种可转让的代币,这意味着它可以从一个用户委托给另一个用户。这导致了机器人的出现,这些机器人被编程为根据其潜在的盈利能力为帖子投票。机器人可以将奖励分配给将其 SP 委托给他们的代币持有者。考虑到如果投票相对较早投票会更有利可图,并且在随后会有更多投票的情况下,所以机器人会对其他机器人进行投票,以创建有关利润预期的循环反馈。

Steemit 允许用户对自己的帖子进行自我投票,这已经在网络中引起了很多讨论。反对者声称自我支持行为中存在偏见,因为它降低了内容管理过程的质量。支持者说,不支持你自己的内容意味着稀释你自己的股份,并且只将你的权力授予其他用户。此外,他们争辩说,如果用户想要自我投票而不能的话,他们会再创建一个账户。

与 Web2 社交媒体平台不同,Steemit 区块链上的所有交易数据都是公开的,对所有人都是透明的,只需进行简单的链分析。这意味着任何人都可以检查 Steemit 生态系统中何时或谁做了什么。需要在协议中实现替代加密算法,如多方计算或零知识证明和其他混淆技术,以通过设计提供更多隐私。

2020 年 3 月,发生了恶意收购和有争议的硬分叉,社区分叉成一个名为“Hive”的新网络。

新的竞争对手,例如“Akasha”、“all.me”、“Belacam”、“DLive”、“E-chat”、“Golos”、“Minds”、“Mithril”、“5media”、“Social X”或“UUNIO”,可能会在未来几年提供更具弹性的代币经济学。


章节引用和延伸阅读


脚注

[1] ^1: “Catch a Whale”是一个跟踪大型代币持有者(whales)投票的应用程序。

[2] ^2: “Steem Market”让用户可以通过 Steem 购买、出售和出租商品。

[3] ^3: 多方计算是一种加密工作,它允许多个服务器联合计算输出,而无需任何单个服务器知道所有输入,并且可以帮助匿名聚合广告。

[4] ^4: 零知识证明是一种加密方案,允许一方在尽可能少或不传递信息的情况下验证解决方案。通常,这里的应用程序是机密交易,并且允许在不放弃个人详细信息的情况下证明其真实性。另一个可能的用例是在不放弃个人数据的情况下向发布者证明广告的适用性。

[5] ^5: 设计隐私是指在设计系统时为在所有可能的步骤中保护隐私所做的努力,而不是忽视隐私并试图在以后找到实现它的方法。


4.4 注意力币:重塑广告

注意力币(Basic Attention Token)项目的理念是将用户的注意力代币化,并创建一个更加透明和高效的广告市场。注意力币颠覆了广告行业参与者的角色,并重新定义谁拥有你的注意力和网络浏览体验,以及谁从谁那里获得报酬。

从历史上看,经济交易在很大程度上是基于用货币、债务或其他产品来交换产品。由于选择有限,客户的期望也相对较低。再加上商品稀缺,生产商不需要个性化他们的产品或与其他产品区分开来。工业革命(1860-1920)降低了生产成本,改变了商品供需之间的动态。随着生产开始超过需求,市场竞争日益激烈,以及产品日益商品化,销售和营销成为公司将产品与竞争对手区分开来的一种方式。随之而来的是一场销售革命(1920-1940)。之后又发生了一场营销革命(1940-1990 年),继而引发了 20 世纪末和 21 世纪初的细粒度营销革命,其重点是关系营销和社交媒体营销。自由贸易协定和互联网的出现使得公司能够越来越多地将生产和服务外包给其他国家,并专注于产品设计、品牌和广告。

自农业革命以来,人类第一次进入了食物、金钱和知识等资源丰富的时代。大多数现代短缺往往是由于分配效率低下,而非是因为真正短缺。在信息溢出、供应链优化、算法市场机制的时代,这种低效率可以进一步减少。15 世纪印刷机的发明可以看作是第一次信息革命,而互联网的出现带来了第二次信息革命,随之而来的是信息的极大丰富。数据成为信息经济的燃料,注意力成了稀缺资源。随着我们正在接近“零边际成本社会”,^1[1] 时间和注意力正在成为最稀缺的两种资源。在这种情况下,一个人关注广告的时间是非常有限的。


注意力经济,数据市场和隐私

Web2 平台,特别是社交媒体平台和搜索引擎,没有直接的商业模式来从他们提供的服务中产生收入。他们唯一拥有的就是用户数据,这是基于用户行为的定向广告的基础。这彻底改变了广告业。当前的广告技术生态系统已经开发出来,主要由两家公司控制:Alphabet(谷歌)和 Facebook。从网络浏览历史到基于位置的数据,我们的日常活动都被我们使用其服务的公司跟踪,然后转售给营销行业的数据经纪人。数据经纪人分析这些数据并将其转售给广告商。算法方法从这些原始数据中提取信息,以评估哪些客户与哪个广告商最相关。今天的用户几乎无法直接控制他们的个人数据在 Web2 服务提供商服务器的围墙花园(walled garden)后面会发生什么。

收集按特定特征对消费者进行分组的人员名单并将这些名单出售给营销公司和广告商并不是什么新鲜事。然而,互联网已经从根本上降低了收集和处理此类名单的成本,并允许在更加个性化的层面上这样做。与机器学习应用程序相结合,我们现在可以以前所未有的水平个性化广告,这在以前是不可行的。在定向广告的早期,使用 Facebook、谷歌和类似广告网络的营销人员只能根据单一服务提供商收集的数据来定位个人。然而,在 2012 年,Facebook 开始允许公司上传自己的通讯录,将他们的数据与 Facebook 数据相关联。这使公司可以链接来自不同来源的数据集,并根据他们的电子邮件地址或电话号码来定位人们。其他公司,例如 Google 和 Twitter,很快也推出了类似的功能。他们已经开发出复杂的方法来分析互联网用户的行为,这些方法是将不同公司跨越不同用户帐户、设备甚至离线数据收集的数据集联系起来。这些数据集可以使用指代个人的假名标识符轻松链接,例如电子邮件地址、电话号码和 cookie。Cookie 是发布者用来跟踪和链接个人在 Internet 服务中的偏好和行为的强大工具。

此外,在当前基于客户端-服务器的互联网中,用户和广告商几乎无法直接控制他们的数据会发生什么。大数据公司是数据泄露和隐私侵犯的蜜罐,正如“剑桥分析文件”所公开的那样,Facebook 数据如何被用来操纵英国和美国的选举。^2[2] 有针对性的广告与个性化数据馈送相结合被许多人视为破坏用户自主权的工具,也催生了个人意见的回声室。数以百万计的用户已经在他们的设备上安装了广告拦截器来抵消这种监视趋势。发布商的反应是通过弹窗和消息轰炸用户,要求他们将网站列入白名单或完全禁用他们的广告拦截器。超过 6 亿台设备似乎在使用广告拦截软件。

广告行业在这些数据经纪人和服务提供商的供应链中也容易出现不透明的情况。不道德且有时具有欺诈性的广告技术提供商假装提供有针对性的广告,而实际上,用户可能会收到他们最近购买的产品的广告。购买此类“定制受众”的广告商无法直接了解广告技术提供商围墙背后的真实情况。他们必须相信第三方提供商会正确投放广告。据估计,2016 年发生的在线广告欺诈金额超过 70 亿美元,从错位广告到彻底的恶意广告。


注意力币(Basic Attention Token,BAT)

今天的数字广告涉及两个主要的利益相关者,即广告商和出版商,以及许多为满足广告商和出版商的需求而建立的中介服务。用户在系统中几乎没有主动角色,除了可能有限的退出可能性。注意力币项目颠倒了广告行业参与者的角色,并重新定义了谁拥有你的注意力和你的网络浏览体验,以及谁从谁那里获得报酬的问题。注意力币为行业当前的挑战提供了代币化的解决方案。这个想法是使用加密代币和保护隐私的浏览器来创建一个去中心化的广告系统。广告是 P2P 进行的,直接在 “Brave”浏览器中进行,这是一个与以太坊网络通信并管理两个代币的去中心化应用程序:BAT(注意力币)和 BAM(Basic Attention Metrics,注意力指标)。

BAT 代币可用作发布者、广告商和用户之间的价值转移,方式是:(i) 用户因以保护隐私的方式观看广告而获得补偿,(ii) 发布者获得与今天相比广告收入的更大份额,并且 (iii) 广告商可以获得更好的投资回报以及更准确的数据。用户可以根据他们的注意力选择获得 BAT 代币。当他们在 Brave 浏览器中激活广告时,浏览器会根据他们的浏览历史将相关广告显示为系统通知。

注意力指标 (BAM) 允许直接在浏览器中准确跟踪和报告用户的注意力。尽管浏览器会不断跟踪人们的注意力,但这些数据是匿名的,因为它永远不会让浏览器软件在本地设备上运行。设备内机器学习算法确定个性化广告的相关内容。每个广告的“注意力值”取决于广告的观看时长和其他指标,例如与相关内容成比例的可见广告像素数量等。数据分析直接在浏览器上执行以进行有针对性的广告投放,同时不用向投放广告的公司(广告商)透露基本数据情况。广告商可以直接访问可信的指标,无需第三方跟踪,也不会损害用户的隐私。这样的去中介化水平可以提高定向广告的有效性。

在撰写本书时,Brave 浏览器每月有超过 1300 万活跃用户,他们使用 Brave 浏览网络来管理他们的代币并执行其他操作。与当前的网络浏览器不同,广告拦截用的是内置在 Brave 浏览器中的 Tor 网络。这种广告拦截也使得浏览器更快。此外,Brave 浏览器提供了更多的内置安全性,因为它将没有 HTTPS 的网站升级为使用 HTTPS 协议。隐私不是需要手动安装的可选浏览器扩展。该浏览器还提供分析仪表板来监控和管理激励计划、广告匹配算法和注意力测量系统等功能。

一些人认为,基于云的服务,如个人数据微型服务器,就像“万物中心”,已经提供了将个人数据控制权转移回个人客户的机会,用户可以在其中配置自己的个人数据存储基础设施。然而,它们仍然是一种边缘现象。尽管此类服务确实可以更好地控制你的数据存储位置,但仍然必须依赖第三方来进行身份管理和托管服务,这无法提供与 BAT 等区块链解决方案相同级别的自治和安全性。

BAT 的详细工作原理:下载该应用程序的任何人都会收到初始数量的 BAT 代币。广告商向发布商支付 BAT 代币以显示个性化广告,这些广告由 Brave 浏览器中的算法仅根据本地收集的数据进行过滤。这意味着用户保留对其数据的所有权和控制权。投放广告时,广告商使用智能合约发送处于锁定状态的 BAT 代币。如果用户查看广告,智能合约会解锁 BAT 代币,从而向用户补偿高达 70% 的广告收入。托管广告的发布者收到其余部分,这可以激励他们提供相关的质量内容,而不是随机发送不相关的垃圾广告。用户可以获得时间和注意力补偿,然后将这些代币用于其他在线活动,例如向艺术家和内容创建者提供免费在线内容的小费。

此小费选项的工作方式类似于 “Patreon”等服务,但无需第三方服务,例如 Patreon。人们还可以在未来使用 BAT 代币来支付订阅、数字商品和其他服务。在撰写本书时,BAT 代币可用于向红十字会或世界野生动物基金会等 1000 多个组织进行慈善捐赠。BAT 与 TAP Network 合作,这是一家奖励即服务技术公司,该公司拥有超过 250,000 个商业合作伙伴,如亚马逊、苹果、沃尔玛、美国航空公司、星巴克和 HBO。用户还可以从这些公司中兑换他们的 BAT 代币以获得奖励,这可能会进一步激励用户采用 Brave 和 BAT。此外,还有超过 28,000 家经过勇敢验证的发行商也接受 BAT 代币,例如 Vimeo、Vice、华盛顿邮报、卫报和 MarketWatch。


展望和挑战

基于 Web3 的广告解决方案在不损害用户隐私的情况下为发布者提供了更高的透明度。由于该解决方案的开源性质,可以对浏览器软件进行审计,并且所有交易都是可公开验证的。开源性质可以使系统更具弹性并减少欺诈。然而,在 BAT 进入大众市场之前,还需要解决一些挑战。

与 Steemit 不同,BAT 是一种集中式解决方案,至少在其代币经济学和代币治理方面是这样。虽然 STEEM 和 Steem Power 是目标驱动的代币,它们是根据对 Steem 生态系统的贡献证明而铸造的,但 BAT 代币与法定货币挂钩。BAT 代币不是在证明某些行为后铸造的,而是最初由代币销售中的法定货币资助。BAT 模型中的代币流动和价值创造似乎反映了老式的价值创造模型,并且基于预先开采的 BAT 代币池。Brave 创始人和管理者决定发行多少代币以及代币流动方式:在私人 VC 注资后,BAT 项目于 2017 年进行了代币销售,在 30 秒内售罄,共筹集了约 3500 万美元(156,250 ETH ),累计创建了 15 亿个代币,其中 10 亿个在代币销售中售出,其余代币保留。Brave 团队获得 2 亿用于未来开发的资金(BAT 开发池),3 亿将在用户下载浏览器时以先到先得的方式分多批免费赠送(用户增长池)。第一笔支付于 2017 年 12 月开始。用户增长池仍持有约 2.5 亿 BAT。至于代币分配,前 100 名拥有所有代币供应的 72%。

BAT 项目仍处于推出的早期阶段,许多功能正在开发中。需要开发反欺诈机制来限制每个用户投放的广告数量。这是一个挑战,因为任何人都可以在不同的设备上打开任意数量的钱包。此外,为了符合监管机构的要求,某些 KYC(了解您的客户)机制可能是必要的,尤其是在反洗钱立法的情况下。钱包目前是单向的;代币无法提取。用户需要使用第三方服务将法定货币转换为 BAT,反之亦然。这可能是一个短期的限制,最终会随着系统的成熟而得到解决。

可能很难激励用户切换到像 Brave 这样的新网络浏览器,因为浏览器市场份额历来相当稳定。然而,与传统浏览器相反,Brave 提供了隐私功能和收入可能性。通过观看广告赚钱的机会,同时承诺前所未有的隐私水平,这可能会改变浏览器市场的动态。一旦 Brave 的所有功能都完全推出并投入使用,用户可能就会有足够的吸引力在他们的设备上安装新软件。

然而,广告商可能是 BAT 采用的最大瓶颈。谷歌和 Facebook 目前主导着广告技术行业,估计市场份额约为 70%。他们庞大的用户群使得他们在广告商和出版商中很受欢迎。虽然他们提供与新闻源或搜索结果一致的广告选项,但 BAT 目前只提供展示广告,这对广告商没那么有吸引力。BAT 项目在其路线图中实施了超越广告用例的 BAT 使用,用于任何浏览器内的价值转移。他们是否能够成功实施该计划仍不清楚。

从长远来看,BAT 生态系统或类似的注意力币很可能成为社交媒体小额支付的主流方式,不仅用于广告支付,还用于奖励内容创作和内容管理。除了 BAT,其他项目也在开发类似的解决方案,例如专注于视频广告的项目 AdEx。


本节概要

注意力币为广告行业当前的挑战提供代币化解决方案,将重塑用户、发布者和广告商互动的方式。它重新定义了谁拥有你的注意力和网络浏览体验,以及谁从谁那里获得报酬。他们使用代币化激励和保护隐私的浏览器应用程序来创建去中心化的广告交易平台。

“Brave”浏览器是一个与以太坊网络通信的去中心化应用程序,它管理着两个代币:BAT(Basic Attention Token)和 BAM(Basic Attention Metrics)。

BAT 代币可用作发布者、广告商和用户之间的价值转移,其方式是 (i) 用户因以保护隐私的方式观看广告而获得补偿,(ii) 发布者获得比现在更高的广告股份收入,(iii) 广告商可以获得更好的投资回报,以及更准确的数据。用户可以根据他们的注意力选择获得 BAT 代币。当他们在 Brave 浏览器中激活广告时,浏览器会根据他们的浏览历史将相关广告显示为系统通知。广告是直接在用户钱包和浏览器中点对点进行的。

注意力指标 (BAM) 允许直接在浏览器中准确跟踪和报告用户的注意力。设备内机器学习算法确定个性化广告的相关内容。数据分析直接在浏览器上执行,以提供有针对性的广告,而不向提供广告的公司(广告商)透露基本数据。广告商可以直接访问可信的指标,无需第三方跟踪,也不会损害用户的隐私。

尽管浏览器会不断跟踪人们的注意力,但这些数据是匿名的,因为它永远不会让浏览器软件在本地设备上运行。用户保持对其数据的所有权和控制权。

基于 Web3 的广告解决方案在不损害用户隐私的情况下为发布者提供更高的透明度。由于该解决方案的开源性质,可以对浏览器软件进行审计,并且所有交易都是可公开验证的。开源性质可以使系统更具弹性并减少欺诈。

投放广告时,广告商使用智能合约发送处于锁定状态的 BAT 代币。如果用户查看广告,智能合约会解锁 BAT 代币,从而向用户补偿高达 70% 的广告收入。托管广告的发布者收到其余部分,这可以激励他们提供相关的质量内容,而不是随机发送不相关的垃圾广告。

用户可以获得时间和注意力的补偿,然后将这些代币用于其他在线活动,例如向艺术家和内容创建者提供免费在线内容的小费。BAT 代币也可用于对第三方组织的慈善捐赠。


章节引用和延伸阅读

脚注

[1] ^1: “零边际成本社会”是杰里米·里夫金(JeremyRifkin)一本书的标题,它描述了新兴技术如何加速我们进入一个商品和服务几乎免费的时代,促使全球所谓的“合作公地(CollaborativeCommons)”。这本书描述了资本主义变得如此高效以至于它正在废除自己的悖论。虽然经济学家一直提倡降低边际成本,但他们可能没有预料到技术革命可能会使边际成本接近于零、几乎是免费的、充足的,并且不再受制于市场力量。

[2] ^2: 由于欧盟通过了《通用数据保护条例》(GDPR),以前的做法在某些司法管辖区变得有问题。关于GDPR对数据分析的影响的最新处理方法可参见:Wieringa,J.,Kannan,P.K.,Ma,X.,Reutterer,T.,Risselada,H.和B.Skiera(2019):在一个关注隐私的世界进行数据分析。商业研究杂志(即将出版)。


4.5 代币管理记录表(TCR):新型搜索?

代币管理记录表(Token Curated Registries,TCR)为内容管理提供了一种市场机制,可以为集中管理服务提供补充。代币在此被用作管理列表或对此类列表中的信息进行排名的经济激励措施,包括社交网络中的内容提要或电子商务平台的推荐算法。

列表(listings)和记录表(registries)已被证明是组织、排名和共享信息的有用工具。我们在日常决策过程中经常使用列表,例如“最佳书籍”、“最佳餐厅”、“顶尖大学”、“投资代币”、“最佳电影”、“最佳经典电影”、“最佳恐怖电影” 、“某类电商平台评价最高的产品”、“地区最佳经济型或豪华型酒店”。这些列表或记录表可以是私有的或公共的,并且通常是集中管理的。可以使用白名单或黑名单来过滤相关信息。任何报纸和杂志也是相关信息的精选列表。无论是每日新闻还是时尚杂志,这些出版物中的内容都经过精心挑选和整理,在封面和首页突出显示更重要的信息,而不是在中间或末尾。这种过滤是第三方内容管理过程的结果,这对读者来说很有用,因为读者可以节省大量时间自己研究和过滤信息。内容管理过程被外包给了值得信赖的编辑,他们会尽职尽责地进行内容管理。

自从互联网出现以来,此类列表、排名或推荐服务变得更加重要。互联网从根本上降低了发布和共享信息的成本。因此,很难从所有在线噪音中过滤出有意义的信息。第一个在线列表是从其他网站收集和分类信息的网站,以帮助用户在网络上搜索相关信息。早期的“搜索引擎”是由那些通过对图书馆书架上的书籍等在线内容进行分类而获得报酬的人手动创建的,但这个过程是不可扩展的。通过应用(i)机器学习算法和(ii)群体机制的智慧来获得有意义的列表和排名,纯粹的信息负载引发了一种创建公共列表的新形式。谷歌是最早引入算法搜索的搜索引擎之一,Tripadvisor 引入了“人群智慧”解决方案,以生成“该地区最佳酒店”的列表,汇总了一系列的个人推荐。这种第三方内容管理,无论是公共的还是私人的,基于算法的还是基于群众智慧的,都容易受到审查和操纵,因为它们都是集中管理的。

在线服务的用户必须相信提供此类内容管理服务的互联网平台是诚实的,并希望他们对餐馆或酒店的品味与自己的品味保持一致。在私人管理的列表中,该列表的所有者可以任意添加或删除列表条目,或者要求想要列出的人付款。他们的排名方法通常是未公开的,可以被操纵,或者可能与用户的品味或判断不一致。诸如 Tripadvisor 之类的公共列表也可能被大量垃圾账号操纵,他们向列表发送垃圾信息、执行虚假评级或对列表进行社会工程。为了缓解集体管理列表的这些问题,通常任命半集中式列表管理员进行手动干预,这是集中化的一个点,并且不能很好地扩展。例如,Facebook 将其大部分手动内容管理审核外包给菲律宾等低收入国家以节省成本。

第三方内容管理和推荐服务提供商的方法在很大程度上是未公开的,这样就导致过滤算法不透明。管理任务包括维护白名单或黑名单、管理数据馈送、过滤评论或提供特定于上下文的建议。机器学习算法通过将个性化用户数据与所有其他用户行为的统计数据相关联来得出他们的建议。eBay 或 Amazon 等电子商务平台使用机器学习对搜索结果进行排名,一旦选择了你挑选的商品,就会推荐其他可能与你相关的产品。Netflix 等视频流服务使用机器学习来推荐可能与你相关的电影,而 Soundcloud 或 Spotify 等音乐平台也会推荐你可能喜欢的音乐播放列表。Twitter、Facebook 或 Instagram 等社交媒体平台使用机器学习对数据馈送中的帖子和广告进行排名。然而,只有少数公司控制着我们今天使用的搜索引擎、社交媒体网络和其他数字服务的管理过程。


TCR 如何运作?

TCR 是 Mike Goldin 引入的一种市场机制,用于在没有第三方协调的情况下集体管理列表。代币为管理对消费者有价值的列表提供了经济激励。交易由分布式账本自动结算和清算。TCR 旨在代表公共产品。任何人都可以参加。

先决条件:为了设置 TCR,需要 (i) 定义列表的目的,(ii) 原生代币,以及 (iii) 确保所有代币持有者都受到激励以维持高质量的列表。

利益相关者:(i) 候选人为列表提供内容,(ii) 消费者使用列表,(iii) 内容管理人共同管理列表的质量(代币持有者)。

流程:候选人需要存入一定数量的代币才能申请上榜。任何代币持有者都可以参与内容管理过程,并有一定的时间对候选人的申请是否应放入列表进行投票。如果他们认为该应用应该被排除在外,他们可以对列表提出质疑。为此,他们必须将一定数量的代币存入智能合约,锁定部分网络权益。一旦发起挑战,所有其他代币持有者也可以通过质押他们的代币来投票。如果在投票期结束时,申请被大多数代币持有者拒绝,申请人的押金将在挑战者和投票拒绝申请的所有其他代币持有者之间平分。否则,候选人的名单被添加到列表中,智能合约将挑战者的押金分配给申请人和所有投票接受该列表的代币持有者。建议 TCR 将投票过程分为两个阶段,提交阶段和揭示阶段。结果只有在提交阶段完成后才会公开广播,以避免“协调攻击”,即一位内容管理人可能会影响其他内容管理人的投票过程。代币在提交阶段被锁定,在揭示阶段被解锁。

代币:代币被设计为可转让和可替代的(所有代币都被设计为平等的)。假设每个列表都需要自己的代币来给出列表质量和网络价值的可靠信号。代币的价格是供求关系的结果,因此被认为是所有代币持有者集体行动的绩效指标。如果 TCR 接受非本地代币作为支付手段,例如 BTC 或 ETH,则代币持有者的集体表现将无法反映列表的表现,因此经济激励机制将不起作用。

机制设计:激励机制需要以某种方式调整激励措施,以确保代币持有者真实投票有回报,而欺骗系统则不会有回报。认为自己会被拒绝的候选人不太可能申请;否则,他们将失去他们的代币。另一方面,代币持有者理论上可以拒绝每个候选人,但这会与他们增加代币价值的兴趣相冲突。空列表对任何人都没有意义。所有利益相关者的盈利能力和质量都需要很好地保持一致,这样才能产生客观和高质量的列表。

设计假设:TCR 的概念基于这样的假设,即与集中管理的列表和数据馈送相比,列表的自由市场可能为列表的质量管理提供更好的机制。还假设经济行为者想要最大化他们的利润并在任何时候都采取理性行动。假设候选人有兴趣出于广告目的被加入列表,并愿意支付上榜费用,因为上榜是对其服务质量的验证。内容管理人也以网络代币的形式在网络中占有一席之地,他们将从维护良好且具有很大吸引力的列表中赚更多的钱,这意味着他们有动力真实地维护列表。代币持有者的投票与他们拥有或持有的代币数量成正比。比例投票权是基于这样一种观点,即那些最受威胁的人最有动力为网络的最佳利益行事。另一方面,消费者寻求高质量的信息并使用列表来做出决定。如果列表质量好,消费者就会有兴趣关注,这将使候选人申请上榜更具吸引力,并加强该列表的整体经济性。


攻击向量(Attack Vectors)

记录表背后的经济学需要以一种考虑所有可能攻击向量的方式进行设计。目前已经确定了许多攻击手段,例如“刷屏(trolling)”、“狂人攻击(madman attacks)”、“记录表中毒(registry poisoning)”或“抛硬币(coin flipping)”。每个潜在攻击的解决方案都需要反映在 TCR 的治理规则中,以保证高质量的列表。

刷屏者可能会尝试将不满足列表条件的内容添加到列表中。这种刷屏行为也发生在当前的 Web2 平台上,例如亚马逊,在这些平台上添加评论不需要任何费用,除了撰写评论的成本。作为一种解决方案,该机制的设计需要使刷屏人添加低质量列表的成本很高。损失已存入的上榜费用就是这样一种机制。但是,即使对于大多数用户来说,上榜费用足够高,一个没有经济原因的攻击者,或者一个拥有大量资金的攻击者,仍然可以用不相关的列表淹没系统。当然也可以提高最低存款,但这可能会将没有多少资金可以申请上榜的合格申请人排除在外,从而为进入系统设置了经济障碍。

记录表中毒是指曾经有充分理由接受的列表项发生了问题,使其服务质量已经下降,因此不再符合列表要求。该机制的设计需要以激励代币持有者查找和挑战“毒害”记录表的列表项的方式。

搭便车:代币持有者可以对系统进行搭便车,而不是积极参与任何投票过程,希望其他代币持有者能够保持列表的质量,从而维持他们所持代币的价值。

抛硬币:做出错误决定没有直接惩罚,只有在列表质量下降时可能反映在代币价格中的间接长期惩罚。利润最大化的代币持有者可能会发现在短期内进行随机投票(抛硬币)更合理,而不是花时间对潜在列表项进行理性评估。虽然考虑到这种抛硬币行为,系统已经假设了“抛硬币者”和“真实代币持有者”之间用一定投票分配可以保持列表的完整性,但如果有太多的内容管理人决定通过抛硬币来搭便车,列表的质量就可能会受到损害。

狂人攻击:这是指可能出于经济原因破坏列表质量的人的潜在操纵尝试,他们花费大量资金以低质量列表充斥记录表(51%攻击)。该机制的设计需要使 51% 的攻击代价高昂。然而,考虑到潜在的“搭便车”问题,只有少数代币持有者可能会积极参与投票赞成和反对提案,这意味着,在现实中,狂人攻击可能不像理论上的 51% 攻击那样昂贵。

投票跟风(Vote memeing)是指一些代币持有者可能会为了始终处于多数投票区块中的利益而复制群体行为,从而处于获胜方并始终获得代币。为避免这种情况,系统引入了提交-显示方案,以确保只有在投票期结束后才会显示其他人的投票。


对 TCR 的批评

如果 TCR 设法为集中管理服务提供抗操纵的替代方案,它们可能会改变游戏规则。然而,批评者认为,使用代币加权投票的 TCR (i) 无法提供细致入微的管理,(ii) 无法取代主观声誉系统,以及 (iii) 存在“最小经济”规模的问题。他们声称,仅在系统中拥有股份并不能建立质量管理,代币持有者更有可能最大化短期利润,因为他们可以随时出售代币并退出系统,从长远来看,这对整个系统的集体质量有害。此外,任何 TCR 都需要最小的市场规模来抵抗操纵企图,这意味着新列表存在先有鸡还是先有蛋的问题。消费者不会对小型或半空的记录表感兴趣,候选人也不会有兴趣申请没有任何人访问的记录表。另一个问题是 TCR 并非对所有类型的记录都有用。例如,Bulkin 是一位直言不讳的批评家,他区分了“主观 TCR”和“客观 TCR”。在他看来,只有在以下情况下,TCR 才能成功:(i) 存在对上榜问题的客观答案,并且 (ii) 答案是公开可观察的,例如某个地理区域的气温。

Bulkin 批评说,基于代币的投票并不一定会为主观列表带来更高质量的管理,而且还会受到大小代币持有者之间权力不对称的影响,特别是如果记录表代币可以用金钱而不是声誉获得的话。为了最终获胜,代币持有者可能会被激励投票支持他们认为大多数代币持有者或大代币持有者会投票的选择。Bulkin 指出,主观问题无法通过 Goldin 提出的客观机制来准确回答。容易产生主观品味或意见的列表需要更强的协调信号,这需要一组定义明确、价值观一致的内容管理人。在这样的设置中,信任管理信息的人并了解他们的动机非常重要。对于质量主观列表,Bulkin 建议将 TCR 与社会声誉系统相结合可以为 TCR 添加必要的环境信息。由于不同的人有不同的社会价值观,添加社会价值观的背景对于管理某些类型的列表很重要。他还认为,声誉分数比财富更有可能均匀分布,而且当 TCR 包含主观声誉系统时,它们更容易引导,这将解决“最低经济”问题,使列表对早期采用者具有足够的吸引力。增加社会声誉也可以解决投票跟风问题,这样不良行为者就可能会失去声誉或账户会被列入黑名单。这样的设置还可以减轻投票环(voting rings)和一些购买选票攻击的情况。

此外,Mike Goldin 的方法没有考虑可能的“搭便车”问题,即一些代币持有者可能选择保持被动,只是出于投机原因投资代币。这样的“搭便车者”希望其他内容管理人以信任的方式投票,从而保持网络的高质量。“搭便车”是公共物品的典型问题(了解更多:第 4 部分 - 目的驱动型代币)。为了解决这个问题,治理规则可以设计成强制代币持有者投票的方式。然而,这很可能会导致所谓的“投票跟风”(复制他人的投票行为)或“抛硬币”(进行随机投票以节省研究和决策时间),随着时间的推移这也可能会降低记录表的质量。虽然 TCR 的概念可用于使分布式的列表操纵具有抵抗力,但如果没有信誉系统,它将无法工作。

由于 TCR 尚未公开测试,因此尚不清楚哪些治理规则将长期有效,以及如何优化设置管理列表内部经济的变量。这些变量可能会有所不同,具体取决于列表的类型和目的,例如:(i) 代币持有者必须对一项挑战进行投票的时间;(ii) 代币持有者必须透露他们对一项挑战进行投票的时间;(iii) 某一结果生效所需的投票百分比。定义这些变量的一个问题可能是代币持有者必须挑战一个应用所需的时间。如果设置时间过长,代币持有者可能会忘记投票。对代币治理规则参数的更改可以通过类似于对记录表的新应用进行投票的方式来投票。为了提出一种新的治理机制,代币持有者可以质押代币并将申请提交给所有其他代币持有者进行投票。评估新治理机制应用程序的方式与对记录表的应用程序进行投票的方式相同,这意味着它们将受到相同的攻击向量。


其他类型的 TCR

关于如何修改 Mike Goldin 引入的初始概念,以减轻上述一些攻击向量,或在列表中添加有质量的信息,已经有人提出了替代建议。对于下面提到的 TCR 变种的代币治理规则,本章无法详细解释,但可以在线研究(查看本章末尾的参考资料)。

有序 TCR:简单的 TCR 是无序的,这意味着它们只是已上榜的条目的列表。内容管理人对上榜、撤榜、以及决定列表中每个条目的排名进行投票。每个列表都有一个排他性的排名,这意味着两个列表不能具有相同的排名。条目的数量可以是有限的或无限的。

分级 TCR 是有序 TCR 的简单变体,其中两个列表可以具有相同数量的信誉点。列表可以具有相同的排名并且不占用唯一索引。它们就列表的定性范围提供了更好的信号。

分层 TCR 更完整,因为它们引入了不同的接受层。在第一轮资格审查中,列表可以通过一些预定义的规则获得资格,并且必须满足一些额外的标准才能获得下一层资格,这可能有助于建立更复杂的层次结构,允许更多的多样性或主观性。这种方法可以提高列表的整体质量。

嵌套的 TCR 是列表的条目具有指向其他列表的指针的列表。嵌套 TCR 可用于反映在一个列表中评级的属性与在另一个列表中评级的同一列表的属性之间的关系。

组合 TCR 允许我们在一个列表中可视化一组项目。代币持有者可以共同定义可接受的集合、范围和参数。

连续 TCR 将连续代币模型与 TCR 相结合,以创建一个流动的管理市场。代币不是在某个特定时间点生成和预售,而是根据预定的算法曲线铸造代币。记录表的价值取决于列表的有用性以及它是否可以充当自然的“谢林点(Schelling point)”。在这种情况下,谢林点是指大多数用户在没有沟通的情况下会同意的列表。连续 TCR 有助于反映以前不可能或不可行的长尾分类。

虽然 TCR 的经典提案可能案例有限,但复杂提案的出现是一个有趣的现象。越来越多的项目开始在其代币设计中实施各种 TCR 提案的各个方面。“Relevant”正在构建一个将主观标准与 TCR 相结合的声誉协议。他们想用它来构建一个抗假新闻的社交新闻阅读器,使用代币支持的定性指标,重视质量而不是点击。在代币设计中使用 TCR 其他项目示例包括 “AdChain”、“Distric0x”和“Messari”。


本节概要

在线列表和推荐引擎使用 (i) 机器学习算法和 (ii) 群体智慧来获得有意义的列表、排名和推荐。此类列表或记录表可以是私有的或公共的,并且通常是集中管理的。它们使用白名单或黑名单过滤相关信息,以节省用户自己研究和过滤信息的时间。然而,第三方内容管理容易受到审查和操纵,因为它们是集中管理的。

内容管理任务涉及管理和维护数据馈送、过滤评论或提供特定于上下文的建议。机器学习算法通过将个性化用户数据与所有其他用户行为的统计数据相关联来得出他们的建议。他们的方法在很大程度上是未公开的,导致过滤算法不透明。

TCR 在缺乏第三方协调和集中列表管理的情况下,为集体策划列表提供了一种代币化的市场机制。代币被用作执行内容管理任务的经济激励。交易由分布式账本自动结算和清算。

TCR 旨在代表公共产品。任何人都可以参加。为了建立 TCR,需要 (i) 定义列表的目的,(ii) 原生代币,以及 (iii) 确保所有代币持有者都受到激励以保持高质量的治理机制列表。

利益相关者包括 (i) 为列表提供内容的候选人,(ii) 使用列表的消费者,以及 (iii) 共同管理列表质量的内容管理人(代币持有者)。

候选人必须存入一定数量的代币才能申请上榜。任何代币持有者都可以参与内容管理过程,并有一定的时间对候选人的上榜申请进行投票。为此,他们必须将一定数量的代币存入智能合约,锁定部分网络权益。

如果在投票期结束时,申请被大多数代币持有者拒绝,申请人的押金将在挑战者和投拒绝票的所有其他代币持有者之间平分。否则,候选人的名单将被添加到记录表中,智能合约将挑战者的押金分配给申请人和所有投接受票的代币持有者。

认为自己会被拒绝的候选人不太可能申请;否则,他们将失去他们的代币。另一方面,代币持有者理论上可以拒绝每个候选人,但这会与他们增加代币价值的兴趣相冲突。空列表对任何人都没有意义。所有利益相关者的盈利能力和质量都需要很好地保持一致,这样才能产生客观和高质量的列表。

代币的价格是供求关系的结果,因此,它被认为是所有代币持有者集体行动的绩效指标。如果 TCR 接受非本地代币作为支付手段,代币持有者的集体表现将无法反映列表的表现,因此经济激励机制将不起作用。

代币持有者的投票与他们拥有或持有的代币数量成正比。比例投票权是基于这样一种观点,即那些最受威胁的人最有动力为网络的最佳利益行事。

已经确定了许多攻击媒介,例如“刷屏”、“狂人攻击”、“记录表中毒”或“抛硬币”。每个潜在攻击的解决方案都需要反映在 TCR 的治理规则中,以保证高质量的管理。

TCR 只有在 (i) 存在对上榜问题的客观答案并且 (ii) 答案是可公开观察的情况下才能成功。客观机制无法准确回答主观问题。容易产生主观品味或意见的列表需要更强的协调信号,这需要一组定义明确、价值观一致的内容管理人。将 TCR 与社会声誉系统相结合可以为 TCR 添加必要的上下文环境,可能会解决这个问题,并减轻经典 TCR 的一些攻击向量。

客观和主观 TCR 的替代建议是:(i) 有序 TCR,(ii) 分级 TCR,(iii) 分层 TCR,(iv) 嵌套 TCR,(v) 组合 TCR,或 (vi) 连续 TCR。它们减轻了上述一些攻击媒介,或将增加列表信息的质量。他们的代币治理规则各不相同。


章节引用和延伸阅读


4.6 如何设计一个代币系统?

如果你想将你的业务或社区代币化并使其转变为 Web3,你需要如何处理你的代币设计?你必须问自己哪些问题?你的团队需要哪些专业知识才能正确地“设计”或“工程化”这些代币?本章的目的是,考虑到你要创建的代币类型,告诉你需要了解哪些与新代币系统的设计和工程化相关的问题。

设计思维方法在初创公司的产品设计实践和 Web2 的扩展中得到广泛采用,特别关注以用户为中心的设计或以人为中心的设计。“设计思维”一词可以追溯到 1950 年代,并在 1990 年代被商业界广泛采用。其目的是将创造性技术应用于以解决方案为导向的新颖的问题解决技术,但其方法是整体的。设计思维方法有助于战略性地规划任何新技术、产品或服务的概念。该过程的范围从问题定义、构思、以解决方案为中心的策略、建模、原型设计、测试和评估,包括其迭代反馈循环。

随着 Web3 的兴起,越来越多的“代币工程化”社区在设计代币系统的背景下使用“工程化(engineering)”一词。 ^1[1] 。使用工程化这个词(而不是设计)背后的动机是为了公平对待 Web3 网络及其许多潜在应用的基础设施和关键任务性质。Trent McConaghy 说:“工程化是对系统进行严格的分析、设计和验证;所有这些都得到了将理论与实践相结合的工具的帮助。工程化也是一门责任学科:对你建造的机器在道德和专业上负责,正如塔科马海峡大桥的景观和铁环所示。”他可能是第一个创造“代币工程化(token engineering)”一词的人,希望“代币生态系统设计也能成为一个严格分析、设计和验证的领域。它将拥有使理论与实践相协调的工具。它将以责任感为指导。”

“设计(design)”和“工程化(engineering)”这两个术语密切相关,但并不相同。相反,它们相互补充。虽然“设计”^2[2] 一词可能是一个更知名、更直观的术语,具有更主观、创造性甚至艺术化的含义,但“工程化”一词倾向于更强调技术方面,将无效的部件组合,以创造一个可预测和稳健的整体。“工程化是指使用科学原理来设计和建造机器、结构和其他项目,包括桥梁、隧道、道路、车辆和建筑物。” ^3[3]。因此,设计是工程化过程的一部分。术语“工程化设计(engineering design)”用于描述工程过程是开放式的,因而更加主观。

与电气工程化和公共政策设计类似,代币工程化是关于系统及其假设的严格分析、设计和验证。他们的假设需要通过将理论与实践相协调的工具来辅助。然而,与电气工程化不同,设计人类行为更类似于指导国民经济和公共政策设计,因为它需要更多“模糊”的建模技术。随着人工智能和更好的模拟工具的出现,我们或许能够设计和部署更有效的目的驱动型代币,这些代币还考虑到未知的概率分布、未知的代理或对抗性行为、潜在的网络外部性和“公地悲剧”对社会其他部分产生的影响。

虽然“代币工程化”社区指出了严格的软件工程实践的必要性,但在我看来,在所概述的理论和实践中,它主要集中在我所说的代币系统的“技术工程”方面。看看大多数区块链/web3/token 初创公司的团队成员组成,就很好地反映了这种以技术为中心的理念。然而,工程化是创造一种最终且始终具有社会目标的技术实践。从纯粹的技术角度来看待工程化,会让我们对为什么以及如何构建技术抱有一种简化的心态。

在设计代币系统时,人们似乎越来越意识到需要在更广泛的意义上使用“工程化”一词。Web3 及其分布式账本和智能合约为互联网提供了治理层和经济层。如果出现问题,附带损失会很高,正如我们在 2016 年的“TheDAO”漏洞利用或 2017 年的“Parity”多重签名合约漏洞利用中看到的那样,导致数百万欧元从一个或多个智能合约中流失,或者最近的 2020 年 DeFi 黑客。因此,我建议我们明确地将代币工程化区分为“技术工程化”、“法律工程化”、“经济工程化”和“道德工程化”几个方面。

图 4.1 代币工程化

https://mmbiz.qpic.cn/sz_mmbiz_png/WLtr7JAvniazy56XDX2o4enoCW1f6ntN8VzYRBic1Rm4RZY7cibIae1jTHqYWEedBtgrWxz0CckE7Pia6LYUZu6EvA/640?wx_fmt=png&wxfrom=5&wx_lazy=1&wx_co=1


技术工程化

在创建代币系统时,需要决定是创建基础设施代币还是应用代币,以及如何在技术上实现代币系统。 “基础设施代币” 是引导公共区块链网络(第一层)或第二层协议(例如状态通道)或其他 Web3 协议(例如分布式文件存储网络)的代币(了解更多:第 1 部分 - Web3,有状态的网络)。这些基础设施代币是目的驱动型的,激励对所述网络的集体维护。工程化过程中最重要的设计问题与安全性、可扩展性和隐私问题有关。

“应用代币”由底层分布式账本和其他 Web3 网络管理。技术工程化过程需要考虑使用哪些基础设施和代币标准。它还需要考虑代币系统的潜在互操作性需求。

图 4.2 代币工程化的四个方面

https://mmbiz.qpic.cn/sz_mmbiz_png/WLtr7JAvniazy56XDX2o4enoCW1f6ntN8E1auqibqkViaia15YlFBT6cumRpmWPWhyLpexaFtwrr7libWib5JHhltvxg/640?wx_fmt=png&wxfrom=5&wx_lazy=1&wx_co=1


法律工程化

当我们处理“简单的代币系统”时,代币的法律工程是主要任务。术语“简单”通常用于复杂系统^4[4] 领域。在代币工程的背景下,“简单”一词是指一个潜在代币的业务或治理模型的动态是众所周知的,例如 (i) 中央银行货币,(ii) 证券和其他资产,(iii) 识别和认证过程,(iv) 投票权,(v) 代金券和优惠券,或 (vi) 入场券和其他访问权。这些用例各自的业务或治理流程已经过数十年甚至数百年的压力测试。多年来,在反复试验的过程中,潜在的漏洞已经被堵住,并且监管已经到位。此类业务/治理流程的代币化主要需要法律工程,即使现有资产、访问权和投票权的代币化合法地符合当地法律。因此,法律工程是指传统治理模型的代币化,其中智能合约取代了许多现有的基于人工/纸张/客户端-服务器的操作。身份代币、货币代币、资产代币或投票权代币的法律工程过程中的相关问题是:


经济工程化

在设计“复杂的代币系统”时,首先需要的是经济工程。社区的激励和治理规则与“目的驱动型代币”相关联,这些代币通过自动化机制引导社区的集体行动(了解更多:第 4 部分 - 目的驱动型代币)。治理模型大多是未知的,并且是在没有中介的情况下通过使用智能合约和分布式账本来规范 Web3 上集体行动的无数新的可能结果。许多人将这些代币称为“实用代币”、“工作代币”或“共识代币”。所有这些代币的共同点是它们引导集体行动朝着一个共同目标前进。此类共同目的可能是共识、资源共享、声誉和管理、减少二氧化碳排放等。设计此类系统所需的工具可以在经济学、网络科学、网络物理系统和社会技术系统中找到。

在此类设计过程中需要回答的主要问题是:


道德工程化

代币系统的设计也需要伦理和政治思考。我们要创建什么样的系统不是技术问题,而是社会经济和政治问题。需要回答政治、道德和伦理问题,最好是在设计此类系统之前。如果我们未能将伦理问题纳入此类系统的设计思维过程,我们将产生“协议偏差”。历史表明,最终所有这些问题都需要得到解决。然而,如果这是事后进行,在创建系统之后,由于系统惯性,这些偏见很难扭转(参见剑桥分析丑闻和随后关于隐私、控制和社交媒体治理的讨论,以及 Facebook 网络目前面临的挑战)。但是,我们不必重新造轮子。我们可以将工程伦理^5[5] 应用于基于互联网系统的创建,这是硅谷和其他互联网时代的大玩家未能做到的。在代币设计方面,两个最重要的伦理和政治问题是:

为了涵盖上述所有方面,需要一支跨学科团队,在工程过程的所有四个领域都具备必要的专业知识,携手合作。除了技术工程师之外,还有律师、经济学家和社会科学家作为团队的一员,在执行层以及以下工作,对于开发有弹性的代币系统至关重要。然而,跨学科工作需要时间和精力,因为所有四个类别都重叠并且学科之间的交流需要一些努力。Web1 和 Web2 的开发方法简捷粗暴,差不多相当于“先破解,再运转(hack now and pivot later)”,这在 Web3 中基本行不通。一旦协议中出现偏差,如果没有所有网络参与者的共识,就很难恢复更改。因此,我们需要从硅谷的“基于模仿的开发(meme-based development)”转向“基于工程的开发(engineering-based development)”,包括工程过程的所有方面。“简单的代币系统”可能主要需要法律和技术工程,而“复杂的代币系统”则需要在所有四个领域都取得良好的平衡。


本节概要

“设计”和“工程化”这两个术语密切相关,但并不相同。相反,它们相互补充。虽然“设计”一词可能是一个更广为人知和直观的术语,具有更主观、更有创意甚至更艺术化的含义,但“工程化”一词往往更强调技术方面,将无效的部件组合,以创造一个可预测且稳健的整体。

设计是工程化过程的一部分。术语“工程设计”用于描述工程化过程中开放且最终更加主观的部分。与电气工程和公共政策设计类似,代币工程化是关于系统及其假设的严格分析、设计和验证。他们的假设需要通过将理论与实践相协调的工具来辅助。与电气工程不同,设计人类行为更类似于指导国民经济和公共政策设计,因为它需要更多“模糊”的建模技术。

随着人工智能和更好的模拟工具的出现,我们或许能够设计和部署更有效的目的驱动型代币,这些代币还考虑到未知的概率分布、未知的代理或对抗性行为、潜在的网络外部性以及社会其他部分引发的“公地悲剧”问题。

工程化是创造一种最终且始终具有社会目标的技术实践。从纯粹的技术角度来看待工程化,会让我们对为什么以及如何构建技术抱有一种简化的心态。在设计代币系统时,人们似乎越来越意识到需要在更广泛的意义上使用“工程化”一词。

Web3 及其分布式账本和智能合约为互联网提供了治理层和经济层。如果出现问题,附带损害会很高。

技术工程涉及创建基础设施代币或应用代币的技术问题,以及如何在技术上实现代币系统:是要创建基础设施代币还是应用代币?安全方面解决了密码经济机制的设计,以提供所需的安全级别。可扩展性方面解决了安全性、去中心化和可扩展性之间的权衡。隐私方面解决了应该使用哪种类型的密码技术来实现正确的“设计隐私”问题。

当我们处理“简单的代币系统”时,代币的法律工程是主要任务。术语“简单(simple)”通常用于复杂系统领域。在代币工程的背景下,“简单”一词是指一个潜在代币的业务或治理模型的动态是众所周知的,例如 (i) 中央银行货币,(ii) 证券和其他资产,(iii) 识别和认证过程,(iv) 投票权,(v) 代金券和优惠券,或 (vi) 入场券和其他访问权。对已知的业务/治理流程进行代币化需要使现有资产、访问权和投票权的代币化符合当地的法律。

在设计“复杂的代币系统”时,经济工程化是首先需要考虑的。社区的激励和治理规则与“目的驱动型代币”相关联,这些代币通过自动化机制引导社区的集体行动。设计此类系统所需的工具可以在经济学、网络科学、网络物理系统和社会技术系统中找到。在此类设计过程中需要回答以下问题:你要创建什么样的系统?你需要多少种不同的代币类型?目的是什么?需要具有哪些属性:可转让性、可替代性、到期日?

代币系统的设计还需要道德和政治思维。我们要创建什么样的系统不是技术问题,而是社会经济和政治问题。需要回答政治、道德和伦理问题,最好是在设计此类系统之前,其中最重要的是围绕“透明度与隐私”和“权力结构”的问题。如果我们未能将伦理问题纳入此类系统的设计思维过程,我们将产生“协议偏差”。

除了技术工程师之外,还需要律师、经济学家和社会科学家作为团队的一员,在执行级别及以下参与工作,这对于开发有弹性的代币系统至关重要。然而,跨学科工作需要时间和精力,因为所有四个类别都重叠并且学科之间的交流需要一些努力。


章节引用和延伸阅读


脚注

[1] ^1: http://tokenengineering.wikidot.com/

[2] ^2: https://en.wikipedia.org/wiki/Design

[3] ^3: https://en.wikipedia.org/w/index.php?title=Engineering&oldid=943637749

[4] ^4: “复杂系统理论研究系统的部分与系统的集体行为和系统环境之间的关系。复杂系统与其他系统的不同之处在于,系统行为不能轻易地从网络参与者引起的状态变化中推断出来。突现、非线性、适应、自发顺序和反馈回路等特性是复杂系统的典型特征。忽略这些困难的建模方法将产生对建模和控制这些系统没有用的模型。”沃什米尔,S.;Zargham, M.:“加密经济系统的基础”(参见参考资料)。

[5] ^5: “工程伦理确定了工程师对公众、客户、雇主和专业考虑的特定优先级。许多工程专业协会已经制定了道德规范。有些规范可以追溯到 20 世纪初的几十年,它们已经或多或少地被纳入几个司法管辖区的监管法律中。” (https://en.wikipedia.org/wiki/Engineering_ethics#General_principles) 或者,正如美国土木工程师协会所说:“工程师应将公众的安全、健康和福利放在首位,并应努力遵守这些原则,履行其专业职责中的可持续发展。”


第 5 部分:附录

这部分是一些附加章节,用来深入探讨一些你可能感兴趣的话题。

5.1 比特币和 Web3 的起源

比特币白皮书并非凭空出现,P2P 网络也不是新现象。它们植根于计算机和互联网的早期历史,建立在计算机网络、密码学和博弈论数十年的研究基础之上。

第一个计算机网络是在 1960 年代发明的。ARPANET 是 1969 年推出的美国大学计算机专用网络,最初由美国国防部高级研究计划署资助。它于 1973 年走向全球,当时英国和挪威研究机构的计算机已经连接到网络。1974 年,随着和第一个互联网服务提供商 Telnet 的整合,它实现了商业化。同年,有人发表了一篇论文,描述了一种使用节点间分组交换来共享资源的工作协议。该协议的一个中央控制组件是传输控制程序 (TCP)。1982 年,TCP 的单体架构被划分为模块化架构,由传输层(TCP)和互联网层(也称为“互联网协议”(IP))组成。1983 年,随着 DNS 的引入,实现了另一个突破,使得网络中节点的寻址更具可读性。

在这些第一代计算机网络中,主要关注点是将计算机的公共网络相互连接,并解决计算机寻址和数据传输问题。网络架构仍然基于客户端-服务器逻辑,在互联网早期,安全通信从未成为主流焦点,但一些研究人员仍然执着于对这个问题的研究。Ralph Merkle 在 1970 年代初期进行的密码学研究为 P2P 网络上的安全通信奠定了基础。他的工作概念化了如何解决计算机网络等“不安全通道上的安全通信”,并为现代公钥密码学奠定了基础。在他的论文中,他进一步描述了一种构建抗冲突加密哈希函数的方法。他还为一种特殊类型的哈希表申请了专利,这种哈希表被称为 Merkle 树,可以更有效和安全地验证大型数据结构的内容。

1976 年,Whitfield Diffie 和 Martin Hellman 以他的一些想法为基础,创建了一种在公共网络上安全地交换密码密钥的机制。它是最早实现的公钥交换示例之一,还引入了数字签名的概念。在公钥方法发明之前,加密密钥必须以物理形式传输,因此在公共网络上进行安全数字密钥交换是一项开创性的工作,没有它,比特币和后续技术将无法工作。1978 年,Ron Rivest、Adi Shamir 和 Leonard Adleman 找到了一种方法来创建一种难以反转的单向密码函数。他们的算法——现在被称为 RSA——引领了非对称密码技术时代,随后演变为在密码技术中使用椭圆曲线——由 Neal Koblitz 和 Victor S. Miller 在 1985 年独立提出,这也是比特币的一项关键技术。

在公共计算机网络中,系统的结构——网络拓扑、网络延迟和计算机数量——是事先不知道的。因此,计算机网络可以由未知和不受信任的计算机和网络链接组成。在分布式程序执行期间,网络的规模和组成也可能随时发生变化。因此,面对故障流程,提供和维持可接受服务水平的能力对于网络的弹性至关重要。当时的重点是公共网络中的数据传输,这已经是一个难以解决的问题。TCP 或 IP 都没有解决存储位置以及如何管理数据的问题。出于经济原因,集中式数据存储和管理成为主流。客户端-服务器网络的问题在于系统管理员或控制服务器的机构对数据拥有唯一的控制权,这使得这些系统容易受到审查、腐败和攻击。

与此同时,随着个人计算机的兴起和 Internet 协议套件的引入,Internet 变得更加普及。然而,可用性仍然是一个问题。你必须使用命令行(也称为计算机语言)浏览 Internet。Tim Berners-Lee 通过他对万维网的愿景解决了这个问题。他介绍了一种使用相对简单的标记语言创建视觉网站的标准,并通过链接导航网络,只需单击即可指向其他网站。从出版的角度来看,万维网让每个人都可以轻松地成为互联网上可用信息的平等贡献者。然而,数据仍然在服务器的围墙花园后面存储和管理。

1982 年,David Chaum 引入了盲签名的概念,保证了信息发送者的隐私。它被概念化并用于投票系统和数字现金系统。Chaum 介绍了“Ecash”作为匿名加密电子货币或电子现金系统的概念,该系统通过他的公司“Digicash”商业化,并于 1995 年至 1998 年间在一家美国银行用作小额支付系统。该系统于 1998 年解散,可能是因为他太过领先于他所处的时代,因为电子商务应用程序还没有那么广泛。

1991 年,Stuart Haber 和 W. Scott Stornetta 介绍了一种文档时间戳无法被篡改的系统,成为加密安全区块链领域最早的学术著作。他们的目标是证明“在所有文本、音频、图片和视频文档都是数字形式和易于修改的媒体世界中”创建或修改文档的时间。在他们最初的提议中,他们使用了集中式时间戳服务。然后,他们试图通过要求几个用户(通过伪随机数生成器选择)来为哈希添加时间戳,而不是由一个集中的机构来分配信任。一年后的 1992 年,Bayer、Haber 和 Stornetta 写了另一篇论文,其中他们将 Merkle 树纳入了机制,通过允许将多个文档证书收集到一个块中来提高系统效率。

1997 年,Adam Back 推出了“Hashcash”,这是第一个工作量证明函数,通过强制计算机投入计算工作来限制垃圾邮件和拒绝服务攻击。最初的想法是由 Cynthia Dwork 和 Moni Naor 在他们 1992 年的论文“Pricing via Processing or Combatting Junk Mail”中提出的。

2004 年,Hashcash 引入的概念也被用作“B-money”的挖矿机制,这是 Wei Dai 提出的“匿名、分布式电子现金系统”的提议。它是在“密码朋克邮件列表”中提出的,该邮件列表代表了一群倡导在互联网上使用强大的密码技术和隐私增强技术的活动家。上述许多贡献了后来用于比特币关键技术的个人都是活跃的“密码朋克”。

1998 年,Nick Szabo 为去中心化数字货币“BitGold”设计了一种机制,他在其中实现了许多关于智能合约的先前想法,并添加了基于 PoW 的共识算法,其中计算能力将用于解决密码难题(了解更多:第 2 部分 - 智能合约)。BitGold 从未被部署,可能是因为它无法以完全去中心化、抗女巫攻击的方式解决双花问题。许多人猜测 Szabo 是比特币的匿名创造者中本聪,但他一直否认,说这是一个谣言。

1999 年,音乐共享应用程序“Napster”引入了 P2P 网络的概念,改变了数据在 Internet 上的存储和分发方式。Napster 为分散的文件共享应用创建了一个虚拟覆盖网络,它独立于互联网的物理网络,消除了中心化数据系统的“单点故障”。然而,Napster 依赖于中央索引服务器的运行,因此在版权侵权索赔和法律纠纷之后很容易被关闭。

由 Gnutella 在 2000 年率先推出的一系列新文件共享协议消除了此类中心故障点。它允许用户找到彼此并远程连接,搜索网络上的每个节点,因此更加分散和抗审查。虽然 Gnutella 解决了去中心化问题,但他们并没有解决隐私问题。像 BitTorrent 这样的第三代文件共享网络使用分布式哈希表以加密安全的方式存储整个网络中的资源位置。

分布式哈希表不仅取代了索引服务器,而且保证了其网络参与者的匿名性以及通过网络共享的所有数据。这些分布式哈希表现在也被区块链网络和其他 Web3 协议(如 IPFS 和以太坊)使用。虽然自 Napster 出现以来,P2P 网络已经解决了在网络内有效分发数据的问题,但它们并没有解决数据的分布式验证或验证问题。他们也没有解决搭便车问题,即大量用户会使用其他用户共享的资源,而不是自己贡献文件。用户没有上传文件的短期经济动机,而是在降低自身性能的同时消耗资源。

2004 年,Hal Finney 引入了可重复使用的 PoW 系统 (RPoW),在这一概念中,代币的价值由“铸造” PoW 代币所需的现实世界资源的价值来保证。Finney 在 2009 年收到了中本聪的第一笔比特币交易,而且他显然和一个叫“Dorian Satoshi Nakamoto”的人住在同一个城镇,这导致人们猜测他可能是 Satoshi,但他一直否认,也声称这是谣言.

Napster 等现代 P2P 网络缺乏网络贡献的激励机制,早期的电子现金想法无法抵御女巫攻击。比特币白皮书于 2008 年以笔名 Satoshi Nakamoto 发布,通过提出一种针对数据集体验证的抗女巫攻击的激励机制解决了这些问题。工作量证明通过引入代币化激励机制来激励所有参与者以真实的方式为系统做出贡献,从而解决了先前 P2P 网络的搭便车问题。比特币是在 2008 年金融危机和雷曼兄弟等主要银行倒闭之后提出的。目的是提供一个没有银行的 P2P 电子现金系统。虽然第一个规范是由 Satoshi 实施的,但一群敬业的人逐渐接手实施代码的进一步开发,并在 2009 年初完成并部署。有趣的是,比特币白皮书只提到了“区块链”。几年后,“区块链”一词变得普遍,当时人们开始复制比特币代码库以开发类似的基于区块链的协议。

尽管比特币在设计时从未考虑到文件共享,但它最终激发了一类新的 P2P 存储框架,这是 Web3 的重要组成部分。这种去中心化的存储网络现在可以利用代币的力量构建在以前的文件共享协议之上,并使用区块链作为通用状态层。比特币还引发了围绕抗女巫攻击共识机制的大量研究。然而,女巫攻击的抵抗力也取决于关于网络参与者如何对经济激励做出反应这一假设的弹性。人们如何对激励做出反应长期以来一直是经济学的研究领域。2007 年,Hurwicz、Maskin 和 Myerson 因对新兴研究领域机制设计的研究而获得了诺贝尔经济学奖(了解更多:第 4 部分 - 目的驱动型代币)。


章节引用和延伸阅读


5.2 区块链可扩展性解决方案

像工作量证明这样的分布式共识的最大挑战之一是,虽然它保证了网络安全,但它不能很好地扩展。这是由于去中心化、安全性和可扩展性之间的权衡导致的。

免责声明:围绕可扩展性解决方案的研究和开发受当前事件的影响。本章将给出一个总体概述,但到目前为止还没有完整地概述所有可能的解决方案和/或它们的权衡。

“可扩展性三难困境”描述了分布式共识在去中心化、安全性和可扩展性之间的权衡。去中心化是分布式网络的前提,当网络涉及一组不受信任的参与者时,安全性是最重要的方面,而可扩展性是指系统每秒可以处理的交易数量。为了允许高度包含计算上较弱的节点,工作量证明网络中的区块大小是有限的,并且区块的创建有延迟。否则,由于较大的区块更难处理,网络延迟会阻止较弱的节点参与区块创建过程。然而,这些限制减少了在给定时间范围内可以验证的交易数量,因此,工作量证明机制是安全的,但不能很好地扩展。在区块链网络的早期,开发者社区几乎没有解决可扩展性问题,因为这些网络中的流量仍然很低。今天,公共区块链网络的可扩展性是大规模采用的主要瓶颈之一,也是研发方面最受关注的问题之一。

区块链的可扩展性可与互联网的早期相媲美,我们过去常常将电话线穿过我们的公寓,以便将我们的计算机与互联网连接起来。每次连接的时候,由于带宽低,通信慢,我们必须等待页面逐个像素地构建。56k 调制解调器的引入被认为是对 28k 调制解调器的重大改进,但当时视频流还是一个遥远的梦想。虽然数据吞吐量是一个问题,但这些问题最终都得到了解决,它们当然并没有阻止 Internet 发展到今天的样子。在区块链网络的背景下,已经有人提出了许多解决方案来使得交易更快、更便宜,同时保持安全性和一定程度的去中心化。可扩展性解决方案可以在 (i) 协议级别或 (ii) 第二层级别解决这些问题。

当它们在协议级别得到解决时,通常会导致集中化。每秒更多的交易量通常需要授予某些节点更多的权力,从而提高了中心化水平。替代共识机制试图通过引入某种许可层来保证信任从而解决可扩展性问题。本书第一部分中的“比特币、区块链和其他分布式账本”一节有一个完整的小结,专门介绍了一系列替代的分布式账本解决方案和共识协议,这些解决方案和其他协议试图解决吞吐量问题。最流行的实现更高水平吞吐量的解决方案是例如委托权益证明 (dPoS)、实用拜占庭容错 (pBFT) 或许可网络等替代共识协议。其他解决协议级别可扩展性问题的方法还包括账本分片或替代加密算法,本章将对此进行介绍。

作为替代方案,很多人已经努力将可扩展性解决方案转移到了第二层,例如“侧链”或“状态通道”。在这两种情况下,用户交互都从区块链层转移到第二层,同时保证参与者之间的无风险 P2P 交易。

状态通道(State Channels)

状态通道在区块链网络之上提供了第二层,允许可能发生在链上的交易在链下得到解决,同时保持所有网络参与者的安全。在这个过程中,交易结算被外包给一个私有的状态通道,可以说是两个用户之间的双向通道。这些状态通道由智能合约正式化和处理。“状态通道”允许为任何类型的去中心化应用程序传输任何状态。“支付通道”只允许转账支付。如果 Alice 和 Bob 两方具有持续的业务关系并具有持续的来回付款,则这个通道就很有用。

在发生争议时,作为一种安全机制,代币会被暂时锁定:(i) 代币可以使用状态通道从 Alice 发送给 Bob,反之亦然,通过多重签名方案或预定义的智能合约将它们锁定一段时间。(ii) Alice 和 Bob 都用他们的私钥签署每笔交易,但交易是保密的,不会广播到区块链网络。(iii) 期限过后,所有双边交易的余额被广播到区块链网络,从而关闭状态通道。

假设 Alice 有 200 ETH,Bob 有 100 ETH。在一定时间内,Alice 发送了 10 次 10 ETH 的付款,Bob 发送了两次 25 ETH 的付款。如果所有交易都直接在以太坊网络上结算,则网络中的所有节点将注册十二个单独的交易。这不仅会增加交易数量并减慢网络速度,而且对 Alice 和 Bob 来说成本也很高,因为每笔交易都会产生交易费用。使用状态通道来结算此类双边交易,一旦经过预先定义的时间,只需将所有交易的余额直接结算到区块链上。这意味着只有两个交易将被网络注册:通道的打开和关闭交易(opening and closing transaction)。

将交易保持在链外且仅在双方之间进行不仅更便宜、更快捷,而且还能更好地保护隐私。一切都发生在一个通道内,而不是在整个网络上公开广播。唯一在链上注册且对公众可见的交易是打开和关闭交易。这个过程的缺点是:状态通道需要所有参与者的完全有空(available)。否则,如果通道的最终关闭以及状态的最终提交是由不良行为者提交的,则代币可能会面临风险。为了对恶意攻击提出异议,智能合约可以扣留锁定的代币以惩罚恶意行为者。这需要监控,并且可以外包给服务提供商,即所谓的法官合同,以换取费用。因此,状态通道仅在参与者长时间交换许多状态更新的情况下才有用,以减轻创建通道和部署法官合约的初始成本。

用于锁定状态的智能合约必须提前知道给定通道的参与者。状态通道与一组已定义的参与者配合良好,但添加和删除参与者需要更改智能合约或创建新通道。闪电网络(比特币)或雷电网络(以太坊)等项目已经提出了基于参与者网格的解决方案,从所有通道中创建一个网络,这样就不必为每个新参与者创建一个新通道。交易现在可以通过其他人的通道进行路由,但前提是网络上有一些直接的通道连接。以下是针对具有不同成熟度和成功程度的各种区块链网络状态通道解决方案的精选列表:“Celer”、“Counterfactual”、“Fun Fair”、“Liquidity”、“Lightning”、“Machinomy”、“Perun”、“Raiden”、“Spankchain” 以及 “Trinity”。大多数解决方案专门针对一个区块链网络——例如比特币、以太坊或 Neo——而与其他区块链网络无关。

图 5.1 状态通道

https://mmbiz.qpic.cn/sz_mmbiz_png/WLtr7JAvniazGRV4G8ficqbN86z7l9QE50BYYqibnLeD8BmnqruRV8meddRPib3RK1ibMwR4YsrsTwAiaTuBszDv4ciaA/640?wx_fmt=png&wxfrom=5&wx_lazy=1&wx_co=1


侧链(Sidechains)

侧链是独立的区块链网络,与主链兼容。侧链有自己的共识机制、自己的安全级别和自己的代币。侧链不一定是公开的,也可以是私人管理的账本。如果侧链网络的安全性受到损害,损害不会影响主链或其他侧链。两个网络通过“双向挂钩”相互链接,可以转移任何状态。这样,代币可以在主链和侧链之间以预定的速率进行交换。主链保证整体安全性和争议解决,外包给侧链的交易可以牺牲去中心化来换取可扩展性。与状态通道不同,发生在侧链上的交易在交易参与者之间不是私密的。它们发布在侧链网络上,因此任何有权访问账本的人都可以看到它们。Alice 和 Bob 不必一直都有空,添加或删除参与者也没有额外的管理成本。然而,建立一个侧链是一项巨大的工作,因为这意味着从头开始构建一个完整的基础设施。

侧链与主链上的计算层交互,需要锁定代币以方便解决争议。一组服务器(联合)在主链及其侧链之间进行调解,并确定用户使用的代币何时被锁定和释放。这在主链和侧链之间增加了另一个安全层。联盟由侧链开发者选择。然而,这样的联盟在主链和侧链之间增加了另一层,并可能引入更多的攻击向量。以下是针对具有不同成熟度和成功程度的各种区块链网络的精选侧链解决方案列表:“Bitcoin Codex”、 “Bitcoin Extended”、 “Elements Projects”、 “Hivemind”、 “Loom”、“Liquid”、 “Mimblewimble”, “Plasma”、 “Poa Network” 以及 “Rootstock”。

图 5.2 侧链

https://mmbiz.qpic.cn/sz_mmbiz_png/WLtr7JAvniazGRV4G8ficqbN86z7l9QE50OSt5QAcoUf6tVZCVaC2verzosiaMOBg5BJbuXg6Rq4uSJrcOVL7NOrA/640?wx_fmt=png&wxfrom=5&wx_lazy=1&wx_co=1


区块链互操作性

区块链网络和其他分布式账本的数量正在增长。然而,所有这些分布式账本系统在大多数情况下都是孤立的系统,以一个孤岛的形式在运行。一个网络不知道其他网络中管理的代币状态。它们也不知道其他网络是否有闲置的能力来结算交易。侧链可以被视为实现完全区块链互操作性和可扩展性的第一步。互操作性网络(例如 “Cosmos”、 “Polkadot” 或 “Wanchain”)可以提供更有效和全球性的解决方案,可以同时解决多个网络的可扩展性问题。在分布式账本的背景下,互操作性是指跨不同网络自由共享代币和相关数据的能力。在完全可互操作的环境中,来自网络 A 的用户可以向网络 B 上的另一个用户发送代币,而无需像中心化交易所那样的中介。区块链互操作性可以避免某些人担心的因为网络效应而导致的赢家通吃现象,因为如果没有互操作性,从长远来看,只有一个区块链网络能够生存。“一条链统治一切”的思想与去中心化的核心思想背道而驰。因此,Web3 的未来可能取决于区块链网络相互交互的能力。


分片(Sharding)

一些开发人员提出,对网络状态进行分片可以解决区块链网络的可扩展性问题。分片是从分布式数据库中采用的概念,尚未在区块链网络的背景下在全球范围内进行测试。分片可以解决当前共识协议的可扩展性限制,其中每个节点必须定期更新其账本并维护从创世区块到现在的完整历史记录。建议可以将账本历史分成单独的部分,每个部分都有自己的网络状态“分片”。由不同网络节点维护的多个分片相互平行,从而提高整体网络的可扩展性。作为整个网络状态的一部分,分片将是“子状态”。整个网络仍应在单一状态下运行,但每个分片本身必须保持一致。跨分片通信将通过协议规则处理。在这样的过程中,区块链地址、余额和一般状态将包含在分片中。分片向主链提供证明,并可以通过分片协议与其他分片进行通信。致力于分片解决方案的示例项目包括:“Prysmatic Labs”、 “Drops of Diamond”、 “Status” 和 “PegaSys”。


替代的加密算法

比特币网络和类似网络的最大挑战之一是对未使用(unspend)的交易的管理。这些未使用的交易会造成账本的指数级增长。例如,在比特币中,它们被称为 UTXO,会提高有效负载、导致更昂贵的交易和更低的每秒吞吐量。当一个新的原始交易被创建并随后被验证时,在签名之前,输入只能来自以前交易的未使用输出(the inputs can only come from unspent outputs of former transactions)。因此,对于交易创建验证和签名,未使用的交易比已使用的交易(输出)更重要。为了保证账本的一致性,未使用的交易对于时间戳、存在证明、数据存储以及区块创建和挖掘等事情都很重要。面向交易的区块链网络都是关于未使用的交易。这就是为什么账本膨胀与它们密切相关。管理 UTXO 的有效负载大小、账本上的 UTXO 数量以及将它们保持在链外的程度可以抑制链的膨胀。事实上,所有使有效载荷更小的东西都能解决膨胀问题。集体签名中使用的替代加密算法,如多重签名、环签名、阈值签名或 Schnorr 签名,可以解决某些可扩展性问题,例如,通过减少添加到账本的信息,或使用多重签名和赎回脚本(redeem scripts)来消除这些信息。再如,对于多重签名交易,接收方地址被聚合到一个多重签名接收方地址中,并使得随附的赎回脚本离线存储。它还减少了交易中的输出数量和脚本大小。环签名、阈值签名和集体签名( collective signatures)也是如此。多重签名被分成资金交易,资金交易变成 UTXO 和支出交易(spending transaction),并产生已花费交易(spent transaction)。对于与 UTXO 相关的资金交易,将多个接收者聚合到一个接收地址中并使用更少的输出,加上脱链赎回脚本,通常会带来更小的有效负载。替代签名方案属于抗膨胀工具集,但与一般的非多重签名交易相比,并非总能带来有效负载的减少,要取决于具体的用例。例如,“Mimblewimble” 是关于使用不同方法构建交易的提议。它删除了大多数历史区块链数据,包括已用的交易输出,同时仍然允许用户完全验证链。它还实现了比当前比特币更多的隐私。“Dfinity” 和 “Hyperledger Fabric”使用阈值签名来实现相同的目标。


章节引用和延伸阅读


5.3 Libra(天秤币) & Celo 币

2019 年 6 月,拥有超过 20 亿活跃用户的基于 Web2 的社交网络 Facebook 宣布进军 Web3。媒体将这一举动称为 “Facebook 推出加密货币”。然而,现实更为复杂,因为 Facebook 不仅计划推出代币,还计划推出整个网络,从而创建自己的基础设施来管理该代币。白皮书指出,Libra 联盟将推出自己的分布式账本,管理原生代币——Libra。用户将可以用 Calibra 钱包来管理他们的 Libra 代币,或是该网络以及该网络中的智能合约和可能发行的其他未来代币。根据白皮书,Facebook 用户将能够使用 Libra 代币通过 Calibra 钱包进行在线支付,费用“低至零”。白皮书指出,Libra 将是一个稳定的代币,由一篮子各种法定货币支持。如 2019 年白皮书中所述,Libra 网络的关键要素是:

Libra 代币无法与比特币或其他未经许可的区块链网络的原生协议代币进行比较,因为它 (i) 建立在联盟解决方案之上,这意味着它不是未经许可的,而且 (ii) 它很可能具有严格的 KYC/AML 要求。从好的方面来说,许可的基础设施允许更高的 (i) 可扩展性,并且 (ii) Facebook 已经拥有超过 20 亿人的用户群,这将使代币大众市场与可能是用户友好的钱包兼容,因为Facebook 拥有足够的开发人员能力来实现急需的钱包可用性。

如果实施,Libra 网络可能成为一家金融科技提供商,因此成为当前金融服务提供商的重要竞争对手,后者向商家和客户收取可观的汇款费用,单笔交易高达 2.5% 或更多。Libra 还可能威胁到目前收取更高结算费用的汇款公司的存在,世界各地的许多移民每天都使用这些汇款公司将钱汇回本国的家人。无论好坏,Libra 都有可能成为影子银行,至少对全球 20 亿没有银行账户的人来说如此。

问题在于,从长远来看,该网络可能不会像 Libra 协会声称的那样具有主权和去中心化。Libra 网络更有可能是 Facebook 和该网络的其他联盟成员通过 Web3 钱包的后门进入两个新行业的尝试:数字身份和银行业务。鉴于仅次于谷歌的 Facebook 是最大的广告技术提供商,Libra 代币还可用于激励未来的广告消费,类似于注意力币 (BAT) 正在尝试做的事情,将一个高度中介化的广告行业进行角色互换(了解更多:第 4 部分 - 注意力币),或者类似于 Steemit 所尝试的激励对网络做出贡献(了解更多:第 4 部分 - Steemit)。

Libra 的公告在 2019 年引起了媒体的大肆宣传,但并未受到全球大多数监管机构的欢迎,并引发了相当大的监管回击。2019 年 10 月,PayPal、Visa、MasterCard 和 Stripe 至少暂时停止了对该项目的支持。甚至 Facebook 也宣布,如果该项目未能与监管机构“取得足够进展”,他们将放弃该项目的开发,监管机构似乎担心 Libra 代币可能被用于 (i) 非法活动,(ii) 成为影子银行,(iii) 将资金私有化,以及 (iv) 破坏用户隐私。

尽管有这种回击,加密空间从“区块链”和“智能合约”等流行语转移到了代币的主题。超级书呆子、加密无政府主义者和投机者的游乐场正式向经济代币化迈出了一大步。国际清算银行进行的一项研究得出的结论是,自从 Libra 项目宣布以来,许多以前不愿发行中央银行数字货币的中央银行现在正在研究对其货币进行代币化的选择,因为 Libra 的即时结算将对当前的全球银行体系构成相当大的威胁。在编写本书第二版时,Libra 联盟的一些剩余成员,例如 Anchorage、Bison Trails、Coinbase Ventures、Andreessen Horowitz 和 Mercy Corps,宣布他们将成为“Celo 联盟”的一部分。” Celo 拥有 50 名创始成员,是与 Libra 财团类似的联盟,其目的是通过计划于 2020 年 4 月推出的名为“Celo Dollar”的代币“提供人道主义援助、促进支付和实现小额贷款”。

大约在同一时间,也就是 2020 年 3 月,Libra 宣布 Calibra 钱包将至少暂时放弃用一篮子法定货币支持 Libra 代币的最初想法。相反,Libra 联盟宣布计划推出不同的代币化法定货币,这些法定货币可以通过 Calibra 钱包进行管理。


章节引用和延伸阅读

添加新批注
在作者公开此批注前,只有你和作者可见。
回复批注